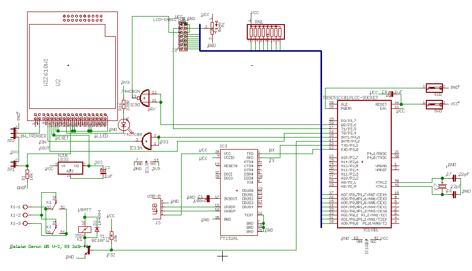
Hallo zusammen, Ich hätte gerne eine Frage bezüglich AND-Gate (siehe Schaltplan). Die Eingänge sind zusammengebunden und an INT1(Laut Datasheet dient als external Interrupt), während der Ausgang an dem Anschluss RxD von WIZnet angeschlossen ist. Meine Frage, was für Sinn macht das Zusammenbinden der Eingänge und an gemeinsame Pin anzuschließen? Und wie kann ich verstehen, dass der external Interrupt-Anschluss (INT1) irgendwelches Signal liefern kann? Danke für jede Hilfe
Schuler schrieb: > Meine Frage, was für Sinn macht das Zusammenbinden der Eingänge Man lässt Eingänge solcher Gatter nicht offen. Da die Pins i.d.R. benachbart sind ist es am einfachsten man legt sie zusammen. > Und wie kann ich verstehen, dass der > external Interrupt-Anschluss (INT1) irgendwelches Signal liefern kann? Überhaupt nicht, der Pin wird nicht als INT1 verwendet, sondern als normaler Portpin P3.3.
A. K. schrieb: > Schuler schrieb: > Man lässt Eingänge solcher Gatter nicht offen. Da die Pins i.d.R. > benachbart sind ist es am einfachsten man legt sie zusammen. Danke für die Antwort. Aber wozu AND-Gate wenn nur ein Eingang verwendet wird? Normaler Weise verwendet man AND-Gate um zwei Logic-Signale zu vergleichen und nur wenn beide Logic-Signals 1 ist, ist der Ausgang 1 ansonsten 0.?? Also was für ein Sinn bringt die Verwendung des AND-Gate hier? Danke
Schuler schrieb: > Also was für ein Sinn bringt die Verwendung des AND-Gate hier? So richtig geht das aus deinem Schaltplan nicht hervor, aber vermutlich beträgt deine VCC +5V, die du nicht direkt in dein WLan-Modul reinfüttern darfst. (-> Datenblatt)
Bitte melde dich an um einen Beitrag zu schreiben. Anmeldung ist kostenlos und dauert nur eine Minute.
Bestehender Account
Schon ein Account bei Google/GoogleMail? Keine Anmeldung erforderlich!
Mit Google-Account einloggen
Mit Google-Account einloggen
Noch kein Account? Hier anmelden.
