Schönen Abend, mein Programm zum senden von Daten via UART funktioniert auf dem SDK 500 ohne Probleme. Jedoch auf einer selbst entworfenen Schaltung nicht! Die Daten werden falsch übertragen, sprich wirres Zeugs wird ausgegeben, es sieht so aus als wie wenn die Baudrate nicht übereinstimmen würde. Bsp: statt 'Test' --> 'Esxo' Kann mein Problem durch irgendwelche Störungen von Bauteilen auftreten? MfG Hans
Ja. Wenn die Baudrate nicht stimmt. Welcher Quarz wird denn verwendet und wie wird das Baudrate register geladen ?
Hi
>Die Lösung ist 43
Eher 42.
@Hans Huber (Gast)
Bist du sicher, das du die gleiche Taktquelle hast?
MfG Spess
>Kann mein Problem durch irgendwelche Störungen von Bauteilen auftreten?
Kann schon sein, aber ich tipp auf falsche Fuse Settings.
Habe den selben Quarz am SDK 500, sowie auf meiner Platine! Nehme den am SDK 500 programmierten ATmega mit auf meine Platine, also mussen alle Einstellungen wie Fuse Settings passen. Beide Quarze funktionieren, hab auch schon den beim SDK 500 verwendeten getestet.
>Störungen wodurch? Nix Störungen. Schaltplan zeigen. Wahrscheinlich den MAX232 vergessen oder sonst ein Unsinn. Baudrate falsch schliesse ich immer noch nicht aus.
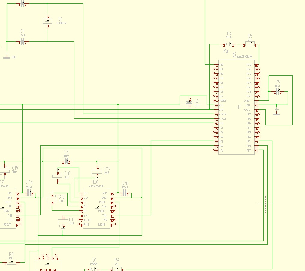
Hier ist ein Teil des Schaltplanes. Max232 habe ich nicht vergessen ;) Die Baudrate muss ja richtig eingestellt sein, da ich ja den selben ATmega mit dem selben Programm verwende.
>Hier ist ein Teil des Schaltplanes.
Das ist kein Schaltplan, das ist ein Witz.
Ich tipp auf fehlende Masse irgendwo.
Danke für das kompliment, hab es hald nicht mit "paint" gezeichnet, werde es nächstes mal berücksichtigen. Habe noch einmal die masse überprüft, müsste stimmen.
Plan A: Hast du ein Oszi mit dem du nachsehen kannst was sich auf der Leitung tut? Plan B: Du kannst die Tx Leitung und GND von deinem Board mit dem Pegelwandler auf dem STK-500 verbinden (ist AFAIK gejumpert) und nachsehen was da passiert. Was du auch immer probieren kannst, ist auf dem PC mal kurz die Baudrate verstellen und nachsehen was dann ankommt. Wenn die Baudrate nicht passt ist, sind verstümmelte Übertragungen ganz normal. Reinhard
@Chris: habe meine Schaltung der Skizze vom AVR - Buch (AVR - RISC, Franzis) entnommen. Laut dieser Skizze ist zwischen C1+ und C2- ... ein 10µF Kondensator, sowie zwischen C2+ und C2-, VCC und V+ und V- und GND. Der einzige 100nF Kondensator wird zwischen VCC und GND geschaltet. Ist diese Skizze falsch?
@Reinhard R.: Danke für deine Tipps. Die Baudrate hab ich verstellt, kommt aber auch nur wirres Zeugs. Werde morgen mal die Leitung mit dem Oszi messen.
Am leichtesten tust du dich mit dem Oszi vermutlich wenn du Zeichen mit gleichmäßigen Bitmustern über die Leitung schickst, z.B. 'U' (01010101) oder '3' (00110011). Reinhard
Hans Huber schrieb: > @Chris: habe meine Schaltung der Skizze vom AVR - Buch (AVR - RISC, > Franzis) entnommen. Laut dieser Skizze ist zwischen C1+ und C2- ... ein > 10µF Kondensator, sowie zwischen C2+ und C2-, VCC und V+ und V- und GND. > > Der einzige 100nF Kondensator wird zwischen VCC und GND geschaltet. Ist > diese Skizze falsch? Auch Bücher enthalten Fehler :-) Schaue nach, was der Hersteller deines MAX232(A) in seinem Datenblatt angibt. Normalerweise gilt: MAX232: 1µF MAX232A: 100nF Wenn Du nun tatsächlich einen MAX232A verbaut hast und um den Faktor 100 zu groß bist bei den Cs, so kann das natürlich zu Problemen mit den Ladungspumpen führen. 100nF zwischen Vcc und GND ist in jedem Falle ok.
Hi Also, wenn ich's mal kurz bemerken darf. Wenn ein Controller in einer Schaltung seinen Dienst tut und in einer anderen nicht, dann schließe ich mal Software und Parameter aus. Es kann dann eigentlich nur ein Hardwarefehler vorliegen. IC falsch gesteckt, falschen Quarz eingesezt, MAsse irgendwo vergessen, aber doch nicht Software. Die ändert sich nicht, wenn ich den µC irgendwo anders einsetze. Also, ich würd mal kontrollieren, ob Schaltplan mit Schaltung übereinstimmt. Gruß oldmax
Hi Hab grad noch mal drübergesehen. Der Reset hängt frei, soll das so sein ? Ich weiß, es gibt Pull-Up's aber ist der auch an ? Gruß oldmax
Hi
>Ich weiß, es gibt Pull-Up's aber ist der auch an ?
Da sich der interne Pull-Up am Reset nicht abschalten lässt, wird er
wohl an sein.
MfG Spess
Bitte melde dich an um einen Beitrag zu schreiben. Anmeldung ist kostenlos und dauert nur eine Minute.
Bestehender Account
Schon ein Account bei Google/GoogleMail? Keine Anmeldung erforderlich!
Mit Google-Account einloggen
Mit Google-Account einloggen
Noch kein Account? Hier anmelden.
