Hallo, ich möchte gern ein wenig Erfahrung in der µC-Programmierung sammeln. Im Netz habe ich einen Open-Source-Keylogger gefunden, den ich gern bauen würde: http://www.keelog.com/de/diy.html#keygrab Die Firmware ist für den AT89C2051-µC. Als absoluter Neuling besitze ich natürlich kein Programmiergerät. Ich habe auch nicht vor, mir da was Teures zu kaufen. Am liebsten wäre mir der Selbstbau nach Anleitung. Da ist auch der Spaßfaktor am größten. Zur Programmierung habe ich folgendes gefunden. Allerdings habe ich hierzu Fragen: 1. Programmierkabel für die parallele Schnittstelle: http://www.kramann.info/40_Mikrocontroller/01_Einfuehrung/05_Praxis/06_Do_it_yourself/02_Programmierer/index.php --> Da der Keylogger ja ziemlich klein werden soll, wird in obiger Anleitung empfohlen, den µC zuerst zu programmieren. Die Anleitung ist aber für eine In-System-Programmierung (ISP) gedacht. Könnte ich das Programmierkabel auch ohne ISP verwenden und die Spannungsversorgung des µC mit einem externen Netzgerät sicherstellen? --> In der Programmierkabel-Anleitung wird eine 5-polige IC-Buchse als Stecker verwendet. Ich verstehe nicht, wie dieser mit dem µC verbunden werden soll? 2. Programmiergerät http://www.amateurfunkbasteln.de/atprog/atmel_ger.html: --> Leider habe ich keine Erfahrung mit der Anfertigung von Platinen. Das Layout und die Stücklisten stehen hier zum Download bereit. Jedoch werden einige ICs benötigt. Ich befürchte, dass das dann doch etwas teurer würde. Was würdet ihr mir empfehlen? Vielen Dank schon im Voraus für eure Antworten! Gruß, Stefan
also mit 8051 in die thematik einzusteigen ist schon mal eine gute idee ist eine sehr leichte controller familie! jedoch das problem ist das die programmiergeräte nicht mehr zeitgerecht sind drum würd ich dir falls du die paar kröten hast fast diesen empfehlen : http://www.ebay.com/itm/USB-AT51-Programmer-89c51-89c52-89s52-89c2051-E36-/190458326924?pt=UK_BOI_Electrical_Test_Measurement_Equipment_ET&hash=item2c58336f8c damit hab ich auch meine ersten schritte gemacht! weil wenn etwas nicht funktioniert und das tut es fast immer dann kannst du zumindest sachen wie programmer ausschließen! weiters würd ich dir noch debugmaßnahmen wie blinkende led oder uart empfehlen! mfg
[edit] sorry, hab übersehen das der AT89C2051 ein 8051, von daher stimmt meine Antwort nur teilweise! Das mit Breadboard empfehle ich dir aber Trotzdem! Stefan F. schrieb: > Hallo, > > ich möchte gern ein wenig Erfahrung in der µC-Programmierung sammeln. > > Im Netz habe ich einen Open-Source-Keylogger gefunden, den ich gern > bauen würde: http://www.keelog.com/de/diy.html#keygrab > Die Firmware ist für den AT89C2051-µC. Sicher ein guter Anfang. > > Als absoluter Neuling besitze ich natürlich kein Programmiergerät. Ich > habe auch nicht vor, mir da was Teures zu kaufen. Am liebsten wäre mir > der Selbstbau nach Anleitung. Da ist auch der Spaßfaktor am größten. Kann man natürlich machen, als Anfänger kann das jedoch auch mal schief gehen (aus eigener Erfahrung, ist aber schon länger her;-)) Daher noch einen Hinweis: usbasp beim grossen Auktionshaus eingeben, "Weltweit" und "Sofortkauf" wählen... > Zur Programmierung habe ich folgendes gefunden. Allerdings habe ich > hierzu Fragen: > 1. Programmierkabel für die parallele Schnittstelle: > http://www.kramann.info/40_Mikrocontroller/01_Einfuehrung/05_Praxis/06_Do_it_yourself/02_Programmierer/index.php > --> Da der Keylogger ja ziemlich klein werden soll, wird in obiger > Anleitung empfohlen, den µC zuerst zu programmieren. Die Anleitung ist > aber für eine In-System-Programmierung (ISP) gedacht. Könnte ich das > Programmierkabel auch ohne ISP verwenden und die Spannungsversorgung des > µC mit einem externen Netzgerät sicherstellen? Wenn du das ganze sowieso am PC anhängst würde ich den Strom von USB klauen (der obige Programmer würde das selbst machen). Am einfachsten nimmst du ein altes USB Kabel, aufschneiden und nimst das Rote und das schwarze Kabel. USB Hat den Vorteil das es sicher kurzschlussfest ist, jedoch liefert es durchaus mal 2A, wenn du ein Labornetzteil, oder ein gutes kurzschlussfestes Netzteil zur Hand hast ist dies natürlich ebenso geeignet, aber nicht das Netzteil von der Weihnachtsbeleuchtung nehmen, das taugt nicht;-) > --> In der Programmierkabel-Anleitung wird eine 5-polige IC-Buchse > als Stecker verwendet. Ich verstehe nicht, wie dieser mit dem µC > verbunden werden soll? Ganz einfach: Auf dein µC Board kommt eine Pinleiste, auf die dein Selbstgebauter Stecker passt. Leider gehen diese Stecker meist sehr streng, und machen schlecht Kontakt. Schau mal ob du ein altes IDE Kabel findest, das kannst du einfach zerschneiden, und die gehen viel besser zum einstecken;-) > 2. Programmiergerät > http://www.amateurfunkbasteln.de/atprog/atmel_ger.html: > --> Leider habe ich keine Erfahrung mit der Anfertigung von Platinen. > Das Layout und die Stücklisten stehen hier zum Download bereit. Jedoch > werden einige ICs benötigt. Ich befürchte, dass das dann doch etwas > teurer würde. Wie bereits gesagt, schau mal beim grossen Autkionshaus vorbei, wäre auch China dauert halt 2 - 4 Wochen (achte auf Standard Shipping), da kriegst du aber auch AVRs. (ggf. ein atmega 8 oder so für den Anfang zum basteln nehmen) > > Was würdet ihr mir empfehlen? Vielen Dank schon im Voraus für eure > Antworten! Zudem würde ich dir empfehlen mit einem Breadboard anzufangen, dann brauchst du keine Platine, und im Fehlerfall lässt sich das ganze wider korrigieren. Natürlich die schönen Steckkabel gleich mitbestellten. Wenn das dann läuft dann kaufe dir Lochraster Streifenraster oder mein Favorit: Streifenraster bei der jeweils 3 Pins verbunden sind, gibts beim grossen C, finds aber gerade nicht. Als Anfänger soll dir die Grösse mal egal sein, du kannst immer noch eine zweite Version bauen. Wenn du versuchst das ganze am Anfang schon zu optimieren wird es nicht laufen, und dann vergeht dir ggf. die Lust daran;-) > > > Gruß, Stefan Viel Spass! ps. du hast das Tutorial hier schon mal durchgelesen? Ist auf jeden Fall empfehlenswert. mfg Andreas
Danke für die schnelle Antwort. Der Programmer sieht ganz gut aus, und die paar Pounds sollte ich gerade noch übrig haben. :-) Kannst du vielleicht auch noch was zum Programmierkabel sagen? Das ist nicht so komplex wie die Platine und es wäre nicht so viel Geld verloren, falls es doch nicht funktioniert.
Hehe Stefan, einen AT89C2051 kannst du mit dem AVR ICSP Teil nicht programmieren. Atmel baut Vieles ......der C2051 ist eben kein AVR . _________________________________________________________________ ICSP hat zB der AT89S2051 ! _________________________________________________________________
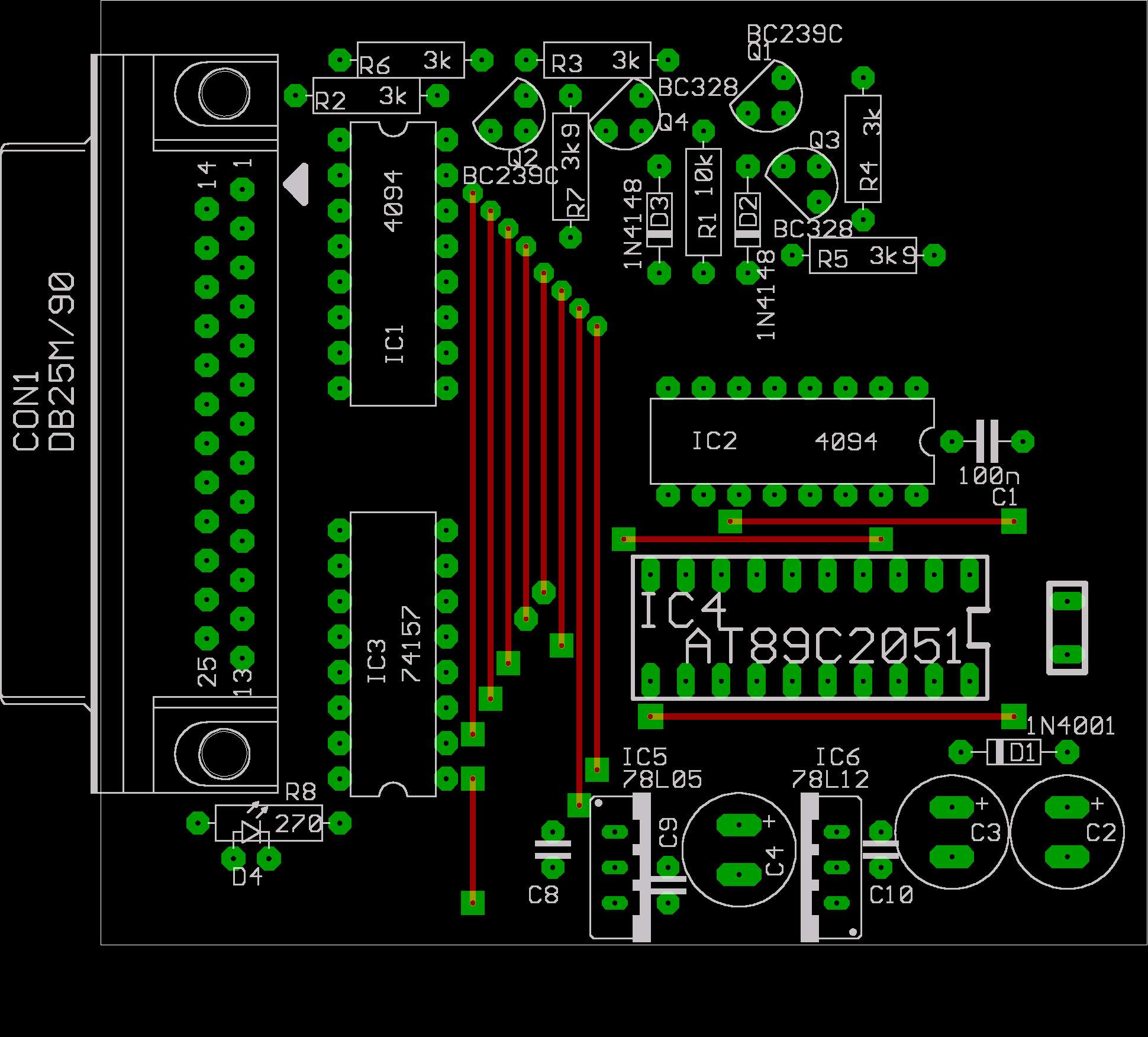
Bei der Stückliste für das Programmiergerät im Anhang habe ich schon Probleme, die passenden Bauteile zu finden bei C*ad und R*lt, v.a. bei den ICs. Könnte da bitte mal jemand drüberschauen? P.s. Danke für die zahlreichen und schnellen Antworten!
moin moin, in der Stückliste sind doch nur einfache Bauteile, wo ist das Problem? mfg Pieter
4094I finde ich z.B. nicht, nur ohne das I hinten. Ist das wichtig? AT98C2051 finde ich gar nicht. 78L05 gibt's in mehreren Ausführungen: SMD, ACY, CS. Nur welcher ist der richtige? Bei 78L12 das gleiche.
Sorry, AT98C2051 ist natürlich der zu programmierende µC. Da ist nur ein Zahlendreher drin... Habe mal den Bestückungsplan angehängt.
Dein 1° April Traum ist wohl um einige Nummern zuu gross geraten. wenn du klein anfaengst, dann wirst du ganz gross..nicht umgekehrt !
Habe jetzt alle Bauteile zusammen, es fehlt nur noch der NPN-Transistor BC239C. Den finde ich nicht. Kann das sein? Gibt's Alternativen?
Bitte melde dich an um einen Beitrag zu schreiben. Anmeldung ist kostenlos und dauert nur eine Minute.
Bestehender Account
Schon ein Account bei Google/GoogleMail? Keine Anmeldung erforderlich!
Mit Google-Account einloggen
Mit Google-Account einloggen
Noch kein Account? Hier anmelden.
