Hallo Ihr, in einem Uni-Projekt beschäftige ich mich gerade mit dem Thema Biosignalverstärker für die EMG Signalerfassung. Ich habe eine aktive Testelektrode gebaut und kann damit auch wunderbar das EMG aufnehmen. Allerdings habe ich folgendes Problem: Ich habe mir das intrinsische und eingekoppelte Rauschen mal genauer angeschaut, wenn die Elektrode auf der Haut liegt. Dieses kann man gut auf dem angehängten Bild sehen (4s/div). Das Problem: Das Rauschen fängt häugig an zu ozillieren. Anbei auch die Schaltung.Ich messe bipolar mit den beiden Elektrodenpads und gebe mit dem "ElektrodenpadMitte" eine 1,5 V Ref auf den Körper. Hat jemand eventuell einen Tipp, wodran es liegen könnte? Danke und viele Grüße Okeih PS: Alle Sicherheitsanforderungen werden bei der Messung natürlich eingehalten!
>Alle Sicherheitsanforderungen werden bei der Messung natürlich >eingehalten! Ganz sicher nicht. Die Schaltung ist ja wohl mal die mieseste, die man mit einem INA aufbauen kann. Nichtmal Strombegrenzer in den Eingangspfaden. Was Dein Rauschen ist, keine Ahnung: 1. kannst Du bei 20 mV/div (vermutlich noch mit 10er Tastkopf) und einem Oszi eh nicht mehr messen, da da bereits das Oszi massiv einkoppelt. 2. hast Du keinen RF-Eingangsfilter, Deine Schaltung sammelt also alles auf und 3. hast Du keine Bandbreitenbegrenzung sprich Tiefpass im Ausgang, totaler Schrott. Und was es noch schlimmer macht ist Dein künstlicher Ground mit dem Widerstandsteiler, der befördert solche Oszillationen enorm. Wer bitte hat Dir denn diese Schrottschaltung gegeben? Sofort entlassen!
Hallo j.c., ich versuch auf deinen Kommentar mal sachlich zu antworten: 1) Nichtmal Strombegrenzer in den Eingangspfaden: Das ist mir durchaus bewusst. Die Schaltung geht so auch nicht an irgendwelche Patienten. Mein Hinweis bezog sich eher auf die Spannungsversorgung. Hier verwende ich Batterien bzw. fürs Ozsi eine 4kV Trenntrafo. 2)kannst Du bei 20 mV/div (vermutlich noch mit 10er Tastkopf) und einem Oszi eh nicht mehr messen Ich verwende eine aktiven Tastkopf von Tektronix mit ggf. zusätzlicher Verstärkung (bis 100). Damit geht das sehr wohl! 3)hast Du keinen RF-Eingangsfilter, Deine Schaltung sammelt also alles auf ---> Ist im INA333 integriert! 4)hast Du keine Bandbreitenbegrenzung sprich Tiefpass im Ausgang Ist mir wohl bewusst. Habe ihn für einen ersten Test mit absicht weggelassen, um mir das ganze Spektrum auf dem Ozsi anzuschauen. 5)Und was es noch schlimmer macht ist Dein künstlicher Ground mit dem Widerstandsteiler, der befördert solche Oszillationen enorm Das war auch meine erste Vermutung und habe ihn deshalb schon längst gegen eine Referenzspannungsquelle (1,2 V) ausgetauscht. Trotzdem ist das oszilieren des Raúschens in meiner Schaltung noch vorhanden. Die Frequenzen liegen im unten unteren khz ( 1-20khz)Bereich. Zwar kann ich das "Problem" wegfiltern, würde aber gerne den Grund für das Oszilieren kennen. Offensichtlich scheint es schlimmer zu sein, wenn ich niedrige Hautimpedanzen habe. Noch jemdand eine Idee? VG Okeih
Okeih schrieb: > > 4)hast Du keine Bandbreitenbegrenzung sprich Tiefpass im Ausgang > Ist mir wohl bewusst. Habe ihn für einen ersten Test mit absicht > weggelassen, um mir das ganze Spektrum auf dem Ozsi anzuschauen. Und warum zeigst du uns dann nicht einfach das sehr viel aussagekräftigere Spektrum?
Okeih schrieb: > ich versuch auf deinen Kommentar mal sachlich zu antworten: > bla bla Warte mal, Du baust etwas auf, was gar nicht Deinem Endprodukt entspricht, der Schaltplan ist nicht mehr aktuell und erst jetzt kommst Du mit diesen Infos rum? Wie bitte soll Dir jemand helfen? Wieso steht da nix von aktivem Tastkopf? Wo tritt das Rauschen auf? Hinterm INA, hinterm OPA? Ich möchte wetten, dass es entweder auf Ausgangskapazitäten oder hochimpedante Masseverbindungen zurückgeht. Bau was richtiges und dann qualifiziere die einzelnen Stufen! Und nicht einen Haufen wo Du selbst weißt, dass es Mist ist und dann hier fragst, wieso es alles nicht geht. Das ist doch albern!
>---> Ist im INA333 integriert! Ja, aber die wirken erst ab 8MHz und besonders effektiv sind die auch nicht, wenn man sie auch im "-" Eingang (!!!) integriert hat. Nein, j.c. hat Recht, bei dir fehlt die komplette Eingangsbeschaltung! In Figure 9 von diesem Datenblatt ist eine geeignete Schaltung gezeigt: http://www.ti.com/lit/ds/symlink/iso121.pdf
Okeih schrieb: > und > gebe mit dem "ElektrodenpadMitte" eine 1,5 V Ref auf den Körper. Das klingt nicht richtig. Erstens handelst du dir damit Gleichspannungs- und Rauschprobleme ein und zweitens wirst du auf diese Art immer mit Offsetproblemen kämpfen. Abgesehen davon, das du auch noch Spannung auf den Patienten legst (eigentlich schon ein NoNo), musst du dann noch dafür sorgen, das er nicht irgendwo mit Masse/PE/Erde verbunden ist, also völlig isoliert ist. Das ist nicht praktikabel.
>Das klingt nicht richtig. Ist es aber. Nennt sich Right-Leg-Drive-Technik und findet sich beispielsweise hier: Beitrag "Re: Biosignalverstärker - Ozillationsproblem"
Claudia schrieb: > Ist es aber. Nennt sich Right-Leg-Drive-Technik und findet sich > beispielsweise hier: > > Beitrag "Re: Biosignalverstärker - Ozillationsproblem" Das ist ja schön, das der INA das kann, aber hilft nicht bei den o.g. Problemen wie Offsetdrift, Rauschen und dem isolierten Patienten. Da überdeckt die DC-Drift schnell mal das Nutzsignal oder treibt den Verstärker an die Rails.
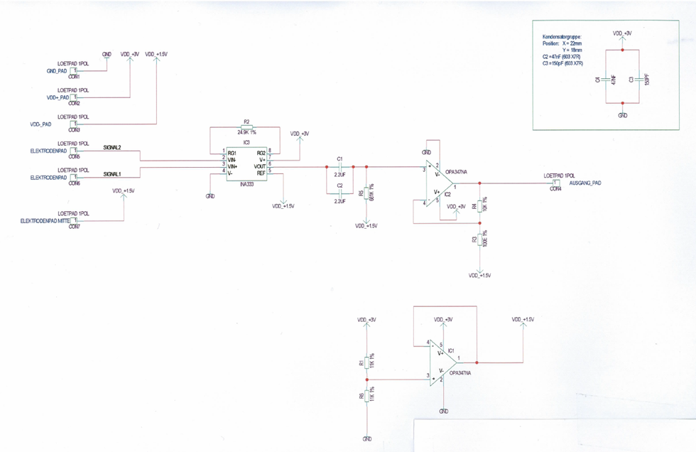
Claudia schrieb: > Nein, j.c. hat Recht, bei dir fehlt die komplette Eingangsbeschaltung! > > In Figure 9 von diesem Datenblatt ist eine geeignete Schaltung gezeigt: Das ganze ist leider nicht so einfach. Natürlich fehlen definitiv die Serienwiderstände zur Strombegrenzung. Allerdings würden mir die zusätzlichen Tiefpässe am Eingang (wie z.B. im Bild im Anhang), die Eingangsimpedanz massiv kaputt machen. Das mag bei herkömmlichen EKG Klebeelektroden noch nicht so schlimm sein. Ich verwende jedoch kleine Trockenelektroden, welche eine enorm hohe Haut-Elektrodenimpedanz haben. Die können bei 50 Hz noch locker über 100 kOhm liegen. Da diese dann auch nicht immer gleich sind, mache ich mir mein CMRR komplett kaputt. Aber die Frage ist, ob ich um die Filter rumkomme. Die Elektrodenpads sitzen übrigens direkt auf der Platine. Das heißt die Verstärkung erfolgt nur mm von der Eletrode, ohne langes Kabel.
Matthias Sch. schrieb: > Das klingt nicht richtig. Erstens handelst du dir damit Gleichspannungs- > und Rauschprobleme ein und zweitens wirst du auf diese Art immer mit > Offsetproblemen kämpfen. musst du dann noch > dafür sorgen, das er nicht irgendwo mit Masse/PE/Erde verbunden ist, > also völlig isoliert ist. Das ist nicht praktikabel. 1)Wie Claudia schon gesagt hat. Eine aktive Referenz (auch DRL) auf den Körper zurück zu geben ist Stand der Technik. Tatsächlich ist DRL in der Schaltung nicht integriert. Bei DRL wird das Gleichtaktsignal (50Hz) vom Körper abgenommen und invertiert und verstärkt auf den Körper zurück gegeben.Ist übrigens sehr effektiv, um das Netzbrummen zu unterdrücken. 2)Mein System ist komplett mobil und Batteriebetrieben 3)Um zu verhindern,dass der Verstärker durch den DC Drift der Elektroden in Sättigung geht,hat die erste Stufe nur eine Verstärkung von "5". Erst danach wird Hochpass gefiltert und nochmals mit "100" verstärkt.
Hä? Was? Einganswiderstände machen Dir die Eingangsimpedanz kaputt? Dein Verstärker hat eine Eingangsimpedanz im Gigaohmbereich. Denkst Du da machen 300 k irgendwas aus? Ich habe den Verdacht, dass Du nicht die leiseste Ahnung hast, was Du tust und auch zu faul bist mal die einschlägige Literatur zu studieren. Mit Trockenelektroden kannst Du passive Elektroden eh vergessen. In welchem Rahmen macht ihr das eigentlich? Ist an der Uni nicht eine Literaturrecherche und Planung dessen, was man machen will, inkls. Simulation Standard? Bastelt ihr einfach mal wild drauflos? Weißt Du wie viele Leute jetzt schon EMGs gebaut haben? Mal bei Google geschaut? Da ist alles erklärt!
j. c. schrieb: > Hä? Was? Einganswiderstände machen Dir die Eingangsimpedanz kaputt? Dein > Verstärker hat eine Eingangsimpedanz im Gigaohmbereich. Denkst Du da > machen 300 k irgendwas aus? > Ich habe den Verdacht, dass Du nicht die leiseste Ahnung hast, was Du > tust und auch zu faul bist mal die einschlägige Literatur zu studieren. > Mit Trockenelektroden kannst Du passive Elektroden eh vergessen. Ich weiß zwar nicht, welche laus dir über die Leber gelaufen ist, aber ein Experte in diesem Bereich scheinst du auch nicht zu sein. Von daher würde ich mir vorher überlegen, was ich schreibe. Die Elektrodenwiderstände von 300 k machen mir meine Eingangsimpedanz natürlich nicht kaputt. Aber: Durch die unsymetrien der Bauteile und die Filterung gegen Masse reduziere ich massiv mein CMRR. Solange beide Elektroden am "+" und"-" Eingang 300 k aufweisen, ist es nicht weiter wild. Aber bereits eine Verschiebung um 10 k z.B. 290 k zu 310k führt dann zu deutlich Problemen in pucto 50 Hz Einkollung. Probier es aus und du wirst es sehen. Außerdem habe ich oben erwähnt, dass meine Elektroden aktiv sind!
>Aber: Durch die unsymetrien der Bauteile und die Filterung gegen Masse >reduziere ich massiv mein CMRR. Du mußt ja keine so tiefe Grenzfrequenz wie im Beispiel haben. Für die HF-Filterung reichen auch deutlich kleinere Werte, die deine CMRR nicht ruinieren, aber trotzdem einen sehr effektiven HF-Schutz bringen. Probiere es doch mal so wie im Anhang. Wenn du die Schaltung unbedingt so wie von dir gezeigt aufbauen willst und nicht wie in Figure 36 oder 37 im Datenblatt des INA333, dann solltest du R6 noch einen 100n Cap parallelschalten. R1 und R6 müssen außerdem nicht derart niederohmig ausgeführt werden. Außerdem würde ich R3 und R4 um den Faktor 10 vergrößern und R3 einen eigenen Supply Splitter spendieren, sonst wird das Ganze sehr schwingfreudig. Am Eingang von IC2 sollte noch ein Tiefpaß hin, wenn du dort so stark verstärkst. Zur Betriebsspannungsentkopplung würde ich kleine RC-Filter verwenden. 10R + 10µF (Tantal) pro Chip sollte genügen.
>Durch die unsymetrien der Bauteile und die >Filterung gegen Masse reduziere ich massiv mein CMRR. So ein Unfug! 1. zwingt Dich niemand 10% Widerstände zu verbauen und 2. stimmt es nicht! Die Ungleichheit von 10 k Ohm ist nichtmal bemerkbar, da die Impedanz des gesamten Eingangs zählt. Und da machen 10 k nix aus. In dem Datenblatt vom ISO121 oben ist extra ein RF-Filter gezeigt, der die CMRR kaum reduziert! Außerdem überschätzt Du den Einfluss der CMRR! Wenn Du 50 Hz siehst, liegt das nicht an schlechter CMRR, sondern daran, dass die Eingänge asymmetrisch sind! Logisch, da die Kabel ja nicht 100% parallel verdrillt laufen. Derartige Einflüsse bringst Du auch mit 200 dB CMRR nicht weg, sondern nur durch: geschirmte Kabel, aktive Elektroden, Messen im faradayischen Käfig oder absolut symmetrische Ableitung. Das meiste wird aber schon theoretisch nicht gehen, und von daher: nimm aktive Elektroden, wenn Du keine Gelektroden nehmen willst. Passive Systeme mit Trockenelektroden gibt es auch nicht in funktionierend kommerziell zu kaufen. Rat mal wieso.
Claudia schrieb: > Außerdem würde ich R3 und R4 um den Faktor 10 vergrößern und R3 einen > > eigenen Supply Splitter spendieren, sonst wird das Ganze sehr > > schwingfreudig Hallo Claudia, danke für die Hinweise!Da das auch meine Vermutung war, habe ich den Supply Splitter schon gegen eine Referenzspannungsquelle (MAX6120) ausgetauscht. Meinst du R3 braucht dann trotzdem eine eigene Referenz? Übrigens scheint das oszilieren des Rauschens wirklich etwas mit der Masseanbindung zu tun zu haben. Meine aktive Elektrode ist eh batteriebetrieben. Wenn ich mit einem Oszi mit Netzanschluss Messe, sind die Oszilationen wie oben im Bild vorhanden. Wenn ich eines mit Batterebetrieb nehme, verschwindet es gänzlich. Manchmal treten nur noch Probleme im Elektroniklabor auf, wenn ich z.B. die ESD Matte anfasse. In anderen Räumen ist die Problematik dann gar nicht mehr vorhanden. VG
Aha, na wer hätte es gedacht... Jetzt hast Du also auch noch aktive
Elektroden und dass es nur bei netzgebundenen Oszis ("alle
sicherheitsrelevanten Vorschriften werden eingehalten") oszilliert ist
auch mal interessant zu wissen. Deine "Oszillationen" sind garantiert
irgendwelche Einkopplungen oder wie gesagt parasitäre Kapazitäten, die
den Verstärkerausgängen nicht gefallen.
Supply Splitter? Lass erstmal und nimm eine bipolare Versorgung.
Ansonsten --> TLE2426
Auch immer gut zu lesen:
http://tangentsoft.net/elec/vgrounds.html
>Da das auch meine Vermutung war, habe ich den Supply Splitter schon >gegen eine Referenzspannungsquelle (MAX6120) ausgetauscht. Meinst du R3 >braucht dann trotzdem eine eigene Referenz? Mit einer reinen Referenz ist es nicht getan, weil der Supply Splitter nicht nur Strom liefern muß, sondern auch aufnehmen. Deswegen war das mit IC1 schon eine gute Idee. Du mußt eben nur die Dinge berücksichtigen, die ich schon erwähnt habe. Mach an den Ausgang von IC2 noch einen Widerstand von 100...200R in Serie. Der entkoppelt den Ausgang von kapazitiven Lasten.
Vielen Dank für die verschiedenen Hinweise! Haben mir auf jedenfall weiter geholfen! VG Okeih
>mit IC1 schon eine gute Idee Nicht wirklich. Man braucht einen speziellen Supply Splitter wie eben den TLE2426, da der niedrige Impedanz am Ausgang liefert UND kapazitive Lasten treiben kann. Datenblatt beachten. Sonst schwingt die Schaltung, weil der OP gar nicht als Artificial Ground taugt, speziell wenn der Proband noch auf ein Potential gelegt wird. Aber wie gesagt, bis alles andere funktioniert würde ich für so eine Low Noise Schaltung immer duale Batteriespeisung verwenden. Sonst kann man die Oszillationen schon vorher prophezeien.
Findet der Mensch in deinem Link aber nicht. Da liest sich eine virtuelle Masse mit op als (sehr gute) Alternative. u.U. seinem TLE2426 überlegen...
>Nicht wirklich. Man braucht einen speziellen Supply Splitter wie eben >den TLE2426, da der niedrige Impedanz am Ausgang liefert UND kapazitive >Lasten treiben kann. Also hier gibt es ja nichts Kapazitives zu treiben. Der INA333 hat einen hochohmigen Ref-Eingang, R5 ist hochohmig und R3 ebenfalls, wenn er, wie von mir empfohlen, vergrößert wurde. Auch "Elektronenpad-Mitte" wird gemäß meinem Link über einen höherohmigen Widerstand angeschlossen, der ebenfalls eine eventuelle kapazitive Last entkoppelt. >Aber wie gesagt, bis alles andere funktioniert würde ich für so eine Low >Noise Schaltung immer duale Batteriespeisung verwenden. Wenn er die 3V sowieso mit zwei 1,5V Zellen erzeugt, ist das natürlich mehr als zu empfehlen...
Bitte melde dich an um einen Beitrag zu schreiben. Anmeldung ist kostenlos und dauert nur eine Minute.
Bestehender Account
Schon ein Account bei Google/GoogleMail? Keine Anmeldung erforderlich!
Mit Google-Account einloggen
Mit Google-Account einloggen
Noch kein Account? Hier anmelden.


