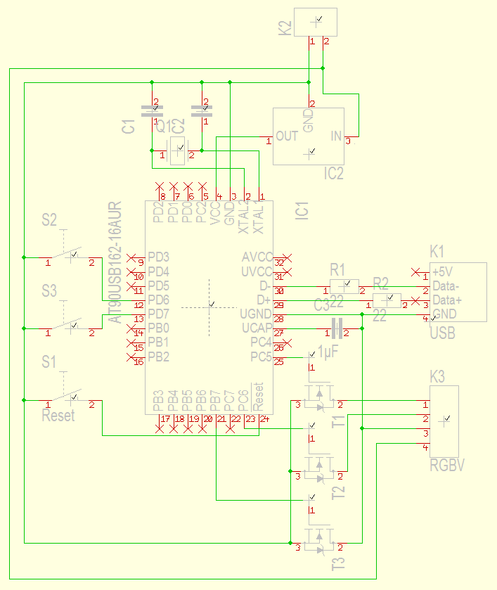
Guten Tag, ich habe eine kleine Schaltung erstellt und bin mir unsicher, ob diese so in Ordnung ist. Ich habe leider nur geringe Elektronik-Kenntnisse, daher denke ich hier richtig zu sein. Entschuldigt, falls das ganze etwas "stümperhaft" umgesetzt wurde. ;) Genutzt werden soll ein AT90USB162 um RGB-LEDs zu steuern, wahlweise über USB oder automatisch. Der AT90USB162 wird daher "selfpowered" betrieben, die LEDs benötigen 12V. Der IC2 regelt auf 5V. Unschlüssig bin ich mir, ob die Taster entprellt werden sollen / müssen, alles soll so simpel und günstig wie möglich gehalten werden. Ich wäre euch sehr verbunden, wenn ihr mir bei meinem ersten Mikrocontroller-Projekt behilflich sein könntet! Mit freundlichen Grüßen.
Mahlzeit! Entschuldigt, wenn ich den Thread pushe.. ich wollte nur gerne schnell die Bestellung aufgeben.. :D Also schon mal ein Dank an euch.. Mit freundlichen Grüßen!
Fabian A. schrieb: > Mahlzeit! Moin! > Entschuldigt, wenn ich den Thread pushe.. ich wollte nur gerne schnell > die Bestellung aufgeben.. :D Na, du bist ja schnell. ;-) Was mir grad aufgefallen ist: - Bei IC2 besser Abblockkondensatoren und Stützkondensator nachrüsten. - /RESET mit einem Pullup nach VCC ziehen. - Warum hast du GND und UGND getrennt? Der AT90USB162 ist nicht mehr so ganz frisch. Du könntest auch einen ATmega32U2 nehmen. So weit einfach nur Gedanken von mir...
Moin! Vielen Dank erstmal, also: Markus W. schrieb: > Was mir grad aufgefallen ist: > - Bei IC2 besser Abblockkondensatoren und Stützkondensator nachrüsten. Werde ich tun, kostet ja nicht die Welt. > - /RESET mit einem Pullup nach VCC ziehen. Ja, ich hatte erst nicht wirklich verstanden, wie genau das läuft, aber macht Sinn.. > - Warum hast du GND und UGND getrennt? Keine Ahnung, das wüsste ich auch gerne.. war wohl ein Denkfehler. Werde ich mal eben berichtigen. > Der AT90USB162 ist nicht mehr so ganz frisch. Du könntest auch einen > ATmega32U2 nehmen. Den werde ich mir mal anschauen, bleibe aber glaube ich erstmal bei dem AT90USB162, da ich mich mit dem schon auseinandergesetzt habe und der ja eigentlich erstmal reichen dürfte. ;) Beschreiben kann ich den so ja auch via USB oder? Mit freundlichen Grüßen.
Fabian A. schrieb: >> - /RESET mit einem Pullup nach VCC ziehen. > > Ja, ich hatte erst nicht wirklich verstanden, wie genau das läuft, aber > macht Sinn.. Und einen 100-nF-Kondensator gegen GND. Ich glaub, so ist es im Tutorial und in den Datenblättern beschrieben. > Den werde ich mir mal anschauen, bleibe aber glaube ich erstmal bei dem > AT90USB162, da ich mich mit dem schon auseinandergesetzt habe und der ja > eigentlich erstmal reichen dürfte. ;) > > Beschreiben kann ich den so ja auch via USB oder? Ja. Er hat zumindest eine USB-Schnittstelle, und die sollte verwendbar sein. :-) Oder meinst du mit "beschreiben" das Programmieren? Falls ja, dann muss natürlich ein Bootloader schon auf dem Mikrocontroller sein.
Markus W. schrieb: > Und einen 100-nF-Kondensator gegen GND. Ich glaub, so ist es im Tutorial > und in den Datenblättern beschrieben. Habe ich so bislang noch nicht gesehen, werde aber mal schauen, ob das tatsächlich notwendig ist. > Ja. Er hat zumindest eine USB-Schnittstelle, und die sollte verwendbar > sein. :-) > Oder meinst du mit "beschreiben" das Programmieren? Falls ja, dann muss > natürlich ein Bootloader schon auf dem Mikrocontroller sein. Ja, programmieren war gemeint, der Bootloader sollte von Haus aus draufgeflashed sein, zumindest laut dem, was man so liest und der Hersteller in der Produktfamilien-Beschreibung angibt. ;) Aber schon mal vielen Dank, hat mir ziemlich geholfen. Mit freundlichen Grüßen!
Der AT90USB162 und der ATMEGA32U2 sind völlig kompatibel zueinander - auch im USB-Teil. Einziger Unterschied: Der 32U2 hat mehr Speicher. Die Programmierung kann mit dem ab Werk programmierten USB-Bootloader und Atmel FLIP erfolgen. Noch ein paar Infos dazu auf http://re.reworld.eu/de/produkte/xxdil/
Bitte melde dich an um einen Beitrag zu schreiben. Anmeldung ist kostenlos und dauert nur eine Minute.
Bestehender Account
Schon ein Account bei Google/GoogleMail? Keine Anmeldung erforderlich!
Mit Google-Account einloggen
Mit Google-Account einloggen
Noch kein Account? Hier anmelden.
