Hi, Ich will an mein Mofa ein LED Rücklicht, sowie LED Blinker anbauen. Dafür muss ich irgendwie aus den 6V AC Bordspannung 6V DC machen. Ausserdem brauche ich für die Blinker eine möglichst einfache LED Blinkschaltung, ohne Timer o.ä. Es wäre nett wenn ihr mir eine Teileliste zusammenstellen könntet :) mfg
Google-Stichworte: "Astabiler Multivibrator" "Brückengleichrichter" oder "Graetz-Brücke" "LED Vorwiderstand" "Spannungsregler" (wobei ich den eher selber aus Z-Diode, Widerstand und Emitterfolger bauen würde, als ein IC zu nehmen. Man weiß ja nicht wirklich, welche Spannungen beim Mofa zu erwarten sind) mfg mf
hallo, bitte denke daran, dass deine Zulassung verloren gehen kann! Und somit der Versicherungsschutz. Auch Blinker haben eine Zulassung.
Gegoogelt hab ich schon. Hab nur keine vernünftige Teileliste gefunden. Nennspannung am Mofa ist 6V AC kann aber auch höher werden mit steigender Drehzahl. Brauche daher einen Gleichrichter und Spannungsglätter sowie eine Spannungsbegrenzung. Original hab ich keine Blinker an meinem Mofa die will ich jetzt nachrüsten. mfg
Auch Blinker haben eine Zulassung. an den blinker solltest du also nicht hand anlegen. kaufen anbauen so wie er ist -->benutzen.... den taktgeber kannst selber bauen. --> suchmaschine oder sind die alle kaputt? mfg
Die Blinker will ich mir kaufen. Will hinten 2 LED-Blinker nachrüsten da ich original Überhaupt keine auf meinem Mofa hab. Hätte gerne eine Teileliste für die Blinkschaltung, einen Gleichrichter und einen 6V Spannungsregler. mfg
Thomas schrieb: > Hab nur keine vernünftige Teileliste gefunden. Ist es dein Projekt? Dann musst du die Teileliste erstellen. Was du alles so brauchst, hast du ja schon selber herausgefunden. Nach was so alles gegoogelt werden kann, hab ich dir ja schon vorgeschlagen. Die Transistoren müssen den Strom tragen können. Die Widerstände müssen ausreichende Belastbarkeit haben. mfg mf
Hey danke Leute hab jetzt soweit meine Schaltung mit Eagle fertig. Hab mir noch eine Frage und zwar schützt so ein Konstantspannungsregler auch vor Spannungsspitzen oder sollte ich dafür lieber eine Zener Diode hernehmen? mfg
mofa schrieb: > bitte denke daran, dass deine Zulassung verloren gehen kann! Ein Mofa hat eine Betriebserlaubnis und keine Zulassung. > Und somit der Versicherungsschutz. Es gibt auch fertige LED-Blinker mit ABE bei Louise, Gerippe & Co.
Thomas schrieb: > Hi, > Ich will an mein Mofa ein LED Rücklicht, sowie LED Blinker anbauen. > Dafür muss ich irgendwie aus den 6V AC Bordspannung 6V DC machen. Das wird wohl nur dann zuverlässig funktionieren, wenn Du auch einen 6V-Akku vorsiehst. Gerade in Zweirädern hat die Licht- maschinenspannung extreme Schwankungen. Und bei den Blinkern solltest Du bei normalen Lampen bleiben. Mit LEDs die gleiche Helligkeit zu bekommen wird schwierig und teuer. Gruss Harald
Harald Wilhelms schrieb: > Das wird wohl nur dann zuverlässig funktionieren, wenn Du auch > einen 6V-Akku vorsiehst. Gerade in Zweirädern hat die Licht- > maschinenspannung extreme Schwankungen. Und bei den Blinkern > solltest Du bei normalen Lampen bleiben. Mit LEDs die gleiche > Helligkeit zu bekommen wird schwierig und teuer. Kommt auf sein Bordnetz an. Im Allgemeinen werkeln in Motorrädern schon seit Urzeiten moderne Drehstromlichtmaschinen. Da schwankt nichts - schon gar nicht extrem.
Joachim Drechsel schrieb: > Kommt auf sein Bordnetz an. Im Allgemeinen werkeln in Motorrädern > schon seit Urzeiten moderne Drehstromlichtmaschinen. Da schwankt > nichts - schon gar nicht extrem. In Mofas auch? Ausserdem hat Thomas ausdrücklich von AC=Alernatig Current geschrieben. Und "seit Urzeiten moderne Drehstromlichtmaschinen" hast Du in Autos. In Motorrädern ist das noch längst nicht die Regel. (Höchstens in grösseren Maschinen, dann aber auch 12/14V) Gruss Harald
Harald Wilhelms schrieb: > In Motorrädern ist das noch längst nicht die Regel. Schon lange. Eigentlich Standard seit den 70ern. Bei Mofas ist das uU anders.
Thomas schrieb: > sollte ich dafür lieber eine Zener Diode > hernehmen? Ein Linearregler schützt nichtmal sich selbst vor Spitzen.
1 | _____ |
2 | AC1 o--|~ +|------R---*---*-----*----o DC+ |
3 | | | |k | |+ |
4 | | | Z = C = Elko => weiter zum Spannugnsregler |
5 | | | |a | ker | 100µ |
6 | AC2 o--|~___-|----------*---*-----*----o DC- |
Ich würde da schon eine recht dicke Zenerdiode hernehmen. Der Widerstand muss natürlich entsprechend bemessen sein (Widerstandswert im ein- bis unteren zweistelligen Bereich und Leistung vllt. 5W). Außerdem kann es nicht schaden, Keramikkondensatoren 100nF - 1µF mit entsprechender Spannungsfestigkeit zu verteilen, die dir dann auch Spitzen raus nehmen. mfg mf
Joachim Drechsel schrieb: > Schon lange. Eigentlich Standard seit den 70ern. ...und welches Motorrad hat denn z.B. eine geregelte 6V Drehstrom- Lichtmaschine? Gruss Harald
Harald Wilhelms schrieb: > ...und welches Motorrad hat denn z.B. eine geregelte 6V Drehstrom- > Lichtmaschine? Einfach den Regler auf 7,2V einstellen ;)
Mini Float schrieb: > Thomas schrieb: >> sollte ich dafür lieber eine Zener Diode >> hernehmen? > Ein Linearregler schützt nichtmal sich selbst vor Spitzen. _____ > AC1 o--|~ +|------R---*---*-----*----o DC+ > | | |k | |+ > | | Z = C = Elko => weiter zum Spannugnsregler > | | |a | ker | 100µ > AC2 o--|~___-|----------*---*-----*----o DC- > > Ich würde da schon eine recht dicke Zenerdiode hernehmen. Der Widerstand > muss natürlich entsprechend bemessen sein (Widerstandswert im ein- bis > unteren zweistelligen Bereich und Leistung vllt. 5W). > > Außerdem kann es nicht schaden, Keramikkondensatoren 100nF - 1µF mit > entsprechender Spannungsfestigkeit zu verteilen, die dir dann auch > Spitzen raus nehmen. > > mfg mf Vielen dank dafür das hat mir sehr geholfen werde meine Schaltung so aufbauen. Und wegen den Generatoren seit Urzeiten. Ich hab eine Puch Maxi Bj 78 :P von daher ist da noch nicht viel Technik verbaut.
Thomas schrieb: > Vielen dank dafür das hat mir sehr geholfen werde meine Schaltung so > aufbauen. Ich bin da etwas skeptisch, ob das so funktionieren wird. Schau Dir mal den Abschnitt über das KFZ-Bordnetz in den DSE-FAQ an. Und dort geht es um ein Netz, das durch den Akku schon eine Grundstabilisierung hat. Gruss Harald
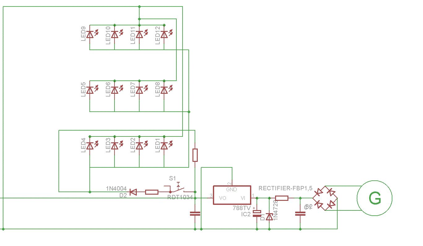
Hallo habe jetzt mal den "Bremsteil" der Schaltung mit Eagle gezeichnet. Wäre das soweit in Ordnung? Dimensionieren müsste ich die Schaltung natürlich noch. mfg
Noch etwas, wie stark sollte eine LED für das Rücklicht etwa sein? Ich habe da an 2 von denen hier gedacht: http://www.reichelt.at/LED-High-Power-Module/LED-H1WEA-RT/index.html?;ACTION=3;LA=2;ARTICLE=96825;GROUPID=3031;artnr=LED+H1WEA+RT;SID=12TtVJ3H8AAAIAAFezPjI1b9b3d686979fad19c8564e571e2413f mfg
Bitte melde dich an um einen Beitrag zu schreiben. Anmeldung ist kostenlos und dauert nur eine Minute.
Bestehender Account
Schon ein Account bei Google/GoogleMail? Keine Anmeldung erforderlich!
Mit Google-Account einloggen
Mit Google-Account einloggen
Noch kein Account? Hier anmelden.
