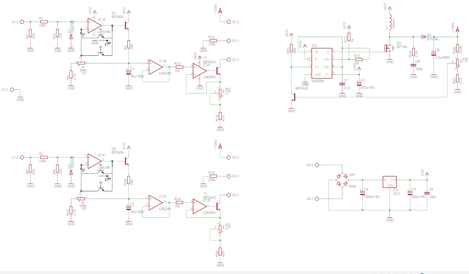
Da ich mich mal wieder mit VFDs und Nixies beschäftige, bin ich über diesen einfachen Boost Converter "gestolpert": http://www.ladyada.net/library/diyboostcalc.html Der kann natürlich noch viel höhere Spannungen erzeugen, um z.B. Nixie-Röhren zu betreiben. Da ich noch eine IN-9 Bargraph-Anzeige hier herumliegen hatte, habe ich es damit probiert. Diese Anzeige lässt sich über einen weiteren PWM-Kanal relativ leicht steuern. Über einen Poti (und natürlich die PWM-Einstellungen) lässt sich die Höhe relativ leicht einstellen. Viel mehr als 12 mA sollten dabei laut Datenblatt der IN-9 nicht fließen. Über den im Link angegebenen "Calculator" kann man die Induktivität der Spule berechnen. Ich habe letztendlich mehre Werte ausprobieren müssen und bin bei 470µH gelandet. Hier das Ganze in Aktion: http://www.youtube.com/watch?v=I0XUHJMtBOQ Verbesserungsvorschläge sind willkommen. Hier noch das IN-13-Beispiel. http://www.smbaker.com/experimenting-with-in-13-bargraph-nixie-tubes
Ziemlich cool gemacht. Ich habe damit auch mal rumgespielt. Meine PWM habe ich allerdings nicht so hinbekommen, dass die Röhre immer die selbe Schrittweite angezeigt hat. Wäre nett wenn du deine Source mal einstellen würdest.
peter schrieb: > Wäre nett wenn du deine Source mal > einstellen würdest. Ist aber Bascom und Alpha... So richtig gut funktioniert es im unteren Bereich der Röhre (~1 cm) leider nicht. Letztendlich muss man wahrscheinlich jede Röhre individuell anpassen, sowohl softwareseitig, als auch über den Poti. Gruß, Sebastian
Hallo Sebastian, also du nimmst einen einzigen ATMEGA 8 für beide Teile ( HV und Steuerung ) ? Zurück zum ATMEGA 8, da verwendest du den PIN 15 (PB1) für den PWM für HV und den PIN 16 ( PB2 ) für die Steuerung ( aus dem BASCOM Code abgeleitet ). Ist das korrekt ? Ich möchte das nachbauen für eine NIXIE Uhr, der IN-9 soll mir die Sekunden "schlagen". Grüße tesseract
Wenn man noch einen Feedback Spannungsteiler einbaut kann man die Ausgangsspannung durch Variation des Tastverhältnisses auch noch regeln. Muss man dann halt noch programmieren.
Hallo Ich habe da folgendes Problem. Ich habe einen Röhrenversärker gebaut und da soll eine Aussteuerungsanzeige mit IN9 ran. Der Trafo bringt 360 V AC macht 500v DC. Ist zuviel. Also habe ich noch eine Z Diode (150v) in Reihe macht 350V danach einen Widertand 12K . Die IN9 fängt auch an zu leuchten bringt es aber nur bis zur Hälfte, der Strom liegt bei 7 mA. Ist schon klar, das die Spannung zusammenbricht, aber ohne Rv ?? Dan habe ich es mit B555 und PWM-Einstellunge versucht. Die Spannung läßt sich prima einstellen 100 - 200V. Aber sobald die In9 dranhängt schaft sie es wieder nur ca zur Hälfte (habe es auch mit mehreren IN9 versucht). Andere schaffen es doch auch - ich bin am verzweifeln :-(((
Bitte melde dich an um einen Beitrag zu schreiben. Anmeldung ist kostenlos und dauert nur eine Minute.
Bestehender Account
Schon ein Account bei Google/GoogleMail? Keine Anmeldung erforderlich!
Mit Google-Account einloggen
Mit Google-Account einloggen
Noch kein Account? Hier anmelden.


