Hallo, ich habe ein HD44780 kompatibles Display (NHD-0420DZW-AG5) an einem Xmega angeschlossen. Initalisieren + Alle Befehle funktioniert supper. Wenn ich jetzt einen Buchstaben Schreiben will geht nur der Blinkende Cursor weiter aber es wird kein Buchstabe Angezeigt. Ich schalte RW low und RS high, packe das Bitmuster für den ASCII code auf die datenleitungen 0-7 und pulsiere dann E... Jemand eine Idee, woran es liegen könnte?
Am Quellcode oder an deiner Beschaltung. Beides nicht gezeigt -> Glaskugel...
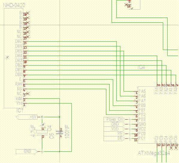
Hier ist mein code, Beschaltung:
1 | #define DATA_PORT PORTA
|
2 | #define LCD_RS IOPORT_CREATE_PIN(PORTB,2)
|
3 | #define LCD_E IOPORT_CREATE_PIN(PORTB,0)
|
4 | #define LCD_RW IOPORT_CREATE_PIN(PORTB,1)
|
5 | #define P_DB0 IOPORT_CREATE_PIN(PORTA,0)
|
6 | #define P_DB1 IOPORT_CREATE_PIN(PORTA,1)
|
7 | #define P_DB2 IOPORT_CREATE_PIN(PORTA,2)
|
8 | #define P_DB3 IOPORT_CREATE_PIN(PORTA,3)
|
9 | #define P_DB4 IOPORT_CREATE_PIN(PORTA,4)
|
10 | #define P_DB5 IOPORT_CREATE_PIN(PORTA,5)
|
11 | #define P_DB6 IOPORT_CREATE_PIN(PORTA,6)
|
12 | #define P_DB7 IOPORT_CREATE_PIN(PORTA,7)
|
13 | |
14 | void lcd_set_write_instruction(); |
15 | void lcd_set_write_data(); |
16 | void lcd_write_byte (char c); |
17 | void lcd_clear_and_home(); |
18 | void lcd_home(); |
19 | void lcd_goto(uint8_t line, uint8_t pos); |
20 | void lcd_line_one(); |
21 | void lcd_line_two(); |
22 | void lcd_write_data(char c); |
23 | void lcd_write_string(char *x, uint8_t len ); |
24 | void lcd_write_string_0(char *x); |
25 | void lcd_write_string_p(const char *s); |
26 | void lcd_init(); |
27 | void lcd_set_on_off(uint8_t state); |
28 | void lcd_write_inst(uint8_t cmd); |
29 | |
30 | |
31 | |
32 | |
33 | |
34 | //this function is directly called from main
|
35 | //it init the display and trys to print some test chars. The result is only a blinking cursor that moves
|
36 | void lcd_init() |
37 | {
|
38 | |
39 | ioport_configure_pin(LCD_E, IOPORT_INIT_LOW | IOPORT_DIR_OUTPUT); |
40 | ioport_configure_pin(LCD_RS, IOPORT_INIT_LOW | IOPORT_DIR_OUTPUT); |
41 | ioport_configure_pin(LCD_RW, IOPORT_INIT_LOW | IOPORT_DIR_OUTPUT); |
42 | |
43 | ioport_configure_pin(P_DB0, IOPORT_INIT_LOW | IOPORT_DIR_OUTPUT); |
44 | ioport_configure_pin(P_DB1, IOPORT_INIT_LOW | IOPORT_DIR_OUTPUT); |
45 | ioport_configure_pin(P_DB2, IOPORT_INIT_LOW | IOPORT_DIR_OUTPUT); |
46 | ioport_configure_pin(P_DB3, IOPORT_INIT_LOW | IOPORT_DIR_OUTPUT); |
47 | ioport_configure_pin(P_DB4, IOPORT_INIT_LOW | IOPORT_DIR_OUTPUT); |
48 | ioport_configure_pin(P_DB5, IOPORT_INIT_LOW | IOPORT_DIR_OUTPUT); |
49 | ioport_configure_pin(P_DB6, IOPORT_INIT_LOW | IOPORT_DIR_OUTPUT); |
50 | ioport_configure_pin(P_DB7, IOPORT_INIT_LOW | IOPORT_DIR_OUTPUT); |
51 | |
52 | _delay_ms(250); |
53 | |
54 | // LCD display initialisation by instruction magic sequence
|
55 | lcd_set_write_instruction(); |
56 | lcd_write_inst(0x38); // function set |
57 | _delay_ms(100); |
58 | lcd_write_inst(0x08); // display on/off control |
59 | _delay_ms(100); |
60 | lcd_write_inst(0x01); // display clear |
61 | _delay_ms(100); |
62 | lcd_write_inst(0x06); // entry mode set |
63 | _delay_ms(100); |
64 | lcd_write_inst(0x02); |
65 | _delay_ms(100); |
66 | lcd_write_inst(0x0F); |
67 | _delay_ms(100); |
68 | lcd_write_inst(0x0F); |
69 | _delay_ms(100); |
70 | lcd_write_inst(0x39); |
71 | _delay_ms(100); |
72 | |
73 | lcd_write_inst(0x80); |
74 | |
75 | lcd_write_data('A'); |
76 | lcd_write_data('B'); |
77 | lcd_write_data('C'); |
78 | lcd_write_data('D'); |
79 | lcd_write_data('E'); |
80 | |
81 | |
82 | _delay_ms(100); |
83 | |
84 | |
85 | }
|
86 | |
87 | |
88 | |
89 | void lcd_set_on_off(uint8_t state) |
90 | {
|
91 | lcd_set_write_instruction(); |
92 | if(state==1) |
93 | {
|
94 | lcd_write_byte(0x0F); |
95 | }
|
96 | if(state==0) |
97 | {
|
98 | lcd_write_byte(0x08); |
99 | }
|
100 | |
101 | }
|
102 | |
103 | // This function clears the RS line to write a command
|
104 | void lcd_set_write_instruction() |
105 | {
|
106 | ioport_set_pin_low(LCD_RS); // set RS line low |
107 | _delay_ms(1); |
108 | }
|
109 | |
110 | |
111 | // This function sets the RS line to write data
|
112 | void lcd_set_write_data() |
113 | {
|
114 | ioport_set_pin_high(LCD_RS); // set RS line high |
115 | _delay_ms(1); |
116 | |
117 | }
|
118 | |
119 | |
120 | |
121 | |
122 | // This function writes a byte to the LCD
|
123 | void lcd_write_byte (char c) |
124 | {
|
125 | ioport_set_pin_low(LCD_RW); |
126 | int output[CHAR_BIT]; |
127 | int i; |
128 | for (i = 0; i < CHAR_BIT; ++i) |
129 | {
|
130 | output[i] = (c >> i) & 1; |
131 | }
|
132 | //manual approach
|
133 | if(output[0]==1) |
134 | {
|
135 | ioport_set_pin_high(P_DB0); |
136 | }
|
137 | else
|
138 | {
|
139 | ioport_set_pin_low(P_DB0); |
140 | }
|
141 | if(output[1]==1) |
142 | {
|
143 | ioport_set_pin_high(P_DB1); |
144 | }
|
145 | else
|
146 | {
|
147 | ioport_set_pin_low(P_DB1); |
148 | }
|
149 | if(output[2]==1) |
150 | {
|
151 | ioport_set_pin_high(P_DB2); |
152 | }
|
153 | else
|
154 | {
|
155 | ioport_set_pin_low(P_DB2); |
156 | }
|
157 | if(output[3]==1) |
158 | {
|
159 | ioport_set_pin_high(P_DB3); |
160 | }
|
161 | else
|
162 | {
|
163 | ioport_set_pin_low(P_DB3); |
164 | }
|
165 | if(output[4]==1) |
166 | {
|
167 | ioport_set_pin_high(P_DB4); |
168 | }
|
169 | else
|
170 | {
|
171 | ioport_set_pin_low(P_DB4); |
172 | }
|
173 | if(output[5]==1) |
174 | {
|
175 | ioport_set_pin_high(P_DB5); |
176 | }
|
177 | else
|
178 | {
|
179 | ioport_set_pin_low(P_DB5); |
180 | }
|
181 | if(output[6]==1) |
182 | {
|
183 | ioport_set_pin_high(P_DB6); |
184 | }
|
185 | else
|
186 | {
|
187 | ioport_set_pin_low(P_DB6); |
188 | }
|
189 | if(output[7]==1) |
190 | {
|
191 | ioport_set_pin_high(P_DB7); |
192 | }
|
193 | else
|
194 | {
|
195 | ioport_set_pin_low(P_DB7); |
196 | }
|
197 | _delay_us(100); |
198 | |
199 | //DATA_PORT.OUT = c; // Place data on Data Port
|
200 | ioport_set_pin_high(LCD_E); // set E line high |
201 | _delay_us(100); |
202 | ioport_set_pin_low(LCD_E); // set E line low to latch data into LCD |
203 | _delay_ms(1); |
204 | }
|
205 | |
206 | |
207 | // This function clears LCD and sets address to beginning of first line
|
208 | void lcd_clear_and_home() |
209 | {
|
210 | lcd_set_write_instruction(); |
211 | lcd_write_byte(0x01); |
212 | _delay_ms(2); |
213 | lcd_write_byte(0x02); |
214 | _delay_ms(1); |
215 | }
|
216 | |
217 | // This function sets address to beginning of first line
|
218 | void lcd_home() |
219 | {
|
220 | lcd_set_write_instruction(); |
221 | lcd_write_byte(0x02); |
222 | _delay_ms(1); |
223 | }
|
224 | |
225 | |
226 | // This function moves cursor to a given line and position
|
227 | // line is either 0 (first line) or 1 (second line)
|
228 | // pos is the character position from 0 to 15.
|
229 | void lcd_goto(uint8_t line, uint8_t pos) |
230 | {
|
231 | uint8_t position = 0; |
232 | |
233 | lcd_set_write_instruction(); |
234 | switch(line) |
235 | {
|
236 | case 0: position = 0; |
237 | break; |
238 | case 1: position = 0x40; |
239 | break; |
240 | }
|
241 | lcd_write_byte(0x80 | (position + pos)); |
242 | }
|
243 | |
244 | |
245 | // This function moves the cursor to 1st character of 1st line
|
246 | void lcd_line_one() { lcd_goto(0, 0); } |
247 | |
248 | |
249 | // This function moves the cursor to 1st character if 2nd line
|
250 | void lcd_line_two() { lcd_goto(1, 0); } |
251 | |
252 | |
253 | // This function writes a character to the LCD
|
254 | void lcd_write_data(char c) |
255 | {
|
256 | //ioport_set_pin_high(P_LED2);
|
257 | lcd_set_write_data(); |
258 | lcd_write_byte(c); |
259 | // lcd_write_inst(0x14);
|
260 | //ioport_set_pin_low(P_LED2);
|
261 | }
|
262 | |
263 | void lcd_write_inst(uint8_t cmd) |
264 | {
|
265 | lcd_set_write_instruction(); |
266 | lcd_write_byte(cmd); |
267 | }
|
268 | |
269 | // This function writes a string (in SRAM) of given length to the LCD
|
270 | void lcd_write_string(char *x, uint8_t len ) |
271 | {
|
272 | while (--len > 0) |
273 | lcd_write_data(*x++); |
274 | }
|
275 | |
276 | |
277 | // This function writes a null-terminated string (in SRAM) to the LCD
|
278 | void lcd_write_string_0(char *x) |
279 | {
|
280 | while (*x) |
281 | lcd_write_data(*x++); |
282 | }
|
283 | |
284 | |
285 | // Same as above, but the string is located in program memory,
|
286 | // so "lpm" instructions are needed to fetch it, and a \0
|
287 | // must be defined at the end of the string to terminate it.
|
288 | void lcd_write_string_p(const char *s) |
289 | {
|
290 | char c; |
291 | |
292 | for (c = pgm_read_byte(s); c; ++s, c = pgm_read_byte(s)) |
293 | lcd_write_data(c); |
294 | }
|
Bei Deinem Display ist Pin 3 als NC bezeichnet... üblicherweise ist dort die Konstrastspannung!?!? Woher hast Du die Pinbelegung?
ok, gerade gesehen, dass das ein OLED ist. Also Kontrast und Hintergrundbeleuchtung sind damit hinfällig. Wieso setzt Du bei der Initialisierung einige Register mehrfach auf gleiche bzw. unterschiedliche Werte??
Warum hast du nicht die Ratschläge der Leute von AVRfreaks beherzigt, die sich sie Mühe machten deinen "Heuhaufen" näher anzusehen? http://www.avrfreaks.net/index.php?name=PNphpBB2&file=viewtopic&p=952269 Du hättest wenigstens die dir aufgezeigten Fehler eliminieren können, bevor du das Forum gewechselt hast? Hans Peter
wirklich? "Fehler"? Die haben mir nicht einen Fehler gezeigt, die initalisierungs sequenz habe ich so vom NHD bekommen. Die haben mir gesagt, dass meinche Controller von denen sonnst nicht richtig initalisieren. Ich habe es auch schon anders und so wie im Datenblatt(was nicht geht) getestet. "Hans Peter B" auf deine Antwort kann die Welt gerne verzichten....
Hans Peter B. schrieb: > Du hättest wenigstens die dir aufgezeigten Fehler eliminieren können, > bevor du das Forum gewechselt hast? Und du hättest auch lernen können, dass man bei solchen Problemen gleich mit Schaltplan und Quellcode ankommt. Die erste Antwort auf AVRfreaks war doch: > Code? Schematics? ==> Beratungsresistent... Zu Deinem Code: ist der Controller wirklich sooo vermurkst, dass man um einen 8-Bit Port mit einem 8-Bit Wert zu setzen erstmal ein Array aus INT füllen muss um anschließend eine IF/ELSE Orgie abzulassen?? Auch der Hinweis auf AVRfreaks zur mehrfachen Initialisierung einiger Register hast Du noch nicht geändert: > ...(0x39); // 'Function set ' REDUNDANT and ILLEGAL From the 'Function Set' information a few pages after Table 6: Note: Perform the function at the head of the program before executing any instructions (except for the read busy flag and address instruction). From this point, the function set instruction cannot be executed unless the interface data length is changed. ===>>> It is quite possible that this extra 'Function Set' at the end is causing your problem. <<<=== Wirf mal die letzte Zeile aus deiner Initialisierung raus und passe die erste ggf. an.
Boing... Wieso versorgst Du das Display mit 5V, den Controller mit (vermutlich) 3,3V? Laut Datenblatt ist "H" Level Input = 0.9 VDD also 4,5V bei 5V Versorgung (erscheint mir zwar recht hoch, aber wenn die das fordern) Das Display kann auch 3V, also umklemmen.
Bitte melde dich an um einen Beitrag zu schreiben. Anmeldung ist kostenlos und dauert nur eine Minute.
Bestehender Account
Schon ein Account bei Google/GoogleMail? Keine Anmeldung erforderlich!
Mit Google-Account einloggen
Mit Google-Account einloggen
Noch kein Account? Hier anmelden.
