Guten Abend, ich baue mir momentan ein Controllerboard zusammen. Der Testaufbau auf Lochraster funktioniert einwandfrei. Auch die Ansteuerung des GLCD mit KS0108-Controller (128x64 von Pollin). Jetzt habe ich die Schaltung als Platine geätzt und die Ansteuerung des GLCD läuft nicht mehr korrekt. Egal was ich in den GLCD schreibe, es werden immer nur zwei Streifen pro Page ausgegeben. Ich suche mich schon seit Tagen nach dem Fehler dumm und dämlich, kann aber nichts wirklich finden. Setze ich den gleichen µC und das gleiche Display in den Testaufbau ein, funktioniert wieder alles. Aber einen Fehler auf der Platine kann ich auch nicht finden :( Habt ihr vielleicht ein paar Anregungen aus eventuell eigener Erfahrung was ich übersehen/falsch gemacht haben könnte? Ich habe die Platine schon auf vertauschte Anschlüsse, kalte Lötstellen, Ätzfehler und Kurzschlüsse untersucht, aber nichts gefunden... Danke schonmal für eure Hinweise, MC
Hat wirklich keiner ähnliche Erfahrungen gemacht? Ich weiß echt nicht mehr woran esnoch liegen könnte... Auch hab ich in allen anderen Treads hier und bei google keine Lösung gefunden.
Hi Wie wäre es mit Schaltung/Programm. Sonst wird das eine sinnlose Raterunde MfG Spess
Habe recht viel mit diesem Display gearbeitet gehabt, aber keinen solchen Fehler gekabt. Wenn ich das richtig verstehe sagst du das du nur die Hardware geändert hast, aber nicht den Code. Wie schaut es aus mit längeren Leitungen als zuvor? Wie schaut es aus mit Übergangswiderständen? Wie schaut es mit den Timings aus? Wenn ich das richtig verstehe hast du nach dem Einschalten nur "Müll" auf dem Display und wenn du was schreibst nur zwei schmale Balken auf welchen die Daten angezeigt werden. Achja .. Gedult, um 0 fragen und um 8 wundern ...
Wie wärs wenn du uns mal das Schema und das Layout zur verfügung stellst. Vielleicht hast du einen Ätzfehler auf der Leiterplatte??? Oder einen Kurzschluss beim Löten???
>Achja .. Gedult, um 0 fragen und um 8 wundern ... Sry, ich bin etwas hibbelig, weil mir der Fehler einfach nicht klar wird >Wenn ich das richtig verstehe sagst du das du nur die Hardware geändert >hast, aber nicht den Code. Genau, die Software ist absolut identisch. Setze ich das gleiche Display mit dem Gleichen µC in das Testbaord, funktioniert wieder alles. Kurzschlüsse habe ich keine gefunden, genausowenig Übertragungswiderstände. Die Leitungslängen sind im Vergleich zum Testboard erheblich geschrumpft, sollten also auch kein Problem machen. Bin momentan auf der Arbeit, schicke so bald wie möglich Schaltplan, Layout und Bilder. Versuche die Woche nochmal ein verändertes Testboard aufzubauen um zu prüfen, ob der Fehler systematisch auftaucht oder nicht.
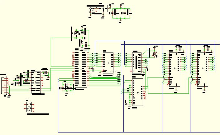
So, hier kommen die Bilder. Das Layout habe ich einmal mit und einmal ohne Massefläsche angehangen. Die drei grünen Linien vom µC zum EPROM sind als auf der Platinenrückseite gezogene Leitungen realisiert. Wundert euch nicht über das EPROM im Schaltplan, es wird als programmierbare Logik verwendet. Funktioniert super. Das Testboard habe ich auch mal von der Seite geknippst, um den Kabelsalat zu zeigen. Danke nochmal für eure Hilfe!!!
Behandle mal deine Platine mit "KONTAKT 361" kenne das Problem hat bei mir wunder gebracht.
tausch mal den Quarz gegen eine kleineren um Timing probleme auzuschliessen, ich vermute aber ein schluss auf der Platine, du bist verdaechtig nahe mit der masse an dem rest, ich hatte schon mal einen schluss mit ~500 Ohm der vermutlich durch zu kurzes aetzen entstanden war, nachdem ich mit dem Skalpell ein paar mal zw. dem Bahnen durchgefahren bin war er weg. zur not jeden einzelnen Pin einzeln wackeln lassen und alles mitm Oszilloguck absuchen........ viel erfolg vlG Charly
Joachim Drechsel schrieb: > Das EPROM steckt nicht richtig drin. wenn das der Fehler iss dann muss er alle hier zum Essen einladen !!!
Ich muss euch leider enttäuschen, das EPROM ist es nicht. Es wurden mehrere probiert und die Adress-Logik im EPROM wurde auch überprüft ;)
mal noch ein paar Fragen die zu kären währen ... funktioniert NUR das Display nicht? ist die Funktion des Displays von anderer Hardware als vom µC abhängig? oder blockiert externe Hardware in irgendeiner Form die Software? Sascha
MC schrieb: > Kurzschlüsse habe ich keine gefunden, ...ganz sicher, dass alle Verbindungen so richtig sind? Besonders bei den markierten Stellen?
Bitte melde dich an um einen Beitrag zu schreiben. Anmeldung ist kostenlos und dauert nur eine Minute.
Bestehender Account
Schon ein Account bei Google/GoogleMail? Keine Anmeldung erforderlich!
Mit Google-Account einloggen
Mit Google-Account einloggen
Noch kein Account? Hier anmelden.







