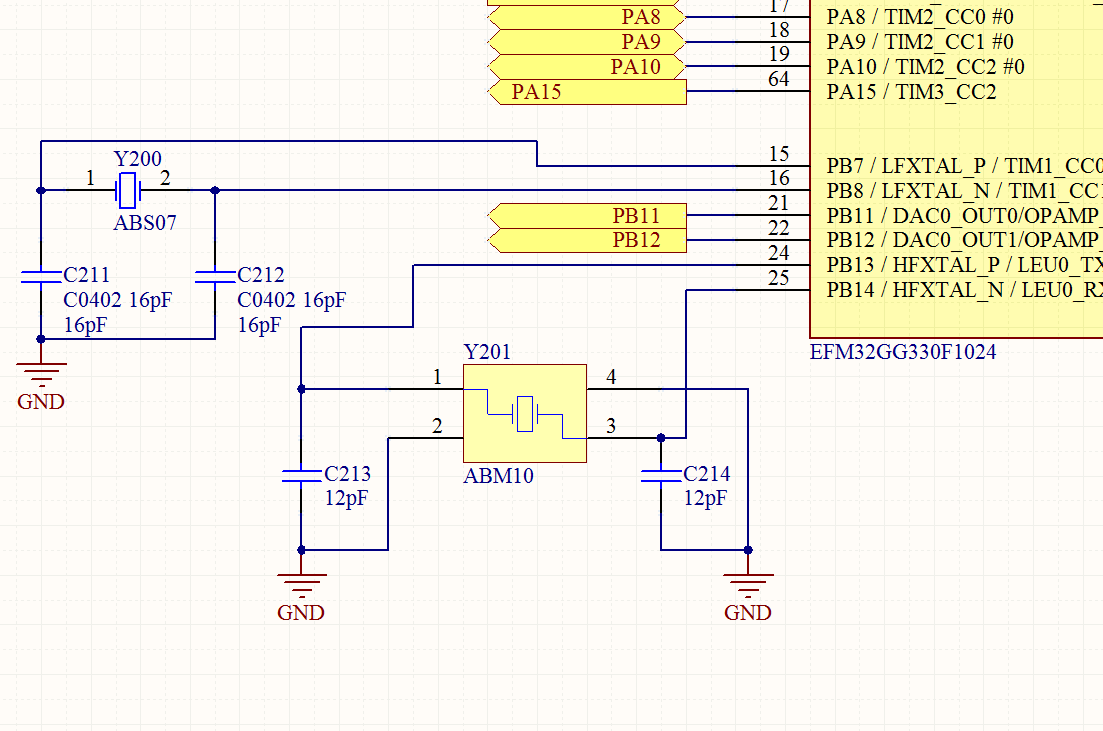
Hey, Ich versteh grad nicht warum mein Oszillator nur schwingen will wenn ich die Ziehkapazitäten weglasse. hier das Datenblatt von crystal und controller: http://www.abracon.com/Resonators/ABM10.pdf http://cdn.energymicro.com/dl/devices/pdf/d0038_efm32gg330_datasheet.pdf http://cdn.energymicro.com/dl/devices/pdf/d0053_efm32gg_reference_manual.pdf Meine Rechnung: Crystal: ABM10 48MHz, C0=7pF, CL=10pF Chip: EFM32GG330.., Cchip = 2..5pF Czieh = 2*(CL-Cchip) = 2*(10pF-4pF) = 12pF da ich keine 12pF da hatten, hab ich 10pF bestückt, aber schwingen wollte Oszillator damit garnicht, aber so richtig garnicht. Als ich beide runter gelötet hab, schwang er los und damit läuft auch die USB Verbindung für die ich den Crystal brauche. Ich versteh allerdings nicht warum???!?!?!? Sind die Kapazitäten falsch berechnet?
Welche Kondensatoren hast du den Verwendet Keramic? Elkos? Tantal? Aber was mir so auf die Fälle auffällt haste du gleiche Leitungslängen von beiden Kondensatoren aus zum Controller hin? Kann evtl. sein das die Längen sich negativ auf die Taktfrequenzauswirkt und er dir wegläuft.
Hast du die Oscillator-Gain richtig eingestellt? s.Seite 132ff in deinem letzten Link, Punkt 11.3.3.
10pF elko, das hätte was =D Keramik waren drauf. Ist ein 4pinniger Crystal, daher sind Längenunterschiede der Leitungen kaum zu vermeiden. Eine Leitung ist 7,46mm lang die andere 4,46mm. 3mm Unterschied bedeuten bei 48MHz eine Phasendrehung von 2,6 Grad, mehr als ich erwartet hätte, aber nicht so viel das ich mir vorstellen könnte das es dadurch Probleme geben könnte. Ich lass mich aber gern korrigieren.
Thomas R. schrieb: > Hast du die Oscillator-Gain richtig eingestellt? > s.Seite 132ff in deinem letzten Link, Punkt 11.3.3. gute Anmerkung, das hab ich doch glatt übersehn. Dann löt ich die Cs mal wieder drauf und schau obs hilft.
Danke erstmal, bei 15p schwingt er jetzt sogar ohne die Gain auf boost70% zu stellen. Anscheinend war die Gain mit den CL1 = CL2 = 10p und ESRmax = 70 Ohm etwas knapp bemessen. Schon der Einbau von 15pF hat gereicht um den Gain hochgenug zu bekommen. Was mich allerdings immernoch wundert, wenn er mit 10p nicht schwingt weil ihm der Gain damit zu klein ist, und mit 15p ist der Gain groß genug, warum schwingt er dann auch mit 0pF?
Weil dann eine parasitäre Kapazität wirkt, zu der sonst der 10pF parallel angeschlossen ist? Nur mal so als Vermutung.
Nein quark, dann würden sich beide Kapazitäten ja addieren.
Wenn man sich die Position des GND-Vias ansieht, kann(!) man verstehen, warum sich der Oszillator "komisch" verhält.
>Wenn man sich die Position des GND-Vias ansieht, kann(!) man verstehen, >warum sich der Oszillator "komisch" verhält. Stimmt. Wo hat denn der Chip da seinen Masse-Pin? Der sollte doch ganz in der Nähe der beiden Oszilator-Pins sitzen, damit die Burdencaps auf kürzestem Weg be- und entladen werden können.
Der Chip hat nur einen Ground Pin, dieser sitzt in der Mitte, daher auch die Durchkontaktierung, da dies die kürzeste und auch einzigste Möglichkeit ist an das Ground Pad der Chips heran zu kommen. Ich habe allerdings unachtsamerweise zwischen Groundvia des Chips und Groundvia der Caps eine Leitungs verlegt. Die werde ich in einem Redesign etwas verschieben. Danke für den Hinweis, war mir selber vorher garnicht aufgefallen.
Bitte melde dich an um einen Beitrag zu schreiben. Anmeldung ist kostenlos und dauert nur eine Minute.
Bestehender Account
Schon ein Account bei Google/GoogleMail? Keine Anmeldung erforderlich!
Mit Google-Account einloggen
Mit Google-Account einloggen
Noch kein Account? Hier anmelden.


