Das Forum wurde mit von einem Kollegen empfohlen: Ich möchte mit einem PLD, das mit 3,3V betrieben wird eine Schaltung treiben, die einen Pegel von mindestens 3,0V benötigt, um sicher zu schalten. Frage: Kommt das PLD mit 3,3V auf die 3,0 hoch? Mit wieviel Spannungsabfall habe ich zu rechnen (Das PLD wird ja wohl kaum an die Betriebsspannung herankommen). Die Belastung liegt bei maximal 20mA. Ich sorge mich darum, dass es gerade nicht reichen kann, da das PLD über ein Kabel über Distanz treibt. Zum Schutz besteht noch ein 100 Ohm Widerstand, den ich gerne für einen Trick nutzen möchte: Ich möchte den Ausgang des PLD nur auf GND und Z treiben (statt auf Hi) und ihn von aussen mit einem drübergelöteten R gegen 4V pullen. Nun hat der PLD, der in Zukunft ein FPGA werden wird, eine Klammerdiode, die auf 3,3V begrenzt. Ich denke mir, dass die Diode selber auch 0,3V verbraucht, sodass man bedenkenlos auf 3,5 - 3,6 V hochziehen könnte. Ich würde dann einen 470 Ohm-Widerstand gegen 4V legen, der in Reihe mit den 100 Ohm zu etwa 1mA Strom - und damit 100mV über den 3,3V führen müsste. Frage geht das? Können das die Ausgänge ab? Runtergezogen müsste ich bei geschätzt (50+100)/(50+100+470) = 1/4V = 0,4V laden, was passt. Der Ausgang muss nicht schnell sein, 1uS Schaltzeit reichen.
Nur als redesign, nicht als Sofortmassnahme.
Da du ja 20 mA treiben willst benötigst du einen Pull-Up von 50 Ohm um die gewünschten 3V hinten noch zu bekommen. (4V-3V)/20mA = 50Ohm Die 50 Ohm gegen 4V werden wohl im unbelasteten Fall einen ordentlichen Rückwertsstrom ergeben. Bei den angenommenen 0,4V Abfall am R ergeben sich 8 mA. Wie groß dieser ist, wird dir wahrscheinlich nur eine Messung sagen. Vorsicht: Versogungsspannungsschwankungen sind hier noch gar nicht betrachtet. Größeres Problem: Vom Hersteller bekommt man oft keinen maximalen dauerstrom für die clamping Dioden. ... Wenn man sowas genau im voraus berechnen will. Im IBIS modell von Logikbausteinen ist auch eine V-I Kurve der Clamping Diode drin. ...
Den Einwand verstehe ich nicht. Bei abgeschaltetem Treiber ("Z") treibt
doch nur der Widerstand in die Folgeschaltung und das mit 4V/(Ri+470).
Der Ri der Folgeschaltung ist ja recht hoch, also geschätzte 5k sage ich
mal.
Mit IBIS Simulation habe ich keine Erfahrungen. Was bräuchte ich dazu?
Ach jetzt sehe ich es: Ich habe mich verschrieben. Der Ausgang muss 20uA treiben! (nicht mA). Zum Rückwärtsfall nochmal: Angenommen, die Dioden haben 0,2V (Schottky?), dann schalten sie ab 3,5V auf. Mit einem grösseren Ra von 200 Ohm könnte man 1mA als maximalen Schutzstrom zulassen und dennoch 200mV gewinnen. Macht 3,7V Pegel. Ab da regelt die Diode die Spannung. Inklusive AC und DC-Einbrüchen von geschätzt 0,5V bin ich locker über der SPEC.
Du weist aber auch das CMOS Ein/Ausgaenge es nicht besonders schaetzen wenn ihr Potential ueber die Versorgungsspannung kommt. Es koennte dann zu einem Latchup kommen wenn der Strom durch die Kapp-Diode zu hoch wird. Die sind normalerweise nur zur Ableitung von ESD da. Warum nimmst du nicht einen Pegelwandler.
Ich frage mich: warum '0' und 'Z'? Was spricht gegen eine aktive '1'? Der Rest könnte funktionieren, bei Xilinx wurde sowas für die S3 Eingänge und für PCI mal dokumentiert.
Ralf K. schrieb: > Ich möchte mit einem PLD, das mit 3,3V betrieben wird eine Schaltung > treiben, die einen Pegel von mindestens 3,0V benötigt, um sicher zu > schalten. Typisches Problem mit alten CMOS-Bausteinen. Ralf K. schrieb: > Ich möchte den Ausgang des PLD nur auf GND und Z treiben Gängig. Ralf K. schrieb: > von aussen mit einem drübergelöteten R gegen 4V pullen Warum auf 4V? Warum nicht auf 3.3V pullen, das reicht doch für deinen Eingang? Das ganze Clampinggedöns kann man sich dann sparen, mal abgesehen davon, dass eine 4V-Versorgung in der Regel auch nicht mal so auf dem Board rumliegt.
lkmiller schrieb: > Ich frage mich: warum '0' und 'Z'? Was spricht gegen eine aktive '1'? Das macht wohl keinen Unterschied, denke ich, denn wenn die Spannung von Aussen jenseits der C-Dioden liegt, fliesst nur Strom durch die Diode. Wenn der Ausgang geschaltet ist, wird dort gfs ein Treiber getrieben - daher ist Abschalten besser. Dort wo das nicht geht, muss eine Diode her. Rudolph schrieb: > Warum nicht auf 3.3V pullen, das reicht doch für deinen > Eingang? Wenn die 3.3 reichen würden, bräuchte er nicht zu tricksen. So, wie ich es verstanden habe, reichen im die 3.3V nicht, wegen der Sicherheit. Den Minimalpegel von 3.5V bekommt man auch mit geringerem Strom hin, wenn man den Ausgangswiderstand erhöht und eine Diode parallel schaltet für die Vorwärtsrichtung. Sowas kann man in die bestehende Schaltung locker einflicken. Letztlich würde ich aber ein redsign anraten und einen Wandler draufsetzen.
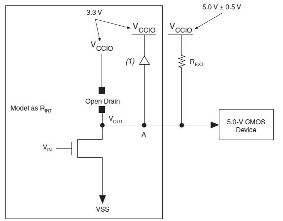
Frager schrieb: > So, wie ich > es verstanden habe, reichen im die 3.3V nicht, wegen der Sicherheit. Diesen Eindruck hatte ich nicht: Ralf K. schrieb: > Frage: Kommt das PLD mit 3,3V auf die 3,0 hoch? Ich hab' verstanden dass er nur 3.0V braucht. I/U-Kurven für den XC95xxXL (der OP hat ja leider verschwiegen was für ein PLD eingesetzt wird) gibt es übrigens in der XAPP150: http://www.xilinx.com/support/documentation/application_notes/xapp150.pdf
Bei 20 uA Last sollte der PLD Ausgang eigentlich noch die 3V erreichen. --> einfach mal messen.
Solange wir das PLD nicht kennen, lässt sich da wenig sagen, aber für den FPGA habe gerade wieder einen ähnlichen Fall: Laut Datenblatt beträgt die "I/O input voltage or voltage applied to 3-state output, relative to GND(4)" beim Spartan 6 "–0.60 to 4.10" für den DC-Fall und darf kurzzeitig auch darüber sein. Eine ähnliche Spezifikation auch für die Inputs. Solange die Spanung in dem Bereich bleibt, sollte es gehen. Der Strom durch die clamp-Diode ist zumindest für den PCI-Fall spezifiziert und beträgt 7mA/10mA. Für das PLD würde ich nochmal schauen, ob man das nicht mit einige mV mehr betreiben kann, um weiter auf die sichere Seite zu kommen.
Neue Info: 20uA sind der Leckstrom im Gate. Dynamisch muss er doch 20mA treiben. Da muss ich nochmal schauen,, welch Schaltzeit der dann hinbekommt. Rudolph schrieb: > Ralf K. schrieb: >> Frage: Kommt das PLD mit 3,3V auf die 3,0 hoch? > Ich hab' verstanden dass er nur 3.0V braucht. Die Herausforderung ist die 100%ig Einhaltung der Spec, dass für alle Betriebsfälle, inklusive Störungen und Versorgungsspannungsschwankung, GND-Schankung! etc der Abstand zur minimalen Schaltschwelle gegeben sein muss und da hätte ich gerne etwas mehr, als 3,0V+0,5 = 3,5V BTW es ist ein MAX2PLD. Nach Studium des Datenblattes http://www.altera.com/literature/hb/max2/max2_mii51005.pdf bin ich auch der Ansicht, dass es mit einem Pullup funktionieren muss. Angeblich können die Ausgänge 4V ab. Sicherheitshalber werde ich schauen, dass ich die PLD-Spannung noch etwas hochdrehe.
Warum schaltest du nicht einfach einen 74HCTxx Buffer dazwischen? Dann stimmen die Schaltschwellen.
Helmut Lenzen schrieb: > Warum schaltest du nicht einfach einen 74HCTxx Buffer dazwischen? Dann > stimmen die Schaltschwellen. Die Frage liesse sich auch anders herum formulieren: Wozu die Platine ändern und einem Baustein dazwischensetzen, wenn es ein simpler R tut.
Michael schrieb: > Die Frage liesse sich auch anders herum formulieren: Wozu die Platine > ändern und einem Baustein dazwischensetzen, wenn es ein simpler R tut. Mag sein. Bedenke aber das du durch den Widerstand langsame Flanken bekommst. Manche Bausteine mögen so was nicht. Ich hatte auch mal so ein Problem. Hatte auch gedacht das mit einem Pullup zu lösen. Die Lösung war aber nicht stabil. Erst ein Buffer der für steile Flanken sorgt war die endgültige Lösung.
Bitte melde dich an um einen Beitrag zu schreiben. Anmeldung ist kostenlos und dauert nur eine Minute.
Bestehender Account
Schon ein Account bei Google/GoogleMail? Keine Anmeldung erforderlich!
Mit Google-Account einloggen
Mit Google-Account einloggen
Noch kein Account? Hier anmelden.
