Einen wunderschönen guten Abend! Kann mir jemand verraten, wie ich einen Spannungsfolger beschalten muss, um seinen Offset kompensieren zu können? Der negative Eingang liegt ja direkt auf dem Ausgang. Wo kann ich jetzt noch ein Poti dranpacken? Negative Versorgung ist vorhanden. Gruß
OK, sorry ;) OHNE extra Anschlüsse zur Offsetkompensation.
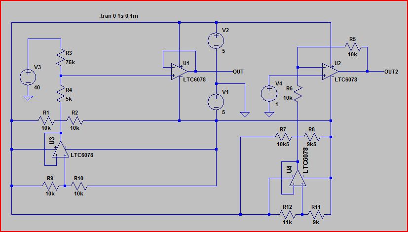
So da melde ich mich nochmal... Also ich habe jetzt mal was simuliert - und ich muss sagen, dass ich jetzt gerade etwas verwirrt bin, aber das liegt eher an meinem Unverständnis, als an der Physik, die dahinter steckt. Links im Bild habe ich den einfachen Spannungsfolger, bei dem ich mit den Widerständen R1 und R2 den Offset einstellen wollte. Am Mittenabgriff liegen ohne die Verbindung zum Spannungsteiler R3 R4 0V. Das ist ja auch klar, da sie von einer bipolaren Spannungsversorgung von +/-5V versorgt werden. Ich dachte jetzt, dass diese 0V auch gelten, wenn ich eine Spannung darauf gebe. Diese ist die von 40V auf 2,5V heruntergeteilte Spannung, die auf den Spannungsfolger geht. ABER DAS IST SO NICHT :-( Hier liegen jetzt ca. 1,2V an. Mein Ziel war es ja eigentlich, mit einer geeigneten Ausgangsbeschaltung den Offset (der hier in der Simulation natürlich nicht vorhanden ist) ausgleichen zu können. Genauso ist es am NV-OP mit dem Spannungsteiler R7 R8. Hier würde ich ohne Verbindung zu diesem 1V am Ausgang messen. Mit Spannungsteiler sind es ca. 833mV. Wie muss ich die ganze Geschichte beschalten, damit ich um 0V herum mit der +/- Spannung spielen kann? Sorry, ist für manche von euch jetzt bestimmt eine dumme Frage, aber ich steh grad echt auf dem Schlauch. Letzteres Beispiel habe ich vom Elektronik-Kompendium, aber da scheint wohl nicht alles drin zu stehen. Jedenfalls funktioniert der Abgleich so nicht ;-( Bitte klär mich einer auf. Ich hatte gehofft, dass durch das Potential 0V in der Mitte des Teilers dasselbe entsteht, wie wenn ich es auf GND lege. Aber das ist wohl nicht so. Gruß, Dieter
Also R1 R2 und R7 R8 wollte ich dann als Poti ausführen...aber so geht es wohl nicht ;-\
Hat das was mit den belasteten Spannungsteilern zu tun? Ich suche halt einfach eine einfache Lösung, um die Offsetspannungen zu kompensieren (4-fach OP, also kein Abgleich-Anschluss)
Eine schlechte Idee. Denn so geht die Speisespannung in das Ergebnis in. Die meist nicht ganz schlechte Speisespannungsunterdrueckung wird schlechter. Zudem sind Offsetspannungen von der Temperatur abhaengig. Nimm einfach einen Besseren. Wenn der LM324 zu schlecht ist, nimm einem LT1885 oder so. Es gibt hunderte von OpAmps. Genau deswegen.
Hi Leute! Mein Problem ist noch aktuell ;-\ Wie beschalte ich denn jetzt die OPs am besten, um einen Offset bestmöglich nach unten und oben ausregeln zu können? Ich habe inzwischen gemerkt, dass die Variante mit den Spannungsteilern ohne die OPs U3 und U4 sehr sehr schlecht ist. Mit den OPs nach den Spannungsteilern ist es besser, aber ja auch überhaupt nicht linear, zumindest beim rechten OP U2. Wenn ich da einen Offset mit U4 einstelle, so ist z.B. für ein Eingangssignal von 1V nicht dass doppelte von einem Eingangssignal von 0,5V. Beim linken OP ist das wenigstens noch so. Ich habe halt keine Offsetanschlüsse an meinem 4-fach OP, möchte aber gerne jeden einzeln angleichen können. Wie mache ich das denn nun am besten?
Hallo Dieter,
> Wie mache ich das denn nun am besten?
Merkst Du, dass die meisten Artikel in diesem Thread von Dir kommen und
keine sinnvolle Antwort dabei ist?
Vielleicht schreibst Du einfach mal, WAS Du denn erreichen willst?
Eingangsspannungen -> Ausgangsspannungen
Und dann kann Dir vermutlich leicht geholfen werden.
Deine Schaltplaene sind naemlich nicht nur scheusslich sondern wie ich
vermute auch fehlerhaft.
(Es gibt uebrigens in LTSpice auch ein wunderschoenes europaeisches
Widerstandssymbol).
Gruss
Michael
Bitte melde dich an um einen Beitrag zu schreiben. Anmeldung ist kostenlos und dauert nur eine Minute.
Bestehender Account
Schon ein Account bei Google/GoogleMail? Keine Anmeldung erforderlich!
Mit Google-Account einloggen
Mit Google-Account einloggen
Noch kein Account? Hier anmelden.

