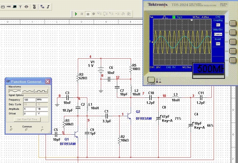
Hallo, Ich habe diese (100MHz Quarzoszillator) zu 5X Vervielfacher Schaltung mit Multisim10 entworfen aber wie man sieht die 500MHz Sinussgnal ist leider nicht im Form. Ich wäre dankbar wenn jemand mir ein Tip gibt woran das liegen kann und wie ich die schaltung optimieren kann. Ich freue mich auch auf jeden Hinweis und Kritik zur ganzen Vervielfacher und Verstärker Schaltung, denn ich will wissen ob das im Realität funktionieren würde bevor ich alles SMD um sonst löte. Meine mathematische Kenntnisse ist sehr bescheiden daher habe ich alles m.o.w durch potis, trimkondis und drehkondensatoren etc. eingestellt. Die Ein/Ausgangwiderständen den verschiedenen Stufen habe ich leider per zufall. Obwohl ich etwas info u.a von hier http://hem.passagen.se/communication/pa313.html gesammelt habe, aber meine Kenntnis ist immer noch nicht so reif das ich mehr als das per Rechnen und kalkulieren erreichen kann. Danke im Voraus avrfreak
Hi, avrfreak12 schrieb: > Ich habe diese (100MHz Quarzoszillator) zu 5X Vervielfacher Schaltung > mit Multisim10 entworfen aber wie man sieht die 500MHz Sinussgnal ist > leider nicht im Form. > > Ich wäre dankbar wenn jemand mir ein Tip gibt woran das liegen kann und > wie ich die schaltung optimieren kann. Es ist ganz einfach, man sieht es ja im Prinzip auch schon am "Pseudo-Oszillogramm"... Du hast da nicht nur das 500Mhz Signal sondern ebend AUCH noch das Grundsignal. Diese Signale überlagern sich. Am Spektrum-Analyzer würde man einen großen Peak bei 100Mhz und einen Peak bei 500Mhz sehen. (In der Realität wohl noch einige mehr durch Mischprodukte). Deshalb wird -wenn man ein sauberes Signal braucht- hinter solchen Vervielfachern auch noch ein Bandpass geschaltet! Gruß Carsten
Carsten Sch. schrieb: > Hi, > > > > Deshalb wird -wenn man ein sauberes Signal braucht- hinter solchen > Vervielfachern auch noch ein Bandpass geschaltet! > > Gruß > Carsten Vielen Dank für die Antwort und die Info. Gut zu wissen. Ich werde mir dann am Ausgang den Vervielfacher einen Bandpass Filter einschliessen.
Carsten Sch. schrieb: > Hi, > > > > Deshalb wird -wenn man ein sauberes Signal braucht- hinter solchen > Vervielfachern auch noch ein Bandpass geschaltet! > > Gruß > Carsten Vielen Dank für die Antwort und die Info. Gut zu wissen. Ich werde mir dann am Ausgang vom Vervielfacher einen Bandpass Filter anschliessen.
Es sieht auch aus, als ob der Schwingkreis aus L1/C4 nicht genau auf Resonanz ist, sondern etwas höher. Er schwingt 4mal auf einer höheren Frequenz und wenn er angstossen wird dauert es etwas länger. Eventuell könntest Du versuchen, C5 etwas zu verkleinern, damit der Transistor kürzer durchschaltet. Was aber auch das Ausgangssignal verringert.
Hallo, leg dir mal RF Design Basic von John Fielding (ZS5JF) zu, (oder besorg dir die beiden UKW-Berichte Heft (2006)) zu. Da werden Vervielfacher beschrieben.
B e r n d W. schrieb: > Es sieht auch aus, als ob der Schwingkreis aus L1/C4 nicht genau auf > Resonanz ist, sondern etwas höher Danke für die Antwort. Ich habe hier http://www.whatcircuits.com/lc-resonance-frequency-calculator/ die Frequenz eingegeben und von dem die Werte für die LC bekommen und da die Ausgang wurde auf 500MHz vervielfacht bin ich damit etwas zufrieden geworden ausser mit der verformten Welle. Den Kondensator C5 habe ich auf 10pF runter gesetzt aber die Welle ist leider immer noch verformt.
bazo schrieb: > Hallo, > > leg dir mal RF Design Basic von John Fielding (ZS5JF) zu, (oder besorg > dir die beiden UKW-Berichte Heft (2006)) zu. Da werden Vervielfacher > beschrieben. Vielen Dank Ich werde die Mir besorgen.
Das Bandpassfilter hintendran sollte natuerlich durch eine aktive Stufe, zB Transistor, entkoppelt werden.
Halb Oschi schrieb: > Das Bandpassfilter hintendran sollte natuerlich durch eine aktive Stufe, > zB Transistor, entkoppelt werden. Danke für den Tip, ich habe hier so ein gemacht und es ist jetzt viel besser. Ich kriege genaue 500MHz und sogar hohe Verstärkung 8fach wie man alles am Oszilloskop sieht,(Ein/ Ausgangsvergleich). Allerdings es gibt in der Schaltung einiges per zufall. Ob dieser Widerstand oder der andere Bauteil ..etc soll besser so sein oder mehr oder weniger sein, davon bin ich nicht sicher.
Deine Induktivitäten haben momentan keine Verluste, 60Vss kommen da später bestimmt nicht raus. Falls hinten eine Antenne drankommt, kannst Du Dir mal Gedanken über die Last am Ausgang machen (30-100 Ohm?).
B e r n d W. schrieb: > Deine Induktivitäten haben momentan keine Verluste, 60Vss kommen da > später bestimmt nicht raus. Falls hinten eine Antenne drankommt, kannst > Du Dir mal Gedanken über die Last am Ausgang machen (30-100 Ohm?). Die gute kann ich nicht beeinflussen aber ich habe die Toleranz von die Spulen geändert von 0% aufs 5%. Du hast hier recht den ich habe schon einen Oszillator + treiber Stufe mit beeindruckenden Ergebnissen entworfen, aber im realität bekamm ich nur ein schwaches signal am Ausgang des Oszillators aber nichts am Treiber. Ich brauche erstens Erfahrung und Kenntnis zu sammeln und möchte von dieser Schaltung verschiedene Module davon machen mit einen 50 Ohm ausgang für Meßzwecke, Frequenzumsetzer, ...etc. Ich habe gedacht der Oszilloskop hier ist mit 50 Ohm eingagn vorgesehen!
Ein zur Induktivität L1 und L2 parallelgeschalteter Widerstand Rp =
3kOhm reduziert die Güte des Schwingkreises auf knapp 100.
> Ich habe gedacht der Oszilloskop hier ist mit 50 Ohm
Bei meinem Oszi muß der 50 Ohm Widerstand extra aktiviert werden. Falls
keiner eingebaut ist, würde ich den Widerstand an den Ausgang der
Schaltung hängen. Die Messwerte sind mit Vorsicht zu genießen, da das
TDS2024 eine Bandbreite von "nur" 200 MHz hat.
Die Schwingkreise C1/L2 und C7/L2 sollten in der Praxis später auf jeden Fall trimmbar sein, entweder durch Spulenkern oder per Trimm-C. Sonst sind die 500Mhz nicht gut zu treffen.
B e r n d W. schrieb: > Ein zur Induktivität L1 und L2 parallelgeschalteter Widerstand Rp = > 3kOhm reduziert die Güte des Schwingkreises auf knapp 100. meinst Du hier XC und XL oder einen ohmischen physikalischen Widerstand? Wegen des 50 Ohm widerstand am Oszilloskop habe ich auf den Oszilloskop im Simulator Programm bezogen, ich bin mir unsicher ob er auf 1 M Ohm oder 50 Ohm eigeschaltet. Im realistischen Oszilloskop Tektronix 485 gibt es ein Umschalt möglichkeit zwischen 1M Ohm und 50 Ohm.
Matthias Sch. schrieb: > Die Schwingkreise C1/L2 und C7/L2 sollten in der Praxis später auf jeden > Fall trimmbar sein, entweder durch Spulenkern oder per Trimm-C. Sonst > sind die 500Mhz nicht gut zu treffen. Danke Mathias, ich habe vorgesehen ein trimmpoti 10p seriell mit einem kleinen Kondensator einzuschalten. aber ich werde bestimmt eine Probleme mit den Spulen haben, denn ein sehr genauen Induktivitätsmeßgerät fehlt mir.
> meinst Du hier XC und XL > oder einen ohmischen physikalischen Widerstand? Einen ohmschen Widerstand mit 3 kOhm parallelgeschaltet, reduziert die Güte von fast Unendlich auf realistische 100. > ich werde bestimmt eine Probleme mit den Spulen haben Solange Du Trimmer einplanst und den Schwingkreis auf Resonanz bekommst, ist es egal, ob die Induktivität 10 oder 12 nH hat. Hast Du Dir schonmal überlegt, wie Du die Induktivität verwirklichst. Sind das SMD Fertigteile oder stellst Du die selber her? Ein Draht mit 15mm Länge hat schon 10nH. Alternativ 2 Windungen auf 3mm Durchmesser gewickelt.
B e r n d W. schrieb: > > Hast Du Dir schonmal überlegt, wie Du die Induktivität verwirklichst. > Sind das SMD Fertigteile oder stellst Du die selber her? Ein Draht mit > 15mm Länge hat schon 10nH. Alternativ 2 Windungen auf 3mm Durchmesser > gewickelt. zunächts werde ich selber wickeln. später wenn alles funktioniert möchte ich was stabiles also SMD fertigteile. Aber ich bin jezt leider unsicher von meine Berechnungen, ich abe falsche angaben an den resonance frequency calculator eingegeben. http://www.whatcircuits.com/lc-resonance-frequency-calculator/ ich habe 500MHz eingegeben. soll ich 2.3,14.500MHz = 3,141GHz? (Unwahrscheinlich!) oder 2.3,14.100MHz?
Hallo, wenn du es in der Realität aufbaust, muss du wirkllich auf einen HF-gerechten Aufbau achten, die parasitäre Effekte sorgen sonst dafür, das die Schaltung nicht funktioniert. Du brauchst 10nH Spulen mit hoher Güte (Helix), wobei die übliche Neosid da schon rausfallen. Der Messingkern versaut aus meiner Erfahrung raus das Q gepflegt, daher muss dann das C in den Schwingkreisen auch als Trimmer ausgeführt werden. Außerdem solltest du zu Abgleich eine Spektrumanalyser bis 5GHz haben, so Vervielfacher liefert durchaus einen Lattenzaun.
bazo schrieb: > Hallo, > > wenn du es in der Realität aufbaust, muss du wirkllich auf einen > HF-gerechten Aufbau achten, die parasitäre Effekte sorgen sonst dafür, > das die Schaltung nicht funktioniert. > > Du brauchst 10nH Spulen mit hoher Güte (Helix), wobei die übliche Neosid > da schon rausfallen. Der Messingkern versaut aus meiner Erfahrung raus > das Q gepflegt, daher muss dann das C in den Schwingkreisen auch als > Trimmer ausgeführt werden. > > Außerdem solltest du zu Abgleich eine Spektrumanalyser bis 5GHz haben, > so Vervielfacher liefert durchaus einen Lattenzaun. zunächst vielen dank für alle wichtige Hinweise. Ich habe gerade Panasonic SMD chip spulen von Ebay gekauft, es gab leider nur 5,6nH, 27nH, und 1,5nH. Ich werde die Schaltung so ändern das ich den 27nH Spule oder den 5,6nH verwenden kan mit einem Trimmer. Ich werde auf alle Fälle alle Cs in die Resonanz Strecken als Trimmer einlöten. Leider habe ich keinen Spektrumanalyser, nur einen Tektronix485 mit 1nS.
avrfreak12 schrieb: > Panasonic SMD chip spule Sind die explizit für HF Anwendungen gedacht und nicht nur Drosseln? SMD Spulen haben öfter mal so viele parasitäre Kapazitäten, das die Berechnungen nicht viel taugen. Die gewickelte Silberdrahtspule ist da vermutlich unübertroffen. Analoge UHF TV Tuner übrigens bieten gute Beispiele für Dimensionierung der Spulen, wenn bei dir sowas noch rumliegt.
Versuche lieber, ein Helix-Filter für 500 MHz zu finden. Eigenbau wäre allenfalls mit ner gelöteten Kammer und nem versilberten dicken Draht drin nebst 2p2 Rohrtrimmer (Topfkreis) machbar. Wozu brauchst du eigentlich die 500 MHz? Wäre da denn nicht ein PLL/VFO-Schaltkreis von AD (ADF4350 oder 4360) oder ein Äquivalent von TI die bessere Wahl? W.S.
Matthias Sch. schrieb: > avrfreak12 schrieb: >> Panasonic SMD chip spule > > Sind die explizit für HF Anwendungen gedacht und nicht nur Drosseln? SMD > Spulen haben öfter mal so viele parasitäre Kapazitäten, das die > Berechnungen nicht viel taugen. Die gewickelte Silberdrahtspule ist da > vermutlich unübertroffen. > Analoge UHF TV Tuner übrigens bieten gute Beispiele für Dimensionierung > der Spulen, wenn bei dir sowas noch rumliegt. Danke Matthias, Alle Achtung für solche informaiven Tipps. Erst wollte ich bei Reichelt ein Sortiment solche SMD Spulen dann habe ich den Angebot für 3 Werte gesehen ohne daran zu denken ob Sie dafür geeignet. Jetzt habe ich was neues gelernt. TV/Sat tuner habe ich jede Menge.
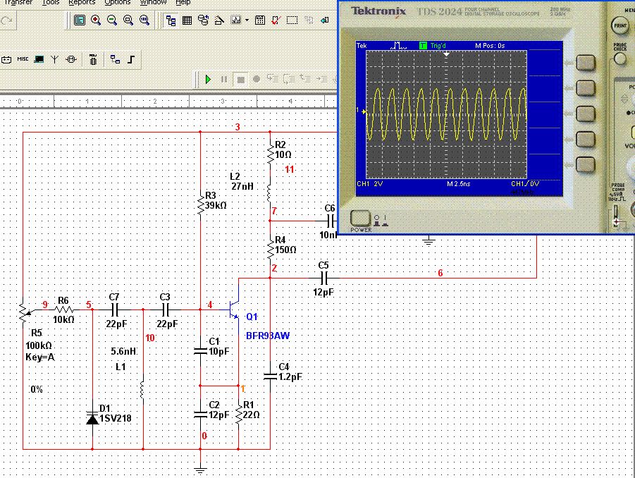
W.S. schrieb: > Versuche lieber, ein Helix-Filter für 500 MHz zu finden. Eigenbau wäre > allenfalls mit ner gelöteten Kammer und nem versilberten dicken Draht > drin nebst 2p2 Rohrtrimmer (Topfkreis) machbar. > > Wozu brauchst du eigentlich die 500 MHz? Wäre da denn nicht ein > PLL/VFO-Schaltkreis von AD (ADF4350 oder 4360) oder ein Äquivalent von > TI die bessere Wahl? > > W.S. Danke W.S auch für den wichtigen Tipps. Helix filter, habe ich welche auf DECT-phone platinen un sonstige alte TV/Video tuners. Ich brauche nicht genaue 500MHz, aber ich will rum basteln und lernen HF macht mir spaß und Freude. Ich will auch von 500MHz ein signal zum messen von Spulen machen. Den Vorschlag (VFO von AD, TI) ist interessant aber wo kann ich das in Deutschland kaufen?? und nur 1 Stück! Sooft findet man nicht was man will bei Reichelt und Konrad! Außerdem etwas Kenntnis und Geschick mit der Umgang mit HF RF schaltungen und Signale brauche ich damit die Schaltungen bei mir gelingen und damit ich empfinden für die Strahlungen habe, so das ich alles im Sinn und Griff habe ohne Teuere Labor und Messgeräte. im Anhng habe ich nach der Schaltung einen VCO+Puffer zu bauen aber leider kriege ich nicht mehr als 300 MHz egal wie ich die Spule L und den Drehko 10p ändere.
Hab dir mal eine AN von Skyworks angehängt, in der recht nette UHF VCOs beschrieben werden, die man noch selbst bauen kann. Seite 8 ist besonders simpel und nett. Geht bei einigermassenen Aufbau bis weit über 1 GHz. Der Rest ist auch recht lesenswert. Für die Varicaps kannst du ausgeschlachtete aus UHF Tunern nehmen.
Hi, die Schaltung schaut eigendlich nicht schlecht aus, die Kondensatoren kommen mir nur etwas zu "klein" vor im Oszillator. Habe hier auch einen selbstbau Sender fürs 433Mhz Funkkopfhörerband der ganz passabel funktioniert. Dein Aufbau ist schon gut, würde allerdings anstatt der Lochrasterplatine eine CU Platine nehmen und die Schaltung darauf aufbauen. Der Ansatz mit den Abschirmungen ist ganz gut. Würde den 10pF Trimmer übrigends raustun, und eher per Varicap und Spulenlänge abstimmen. Das sind aber nur meine Praxiserfahrungen ich berechne meine Schaltungen fast nie.
Matthias Sch. schrieb: > Hab dir mal eine AN von Skyworks angehängt, in der recht nette UHF VCOs > beschrieben werden, die man noch selbst bauen kann. Seite 8 ist > besonders simpel und nett. Geht bei einigermassenen Aufbau bis weit über > 1 GHz. Der Rest ist auch recht lesenswert. Für die Varicaps kannst du > ausgeschlachtete aus UHF Tunern nehmen. Danke nochmal, Ich werde die Datei mir anschauen. Ich habe auch hier mehr info und verschiedene Beiträge zum VCO für diejenigen die sich interessieren. http://microelectroniccircuitdesign.com/vco-circuit-design Die schaltung im Angang habe ich auch nachgemacht, allerdings konnte ich nicht es schaffen mehr als 250 MHz zu erzeugen, die Puffer Stufe hat auch weder mit BFR91 noch mit BFR93AW funktioniert! http://www.qsl.net/va3iul/High_Frequency_VCO_Design_and_Schematics/High_Frequency_VCO_Design_and_Schematics.htm Hier ist ein interessanter Beitrag allerdings die Teile scheinen mir schwierig zu besorgen besonders den FETS! A unique, low- voltage, source- coupled J-FET VCO http://mobiledevdesign.com/images/archive/0401Koster58.pdf
Stefan02 schrieb: > Hi, > > die Schaltung schaut eigendlich nicht schlecht aus, die Kondensatoren > kommen mir nur etwas zu "klein" vor im Oszillator. Habe hier auch einen > selbstbau Sender fürs 433Mhz Funkkopfhörerband der ganz passabel > funktioniert. Dein Aufbau ist schon gut, würde allerdings anstatt der > Lochrasterplatine eine CU Platine nehmen und die Schaltung darauf > aufbauen. Der Ansatz mit den Abschirmungen ist ganz gut. Würde den 10pF > Trimmer übrigends raustun, und eher per Varicap und Spulenlänge > abstimmen. Das sind aber nur meine Praxiserfahrungen ich berechne meine > Schaltungen fast nie. Danke sehr, ich schätze deine Praxibezogene Tipps, ich rechne auch selten weil meistens rechne ich falsch. Ich habe die Schaltung (60cmTX) vom Internet bekommen und versucht genaue nach plan zu arbeiten. Dafür gibt es leider keine mehr info. Ich werde mir dann deine 433MHz Funkkopfhörerband anschauen.
avrfreak12 schrieb: > Die schaltung im Angang habe ich auch nachgemacht, allerdings konnte ich > nicht es schaffen mehr als 250 MHz zu erzeugen Rein gefühlsmässig finde ich die beiden 22p auch zu gross. Wenn man den Rest der Webseite durchblättert, sieht man da 3p3 bis 6p8 bei ähnlichen Schaltungen. Es ist auch extrem wichtig, alle Anschlussdrähte so kurz wie möglich zu machen und den Aufbau generell so kompakt wie möglich zu halten. Meine 1280Mhz VCOs (für ATV) habe ich immer auf eine durchgehende Kupfer-Massefläche fliegend aufgebaut, die ganz kleinen 1/10 Watt Widerstände genommen und an den Varicaps und Kondis die Drähte so kurz wie möglich abgeknipst. Als Buffer dann einen MAR oder ERA von Minicircuits, um damit die PLL anzusteuern. (Waren Plessey SP5060, die es heute nicht mehr gibt). Diese VCOs waren so stabil, das wir damit ATV aus dem Modellhubschrauber machen konnten.
Bis jetzt habe ich von meiner Schaltung noch keinen Plan gemalt. Wenn du mir irgenteine Kontacktmöglichkeit hinterlässt kann ich aber eventuell mal schaun bzw. dir Tips geben.
Matthias Sch. schrieb: > avrfreak12 schrieb: >> Die schaltung im Angang habe ich auch nachgemacht, allerdings konnte ich >> nicht es schaffen mehr als 250 MHz zu erzeugen > > Es ist auch extrem wichtig, alle Anschlussdrähte so kurz wie möglich zu > machen und den Aufbau generell so kompakt wie möglich zu halten. Ich denke ich habe auch mit den beiden kondensatorn rum gespielt aber die Schaltung habe ich aufgegeben! Ich habe später einen Nachfolger gebaut der mir um 400 MHz geliefert hat aber ich habe Probleme mit den Puffer. An einem MSA0886 zB als puffer anzuschliesssen wäre nicht gehen weil das VCO Signal ist zu schwach ihn zu berteiben. Das simulierte VCO im Anhang (noch nicht verwirklicht) ist das aktuellste Versuch aber mir stört die enebener Sinusform wie man im Bild sieht, ist nicht in ordung. Meine Frage ist woran liegt dass? Um es zu Verbessern habe ich versucht durch den Arbeitspunkt einstellung, die LC Werte.. Aber ich habe kein Erfolg gehabt. Ich werde auf alle fälle ab diese VCO mit rein SMD Teile arbeiten.
Stefan02 schrieb: > Bis jetzt habe ich von meiner Schaltung noch keinen Plan gemalt. Wenn du > mir irgenteine Kontacktmöglichkeit hinterlässt kann ich aber eventuell > mal schaun bzw. dir Tips geben. gerne, kannst Du an dieser Adresse schreiben: kha_1970@hotmail.com kannst auch bitte einen Blick an den neuen VCO entwurf werfen. Vielleicht gäbe es was dazu zu sagen.
avrfreak12 schrieb: > Stefan02 schrieb: >> Bis jetzt habe ich von meiner Schaltung noch keinen Plan gemalt. Wenn du >> mir irgenteine Kontacktmöglichkeit hinterlässt kann ich aber eventuell >> mal schaun bzw. dir Tips geben. > > Ich habe was vertippt vorher, here ist das richtige mail. khal_1970@hotmail.com
Bitte melde dich an um einen Beitrag zu schreiben. Anmeldung ist kostenlos und dauert nur eine Minute.
Bestehender Account
Schon ein Account bei Google/GoogleMail? Keine Anmeldung erforderlich!
Mit Google-Account einloggen
Mit Google-Account einloggen
Noch kein Account? Hier anmelden.






