Ich habe eine Schaltung wie im Anhang, der Verbraucher sind 2 Einspritzdüsen parallel mit jeweils 16 Ohm (insgesamt ca. 1,8A je nach KFZ Spannung). Jedenfalls ist jetzt irgendwas defekt an der Schaltung. Es hat noch funktioniert bevor ich den N-MOS mit einem Diodenprüfer in allen möglichen Kombinationen geprüft habe, er war beim Prüfen noch nicht defekt, ich kann nicht sagen ob er jetzt defekt ist, vermute aber, dass durch den Diodenprüfer der Microcontroller einen weg bekommen hat. Kann das passieren? Ich meine, ein Diodenprüfer gibt doch nur wenig Spannung aus, außerdem ist doch da der Schutzwiderstand vorm Gate. Ich habe den N-Mos in der Schaltung geprüft, war das ein Fehler? Ich habe nur auf dem Schreibtisch gemessen, also ohne Spannung am Gerät. Diodenprüfer ist ein Bestandteil meines billig-Multimeters. Was kann da passiert sein? Jetzt wollen die Einspritzdüsen nicht mehr :( (Einspritzdüsen sind aber nicht defekt, werden halt nichmehr angesteuert) Vielen Dank im Voraus für jeden Tip!
Die Einspritzdüsen sind doch Magnetventile? Ich sehe in Deinem Plan aber keine Freilaufdioden parallel dazu. Wahrscheinlich hat es Dir deswegen den Mosfet zerdroschen. Mach mal eine Diode (>3 Ampere-Typ) parallel zu den Düsen und zwar mit der Katode an +12 Volt. Ist der Kontroller auf einer Fassung, dann ziehe ihn raus und verbinde den nun freien Anschluß des 270 Ohm Widerstandes mit +5 Volt. Der Mosfet muß nun die Düsen ansteuern, sonst ist er tot. Den Widerstand von 270 Ohm brauchst Du normalerweise nicht bzw. nicht so hoch, er stört umso mehr, je höher die Schaltfrequenz wird. Mach 10 Ohm rein, wenn Du hast. MfG Paul
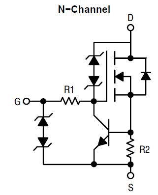
Danke für die Antwort. Zunächst, das Steuergerät ist ein Magneti Marelli aus einem Citroen Saxo Bj. 2000. Also muss es irgendwie so funktionieren. Meine Vermutung ist, dass die Freilaufdioden im Mosfet enthalten sind. Im Anhang sieht man den internen Aufbau des Mosfet (Datenblatt hier: http://pdf1.alldatasheet.com/datasheet-pdf/view/172484/ONSEMI/MLP2N06CL.html ) Der 270 Ohm ist doch zum Schutz des MCs? Kann da überhaupt ein Strom vom Diodenprüfer in den MC fließen oder bin ich da auf dem Holzweg? Der Hersteller des NMOS schlägt vor: "No additional gate series resistance is required when interfacing to the output of a MCU, but a 40 k gate pulldown resistor is recommended to avoid a floating gate condition." Warum das Marelli ganz anders macht, verstehe ich nicht. (Kein Pulldown, dafür 270Ohm serie) Ich kann natürlich später noch am Gate die Spannung mitm Oszi messen und schauen ob der MC oder der MOSFET defekt ist. Ich habe aber Angst noch mehr zu zerstören, weshalb ich mich vorher informieren möchte um überhaupt einen Überblick zu haben. Der Diodenprüfer zeigt mehrere Spannungen, der Mosfet scheint von daher nicht defekt. Allerdings, wie man im Anhang sieht, sind da ja etliche Dioden, die mit dem eigentlichen Mosfet ja garnix zu tun haben, weshalb der Diodentest doch nicht aussagekräftig ist, oder? Was kann ich noch machen, wo könnte der Fehler liegen?
>Zunächst, das Steuergerät ist ein Magneti Marelli aus einem Citroen Saxo >Bj. 2000. Also muss es irgendwie so funktionieren. Das ist aber schön, daß Du das nicht gleich sagst. Es hätte ja auch eine Eigenbau-Sache gewesen sein können. >Ich kann natürlich später noch am Gate die Spannung mitm Oszi messen und >schauen ob der MC oder der MOSFET defekt ist. Mach's gleich, so lange es noch einigermaßen hell ist. ;-) Mit dem Diodenprüfer kannst Du bei diesem Mosfet nichts erkennen, weil Dich die ganzen (Schutz)dioden zum Narren halten. Guck also mit dem Oszi, was der Kontroller ausgibt und dann am Drain- anschluß vom Mosfet, ob der Kollege im gleichen Takt schaltet. MfG Paul
Stefan Re schrieb: > Was kann ich noch machen, wo könnte der Fehler liegen? Fehlerspeicher des Steuergerätes löschen? Gruß Anja
Paul Baumann schrieb: > Den Widerstand von 270 Ohm brauchst Du normalerweise nicht bzw. nicht so > hoch, er stört umso mehr, je höher die Schaltfrequenz wird. > > Mach 10 Ohm rein, wenn Du hast. Wir nehmen mal an das der µC 20mA an einem Pin verträgt. 5V / 270 Ohm =18mA also die Strombegrenzung funktioniert einwandfrei. Die Schaltfrequenz wird auch nicht besonderst hoch sein, eher kleiner als 10 kHz. Wenn man da jetzt gegen 10 Ohm austauscht könnte man 500mA rausziehen und den Pin garantiert überlasten. Das Gate des Mosfets selber ist hochohmig nur die Gatekapazität wird kurzzeitig etwas Strom aufnehmen. Du musst erst mal rausfinden oder der Pin des µC überhaupt noch was ausgibt, wenn ja hast du Glück und kannst den MOSFET austauschen. Die Freilaufdiode würde ich direkt in den Stecker integrieren der auf das Einspritzventil kommt.
@Thomas Ja, Du hast vollkommen Recht. Die Schaltung ist tipp-topp. Ich zitiere den Autor: >Der >Hersteller des NMOS schlägt vor: >"No additional gate series resistance is required when interfacing to >the >output of a MCU, but a 40 k gate pulldown resistor is recommended >to avoid a floating gate condition." Warum das Marelli ganz anders >macht, verstehe ich nicht. (Kein Pulldown, dafür 270Ohm serie) MfG Paul
und was sagt das aus. Es ist keine Widerstand zw. µC und Gate nötig, nur wird ein 40kOhm Pulldown empfohlen. Deswegen würde ich einen Portpin aber nie ungeschützt lassen und so nah wie möglich einen Begrenzungswiderstand reinmachen.Also gut das der Entwickler hier mitgedacht hat wenn jetzt nicht an der falschen Stelle falsch gemessen wurde stehen die Chancen gut das der µC-Pin noch lebt.
Das ist ein Streit um des Kaisers Bart. Wahrscheinlich wird Anja mit ihrer Vermutung Recht haben, daß das Steuergerät in Störung gegangen ist, weil irgendein Signal von außen fehlt. Der Autor wird das Ding wohl im ausgebauten Zustand auf der Werkbank betreiben und da passiert das mal. Da er sich aber in Schweigen hüllt, ist das Thema für mich erledigt. MfG Paul
ne ich hülle mich nicht in schweigen, war nur mal gestern nicht da. Danke für eure Hilfe, das hat mich schon weitergebracht (im Verständnis der Sache), weil so wie ich das jetzt verstanden habe, sollte der Widerstand vorm Gate den µC schützen, auch wenn ich den Mosfet nur messe. (da sollten ja denke keine hohen Spannungen auftreten, alle mit dem Diodentester gemessenen Spannungen liegen ja weit unter 2V) Das Steuergerät habe ich nur auf dem Schreibtisch gemessen, also nicht unter Spannung. Konnte da keinen Fehler an den Mosfets feststellen, aber wie oben gesagt misst man ja eh nur die Freilaufdioden. So dann habe ich das Steuergerät wieder ins Auto gebaut und alle Stecker verbunden. Also sollte es normalerweise dann beim Anlassen einspritzen, tut es aber nicht. Es tut aber seine anderen Dienste wie das Einschalten der Benzinpumpe, Zündfunken usw. Fehlerspeicher werde ich noch auslesen. Habe zwar nicht viel hoffnung dass was drin steht, aber man weis ja nie.
Die Frage bleibt natürlich, warum, oder wie, die Mosfets kaputt gegangen sein sollen. Habe ja nur aufm Schreibtisch ohne Spannung gemessen.
es gibt noch ne möglichkeit ... die wegfahrsperre, evtl arbeitet sie mit den einspritzventilen ... in meinem volvo läuft der startermotor auch, der motor springt aber nicht an wenn die wegfahrsperre aktiv ist... und leider zeigt das das auto nirgends an ...
das kann sein, früher gab es Wegfahrsperren zum Nachrüsten, die Versicherungen gewährten dann etwa 10% Rabatt, manche verlangten aber WFS die Anlasser, Zündung und Einspritzung unterbrochen haben.
jup da hab ich auch schon drüber nachgedacht und auch einen Experten von diesen Autos gefragt. Bei dem Auto Citroen Saxo Bj.2000 ist die Wegfahrsperre Serienmäßig und der Transponder im Schlüssel und die lief ja auch vor dem Problem mit dem Stg.
Bitte melde dich an um einen Beitrag zu schreiben. Anmeldung ist kostenlos und dauert nur eine Minute.
Bestehender Account
Schon ein Account bei Google/GoogleMail? Keine Anmeldung erforderlich!
Mit Google-Account einloggen
Mit Google-Account einloggen
Noch kein Account? Hier anmelden.

