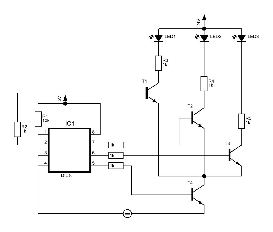
Hallo allerseits, Ich versuche mit einem Atiny13 3 LEDs anzusteuern und alle LEDs zu dimmen. Dabei ist es wichtig das alle LEDs einzeln ein und ausschaltbar sind, aber gleichzeitig alle per PWM gedimmt werden sollen. Die Dimmung soll für alle LEDs die gleiche sein. Ich dachte daran alle LEDs über einen Transistor zu dimmen und jede LED über einen einzelnen Transistor zu schalten. Das sieht dann ungefähr so aus wie im angehängtem Schaltplan. So weit so gut, jetzt habe ich nur das Problem sobald ich mehr als eine LED einschalte das alle LEDs dunkler werden. Also eine LED an alles prima, bei zwei LEDs wird die erste LED merklich dunkler und die zweite erreicht gar nicht ihre eigentliche Helligkeit. Die Spannungsquelle liefert genug Power und die Transistoren vertragen auch den LED Strom. Für Tipps und Ideen wäre ich dankbar. Tharin
Tharin schrieb: > Für Tipps und Ideen wäre ich dankbar. Erledige das ganze doch einfach softwareseitig. 3 gleiche Dimmkanäle, die du bei Bedarf einzeln auf Null setzen kannst. Spart Hardwareaufwand. :-)
Floh schrieb: > Spart Hardwareaufwand. > :-) Ist doch nicht sinnvoll, dafür drei Kanäle zu verschwenden. Soll er bei 100 LEDs dann auch 100 PWM-Kanäle nehmen? @ Tharin: Wenn es mehr LEDs sind als nur drei nehme ich immer einen Schiebregister mit ENABLE-Eingang, der dann zum Dimmen aller LEDs genutzt wird. Wie hast du die Vorwiderstände der LEDs berechnet? Hast du den Spannungsabfall über die Transistoren bedacht? Gruß Jens
Jens B. schrieb: > Floh schrieb: >> Spart Hardwareaufwand. >> :-) > > Ist doch nicht sinnvoll, dafür drei Kanäle zu verschwenden. Soll er bei > 100 LEDs dann auch 100 PWM-Kanäle nehmen? Die wird er aber nicht auf seinem Tiny unterbringen :-) Eine der Situation angepasste Lösung wäre genau das: PWM in Software mittels Timer und da das ein/ausschalten integrieren. Ist softwaremässig nicht wirklich aufwändig. Obwohl: interessieren würde mich schon, was da los ist. Die 60mA durch T4 dürfen ja nicht das große Problem sein.
Überlege dir mal, was das Bezugspotential der drei Schalt-Transistoren ist.
Bla schrieb: > Überlege dir mal, was das Bezugspotential der drei Schalt-Transistoren > ist. U_CE von T4 wird's wohl sein. Was gibt es da lange zu überlegen. Angesteuert werden die drei mit 5V, so dass das für sicheres Schalten doch noch reichen sollte.
Bla schrieb: > Überlege dir mal, was das Bezugspotential der drei Schalt-Transistoren > ist. Wieso sollte er das überlegen...wird in (fast) allen Applikationsnotes so beschrieben, die Schaltungsform... Mit 5 V die Transistoren ansteuern und damit 24 V Aktorspannung schalten/steuern ist doch normal. So wie ich den Plan sehe hat e auch die gemeinsame Masse hergestellt.
Frage welchen Strom kann der Tiny gesamt auf den Ausgängen treiben? belastest ja fast jeden Pin mit 5mA, nicht dass die Versorgungsspannung des Tiny zusammenbricht durch die "Last" und somit nicht genug Basisstrom liefern kann (halte ich aber für unwahrscheinlich...) Basisvorwiderstände mal auf 4k7 erhöhen und dann erneut testen? MfG
@Tharin: Verkleinere mal den Widerstand an Pin 5 (1k Ohm -> 470 Ohm oder 220 Ohm) und mach außerdem einen Kondensator von 100pF parallel zu diesem Widerstand (der Kondensator ist aber kein muss). Der kleinere Widerstand soll U_CE des Transistors verringern und der Kondensator soll die Schaltgeschwindigkeit des Transistors erhöhen. BTW: Wie hoch ist denn deine PWM-Frequenz? Gruß Jonathan
Jonathan Strobl schrieb: > Verkleinere mal den Widerstand an Pin 5 (1k Ohm -> 470 Ohm oder > 220 Ohm) und mach außerdem einen Kondensator von 100pF parallel zu > diesem Widerstand (der Kondensator ist aber kein muss). Man muss den maximal zulässigen Ausgangsstrom des µCs nicht unbedingt ausnutzen. Ob er dann über einen zusätzlichen Kurzschlußstrom durch den HF-mäßig kurzgeschlossenen Basisvorwiderstand besonders glücklich ist, sei mal dahin gestellt.
Hallo, Software PWM wäre zwar möglich, würde ich jedoch ungern verwenden. Das rumspielen mit den Basiswiderständen der Transistoren hat bis jetzt kein Ergebnis erzielt. @Bla: Das Bezugspotenzeil der 3 Transitoren sollte meines Erachtens Okay sein? Was soll ich mir da überlegen? ;) @Jonathan Strobl: Meine mit dem Atiny erzeugte PWM Frequenz liegt bei 245Hz, habe es jedoch auch schon mit eine höherer bzw. tieferen PWM Frequenzen versucht, der Effekt ist jedoch immer der selbe. Gruß Tharin
Ich tippe auf einen Fehler im realen Aufbau oder im Code.
Jens B. schrieb: > Ist doch nicht sinnvoll, dafür drei Kanäle zu verschwenden. Soll er bei > 100 LEDs dann auch 100 PWM-Kanäle nehmen? man benötigt nur 1 PWM Kanal und mit den PWM Interrupt schaltet man die anderen Ports mit. ist also kaum Programmieraufwand und CPU Belastung....
Werner schrieb: > Man muss den maximal zulässigen Ausgangsstrom des µCs nicht unbedingt > ausnutzen. Ich weiß. Aber man muss die Fehlerquelle "zu kleiner Basisstrom" ausschließen können. Werner schrieb: > Ob er dann über einen zusätzlichen Kurzschlußstrom durch den > HF-mäßig kurzgeschlossenen Basisvorwiderstand besonders glücklich ist, > sei mal dahin gestellt. So ein Mikrocontroller-Pin stirbt nicht sofort durch einen hohen Strom. Er wird dadurch nur warm und stirbt dann den Hitzetod. Und außerdem: Bei 100pF sind ja die Leitungskapazitäten fast schon größer. Da fließen nicht mal Mikroampere durch den Kondensator... welcher bei 245 Hz aber doch unnötig ist. Ich wusste ja die PWM-Frequenz nicht. Vielleicht hat ja der Transistor eine Macke? Gruß Jonathan
Problem gelöst. Als Problem hat sich hierbei ein Fehler im Layout herausgestellt, die Leiterbahn zu T4 war minimal beschädigt, was ich dank einer Makrokamera entdecken konnte. Vielen Dank für die Hilfe und die Ideen. Gruß Tharin
Bitte melde dich an um einen Beitrag zu schreiben. Anmeldung ist kostenlos und dauert nur eine Minute.
Bestehender Account
Schon ein Account bei Google/GoogleMail? Keine Anmeldung erforderlich!
Mit Google-Account einloggen
Mit Google-Account einloggen
Noch kein Account? Hier anmelden.
