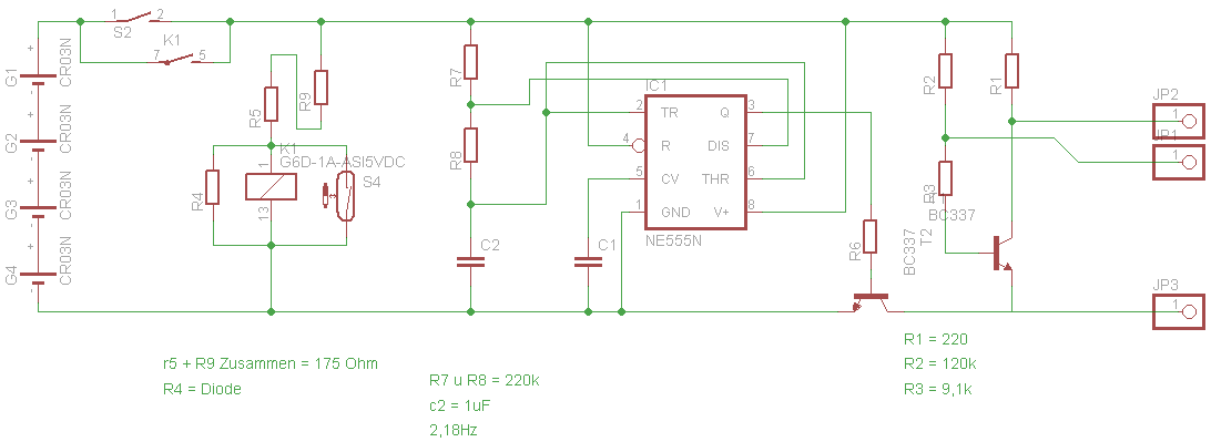
Hallo, ich bin Anfänger was Elektrotechnik angeht und wollte jetzt mal ein kleines Projekt in Form eines Alarmgebers mit verstecktem Ausschalter anfangen. Dazu hab ich ein Piezo ohne Ansteuerung http://www.conrad.de/ce/de/product/710616/PIEZO-SIGNALGEBER-KPT3-G3039-6246/0235310&ref=list und den Schaltplan vom Anhang gemacht. Den Piezo hab ich bereits hier, Reichelt sollte folgen wenn es funktionstüchtig ist. R1,2,3 und T1 die Schaltung hab ich hier im Forum gefunden und funktioniert auch und das sehr laut :) . Der NE555 soll das ganze jetzt im ca. 2HZ Takt zum ertönen bringen wenn der Taster S2 gedrückt worden ist. Außerdem zieht ein Relai an, welches denn die Spannungsversorgung hält bis der Reedkontakt von außerhalb des Gehäuses mit einem Magneten geschaltet wird und die ganze Anlage wieder aus ist. Hoffe das funktioniert so, bitte aber um Kritik....Danke
Anfänger schrieb: > kleines Projekt in Form eines Alarmgebers Wäre es da nicht einfacher und billiger, einen Piezosummer mit eingebauter "Elektronik" zu nehmen? Gruss Harald
Finde mal einen mit 106dB bei Reichelt oder Conrad mit Elektronik, außerdem was ist so schlimm die 4 Bauteile mehr zu haben?
Bitte melde dich an um einen Beitrag zu schreiben. Anmeldung ist kostenlos und dauert nur eine Minute.
Bestehender Account
Schon ein Account bei Google/GoogleMail? Keine Anmeldung erforderlich!
Mit Google-Account einloggen
Mit Google-Account einloggen
Noch kein Account? Hier anmelden.
