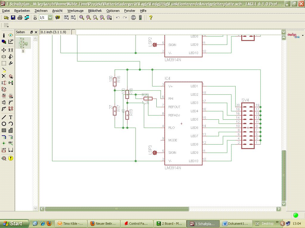
Hi Community :) Ich habe 4 LM3914 so beschaltet wie im Anhang einsehbar. Ich habe einen Probeaufbau mit einem einzelnen LM3914 aufgebaut und er hat einwandfrei funktioniert :D Jetzt habe ich das alles auf einer gefräßten Platine aufgebaut. Nur leider funktioniert es jetzt nich mehr :/ Ich lege eine Spannung an Pin 5 an und nur eine LED leuchtet. Bei zweien an der Obergrenze und bei zweien an der Untergrenze... Von Lötbrücken bzw Spänen ist nichts zu sehen. Ich habe kein Ahnung warum es nicht funktioniert und ich bin am Ende.... Habt ihr vllt ne Idee? Danke schon mal im Vorraus Gruß Timo
Timo K. schrieb: > Ich habe kein Ahnung warum es nicht funktioniert und ich bin am Ende.... > > Habt ihr vllt ne Idee? Falsch aufgebaut? Am besten direkt am IC (Nicht auf der Platine) Pin für Pin die Potentiale nachmessen. Gruss Harald
Ich hab jetzt den Fehler gefunden :D Habe nachgemessen und dann ist mir aufgefallen dass ich die untere Spannungsgrenze falsch angelegt hab :/ Vielen Danke Grüße Timo
Bitte melde dich an um einen Beitrag zu schreiben. Anmeldung ist kostenlos und dauert nur eine Minute.
Bestehender Account
Schon ein Account bei Google/GoogleMail? Keine Anmeldung erforderlich!
Mit Google-Account einloggen
Mit Google-Account einloggen
Noch kein Account? Hier anmelden.
