Hallo ich hätte einmal eine frage und zwar habe ich mir einen Vorverstärker für ein elektretmikrofon gebaut und dachte eigentlich das der Vorverstärker invertierent auf das Signal wirkt. Jedoch habe ich bei Messungen festgestellt das das ausgangssignal nicht invertiert ist. könnt ihr mir vielleicht helfen?! ok, also hier der Vorverstärker mit einem NE5534:
operationsverstärker schrieb: > Jedoch habe ich bei > Messungen festgestellt das das ausgangssignal nicht invertiert ist. Wie hast Du das denn gemessen? Gruss Harald
Also sehe ich das richtig das das Signal theoretisch invertiert sein müsste oder? und noch zur Messung also an den rechten Kanal vom line-in Eingang habe ich das ausgangssignal angeschlossen und den linken Kanal hinter den Kondensator vom Mikrofon. so kam aber kein Signal mehr aus dem Ausgang und ich musste nach dem Kondensator noch einen hohen widerstand schalten damit dann an beiden Kanälen ein Signal ankommt. (kompliziert zu beschreiben)
> Also sehe ich das richtig das das Signal theoretisch invertiert sein > müsste oder? Ja, der Verstärker invertiert. > also an den rechten Kanal vom line-in Eingang habe > ich das ausgangssignal angeschlossen und den linken Kanal hinter den > Kondensator vom Mikrofon... Wenn ich das Kauderwelsch richtig verstehe hast du nicht nur den Verstärker gemessen, sondern die Soundkarte gleich mit. Da tritt dann eben irgendwo eine weitere Invertierung auf.
aber das müsste dann ja auf beide Signale zutreffen, sodass sich das wieder aufheben würde...
Es wär auch möglich, dass der Verstärker gar nicht arbeitet (keine Betriebsspannung oder so) und das Signal nur "durchkriecht". Dann invertiert der natürlich nicht und die Verstärkung wäre kleiner 1.
das ist ausgeschlossen... das Signal wäre dann ja nur so klein wie das eingangssignal
wie genau müsste ich die Schaltung denn umbauen damit der Ausgang nicht invertiert ist? dann würde ich das mal ausprobieren
Hää wie jetzt? Du sagtest doch, dass der nicht invertiert (obwohl das nicht stimmen kann) und nun willst du den auf das umbauen was du schon hast? Du solltest die mal ein 2-Kanal-Oszi nehmen und gleichzeitig an Ein- und Ausgang messen. Dann wirst du schon sehen wie was funktioniert.
damit ihr genau sehen könnt wo ich was zum messen angeschlossen habe. Links habe ich über einen widerstand den linken Kanal an das eingangssignal gelegt. Der widerstand beträgt 220k. Was mich gewundert hat, wenn ich den widerstand weg lasse kommt am anderen Ausgang kein Signal mehr an. So und den regulären Ausgang habe ich dann auf den rechten Kanal des line-in eingangs gelegt und die masse halt an die masse... Wenn ich jetzt die Signale betrachte sind sie nicht invertiert sondern genau gleich nur mit anderen Amplituden
eben hat es aus welchen gründen auch immer nicht geklappt
ArnoR schrieb: > Hää wie jetzt? Du sagtest doch, dass der nicht invertiert (obwohl das > nicht stimmen kann) und nun willst du den auf das umbauen was du schon > hast? Nur um zu testen ob es dann immernoch nicht invertiert ist...
operationsverstärker schrieb: > Also sehe ich das richtig das das Signal theoretisch invertiert sein > müsste oder? > > und noch zur Messung also an den rechten Kanal vom line-in Eingang habe > ich das ausgangssignal angeschlossen und den linken Kanal hinter den > Kondensator vom Mikrofon. so kam aber kein Signal mehr aus dem Ausgang > und ich musste nach dem Kondensator noch einen hohen widerstand schalten > damit dann an beiden Kanälen ein Signal ankommt. (kompliziert zu > beschreiben) An eine Fehlfunktion des Verstärkers glaube ich erst, wenn Du Ein- und Ausgangssignal auf dem Bildschirm eines vernünftigen Oszilloskops zeigst. Dann wäre immerhin noch die Möglichkeit, das Deine Verstärkerschaltung nicht dem oben gezeigten Schalt- plan entspricht. Gruss Harald PS: Bei den wenigsten Anwendungen spielt eine Invertierung des Signals überhaupt eine Rolle.
ein vernünftiges oszilloskop steht mir nicht zu Verfügung. Aber es müsste doch auch eine soundkarte für diese Messungen reichen, da ich ja nichts genau messen will, aber eine Investierung deutlich zu sehen wäre. Auch wenn ich die Kanäle tausche liegen die Signale genau übereinander... ich verstehe es einfach nicht
operationsverstärker schrieb: > ein vernünftiges oszilloskop steht mir nicht zu Verfügung. Aber es > müsste doch auch eine soundkarte für diese Messungen reichen, da ich ja > nichts genau messen will, aber eine Investierung deutlich zu sehen wäre. > Auch wenn ich die Kanäle tausche liegen die Signale genau > übereinander... ich verstehe es einfach nicht ...und was stört Dich daran? Gruss Harald
da ich signale überlagern will die sich somit ausgleichen... und wenn das Signal nicht invertiert ist dann wird das nichts mit ausgleichen sondern verstärken
operationsverstärker schrieb: > Auch wenn ich die Kanäle tausche liegen die Signale genau > übereinander... ich verstehe es einfach nicht Aber immerhin hast du ein Bild von den Messungen (du bist quasi der Einäugige unter Blinden...). Könntest du das mal posten? Sonst kann man statt einen Rat zu geben nur raten... :-(
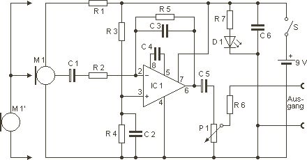
hier ein Bild was mir noch aufgefallen ist, dass wenn ich einen 220k widerstand (wie in der Zeichnung zu sehen ist) vor den linken Kanal schalte beide Signale die gleiche Amplitude haben und ich fast davon ausgehe das es das gleiche Signal ist... nur das verstehe ich auch nicht ich habe alles genau so aufgebaut wie in der Zeichnung. kann mir vielleicht auch einer erklären wiese der op kein ausgangssignal mehr liefert wenn ich den oben extra in die Zeichnung eingemalten 220k widerstand zur Messung des eingangssignal weglassen?
es muss meiner Meinung nach also ein Fehler beim anschließen an den line-in sein. aber wo ist er? (siehe Zeichnung oben)
operationsverstärker schrieb: > ich habe alles genau so aufgebaut wie in der Zeichnung. Foto vom Aufbau? Bauteilwerte (besonders R2 und R5)?
R1= 4,7k R2= 470 R3= 10k R4= 10k R5= 220k R6= 100 C1= 10uF, C2=0,1uF, C3=33pF, C4=15pF, C5=10uF, C6=0,1uF so an A1 habe ich den linken Eingang vom line-in angeschlossen A2 den rechten Eingang A3 Masse Wenn ich den Widerstand R? (220k) weglasse liegt an A2 kein Signal mehr an woran liegt das?
Dein Verstärker arbeitet mit Sicherheit nicht, denn beide Ampliduten sind in etwa gleich groß, obwohl der Verstärker eine Verstärkung von rund 1000 hat. Es sieht also eher so aus, als ob sich einfach die Eingangsspannungen über die Gegenkopplungs-Rs zum Ausgang durchschleicht. Wie sind denn die Gleichspannunsgswerte an allen OPV-Anschlüssen? Ich hätte so den Verdacht, daß z.B. der Ausgang des OPV gar nicht angeschlossen ist.
> Wenn ich den Widerstand R? (220k) weglasse liegt an A2 kein Signal mehr > an woran liegt das? Dann hat der Line-in-Eingang einen rel. kleinen Widerstand nach Masse, der den Arbeitspunkt des OPV verschiebt.
Jens G. schrieb: > Dein Verstärker arbeitet mit Sicherheit nicht, Ich vermute gleiches, denn 1mV NACH Verstaerkung ist etwas duenn. > Wenn ich den Widerstand R? (220k) weglasse liegt an A2 kein Signal mehr > an woran liegt das? Dein Line In -Innenwiderstand ist zu klein und belastet das Signal zu sehr. Nimm lieber den MIC-EIngang der Soundkarte. Gruss Michael
also es die versorgungsspannung vom op liefert eine 9V Batterie wie in der Zeichnung zu sehen. Aber wenn ich das eingangssignal nicht messe dann arbeitet der op richtig und das ausgangssignal ist viel größer bis an +-1V. Aber sobald ich das eingangssignal auch messen will läuft nichts mehr so richtig. Was mich halt wundert ist, dass wenn ich R? weglasse auf A2 komplett keine Spannung mehr ist woran liegt das? und wenn ich R? dann einbaue sind die Signale gleich aber sobald ich dann A1 vom line-in trenne läuft der op wieder richtig und liefert ein großes ausgangssignal
> Dein Verstärker arbeitet mit Sicherheit nicht, denn beide Ampliduten > sind in etwa gleich groß, obwohl der Verstärker eine Verstärkung von > rund 1000 hat. Die müssen mit den 220k auch gleich groß sein, weil der R5 auch 220k hat und die Verstärkung dann -1 ist.
Ah OK hatte die antworten noch nicht alle gesehen... das mit dem innenwiderstand habe ich mir auch schon fast gedacht. Wegen mikrofoneingang, ich messe gerade am macbook pro das hat keinen stereo mikroeingang aber könnte auf meinen pc umsteigen nur weiß ich da kein Programm was auf windows gut ist
Gibt es eine Möglichkeit mit dem line-in Eingang die eingangsspannung in Verbindung zur ausgangspannung zu messen?
ArnoR schrieb: > Die müssen mit den 220k auch gleich groß sein, weil der R5 auch 220k hat > und die Verstärkung dann -1 ist. Das verstehe ich nicht denn den anderen 220k widerstand schalte ich ja parallel zu der anderen Schaltung
Schalte mal ein Kondensator in Reihe zu R? Sonst verschiebt sich der Arbeitspunkt total. Ralph Berres
Ralph Berres schrieb: > Schalte mal ein Kondensator in Reihe zu R? > > Sonst verschiebt sich der Arbeitspunkt total. > > Ralph Berres Danke für den tip :) jetzt funktioniert alles Einwand frei mit dem Kondensator und ich kann R? auch weglassen... Daran hat es also gelegen DANKE :)
aber könnte mir vielleicht einer erklären was dieser Kondensator bewirkt?! wenn nicht ist es auch nicht so schlimm alles klappt jetzt ja
An Pin 2 und 3 muss sich die halbe Betriebsspannung einstellen, damit er im Arbeitspunkt ist. Der Kondensator sorgt dafür das die Spannung am Eingang des OPs nicht kurzgeschlossen wird. Ralph Berres
Ralph Berres schrieb: > An Pin 2 und 3 muss sich die halbe Betriebsspannung einstellen, damit er > im Arbeitspunkt ist. Der Kondensator sorgt dafür das die Spannung am > Eingang des OPs nicht kurzgeschlossen wird. > > Ralph Berres > > > > Beitrag melden Bearbeiten Löschen Markierten Text zitieren Antwort Antwort mit Zitat ok, stimmt... dann lag es also nicht an einer zu niedrigen Impedanz von der soundkarte danke nochmal, dass hat mir wahrscheinlich ne menge zeit erspart :)
eine kleine frage noch: ist es eigentlich möglich diese Schaltung mit smd-Bauteilen auf eine Platine die größe einer 1 cent münze hat zu bekommen? oder sogar noch kleiner?
klar ist das möglich. Mit 0402 Bauteile z.B. Ob man das aber noch von Hand auflötet ist eine andere Frage. Ralph Berres
Bitte melde dich an um einen Beitrag zu schreiben. Anmeldung ist kostenlos und dauert nur eine Minute.
Bestehender Account
Schon ein Account bei Google/GoogleMail? Keine Anmeldung erforderlich!
Mit Google-Account einloggen
Mit Google-Account einloggen
Noch kein Account? Hier anmelden.



