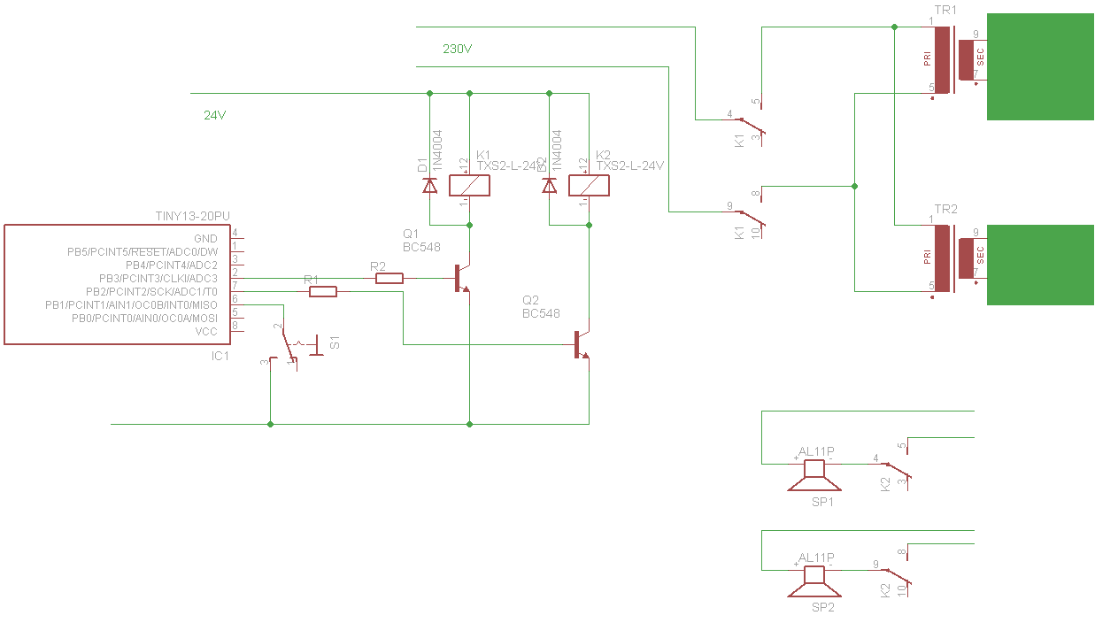
Nun folgendes. Wenn ich meinem Amp aus oder einschalte, habe ich schon paarmal bemerkt, das ein kleines Knackgeräusch gibt. Anbei der Plan: Wenn ich auf dem Taster drücke, wird erstmal das Relais für die beiden Trafos angeschmissen, also K1 ( 2 fette Ringkerntrafos ) nach 3 sec später wird das Relais für die LS angesteuert. Soweit so gut. Wenn der Taster erneut gedrückt wird, ich überprüfe ob die Relais an sind, wenn ja, dann wird K2 abgeschaltet, nach 3 sec. später die Trafos. Beim einschalten wird erneut geprüft. ( Flags gesetzt , Tasterauswertung über Debounce, Pullup eingeschaltet ) Die Relais sind Zettler Relais ähnlich wie diese hier : http://www.reichelt.de/index.html?ACTION=3;ARTICLE=29137;SEARCH=FIN%2055.32.9%2012V Also am Programm liegt es nicht, weil die Relais nicht prellen. Idee ?
Ausgangsspannung deiner Endstufe im Leerlauf? Hatte das letztens, dass die Spannung erst einbrach, als Lautsprecher angeschlossen wurden.
Philipp M. schrieb: > Ausgangsspannung deiner Endstufe im Leerlauf? 0V habe auch noch eine DC Schutzschaltung auch noch drin. In Serie mit dem LS
Evtl eine Rückkopplung der Peaks von den Relais auf die Eingänge der Endstufe? Kabelführung evtl. ein wenig verändern.
Philipp M. schrieb: > Evtl eine Rückkopplung der Peaks von den Relais auf die Eingänge der > Endstufe? Kabelführung evtl. ein wenig verändern. Möglich wäre, schau nochmal an.
Wie genau hast du den DC gemessen? Es reichen bereits ein paar Millivolt die man beim Einschalten wahrnimmt.
Ich werde , wenn ich die Bedienelemente wieder dran habe mal messen. Vorgehensweise : Quelle, CD Player eingeschaltet, nicht gestartet, am Ausgang scope, DC Messung direkt an LS
Verstärker 99.5% fertig ! Ich habe im Ruhezustand mit dem Multimeter 1.2 mV AC gemessen, bei ca. -30 db Also halb aufgedrehte Lautstärke. Messbereich 200mV AC
GeGe schrieb: > Wie genau hast du den DC gemessen? Thomas der Bastler schrieb: > Messbereich 200mV AC Misst man DC nicht im DC Bereich?
Sorry war DC gemeint aber das Problem besteht nicht mehr.
Alles klar, wie hat's sich denn in Luft aufgelöst? :D
Bitte melde dich an um einen Beitrag zu schreiben. Anmeldung ist kostenlos und dauert nur eine Minute.
Bestehender Account
Schon ein Account bei Google/GoogleMail? Keine Anmeldung erforderlich!
Mit Google-Account einloggen
Mit Google-Account einloggen
Noch kein Account? Hier anmelden.
