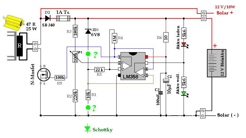
Hallo! In der angehängten Schaltung wird die Leistung vom Solarmodul ab 13,8V über den Widerstand verbraten (rote LED leuchtet dann). Die Sache kippt aber erst ab 13,2V wieder zurück (dann leuchtet die grüne LED und der Akku wird geladen). Jetzt will ich eine Schottkydiode in Fliessrichtung unter die 6V8 Zener geben damit das um 0,4V auf 13,6V angehoben wird. Wo bitte gehört die richtig rein? lg Triti
H. Triti schrieb: > Jetzt will ich eine Schottkydiode in Fliessrichtung unter die 6V8 Zener > geben Dafür ist doch das Poti da.
Hallo Triti, > über den Widerstand verbraten (rote LED leuchtet dann). Die Sache kippt > aber erst ab 13,2V wieder zurück (dann leuchtet die grüne LED und der > Akku wird geladen). Das ist doch gut so. WAS genau stoert Dich? Die Schwelle (einstllen mit Poti) oder die DIfferenz fuer Ein/Ausschalten (Wert von R4 aendern)? Eine zusaetzliche Diode ist ueberfluessig. Gruss Michael
Hi,
> WAS genau stoert Dich?
Eben das die Schwellen so weit auseinander liegen. Einstellen kann ich
mit dem Poti nur die 13,8V.
Wenn die Spannung ein mal auf > 13,8V war dann wird auf den Widerstand
geschalten aber so lange, bis im Akku erst 13,2V sind. Dann wird wieder
auf ´laden´zurückgeschaltet.
Jetzt der Gedanke, wenn ich die Referenzspannung die anscheinend nur
13,2v ist mit der Schottky auf 13,6 anheben kann schaltet es früher
zurück.
lg
Triti
> > Wenn die Spannung ein mal auf > 13,8V war dann wird auf den Widerstand > geschalten aber so lange, bis im Akku erst 13,2V sind. Dann wird wieder > auf ´laden´zurückgeschaltet. > Jetzt der Gedanke, wenn ich die Referenzspannung die anscheinend nur > 13,2v ist mit der Schottky auf 13,6 anheben kann schaltet es früher > zurück. Das wird nichts bringen, die Hysterese wird durch R4/R5 bestimmt. Mach den 1M hochohmiger dann sinkt die Differenz. Gruss Kurt
Bitte melde dich an um einen Beitrag zu schreiben. Anmeldung ist kostenlos und dauert nur eine Minute.
Bestehender Account
Schon ein Account bei Google/GoogleMail? Keine Anmeldung erforderlich!
Mit Google-Account einloggen
Mit Google-Account einloggen
Noch kein Account? Hier anmelden.
