Tach allerseits! Leider ist mein aktuelles Problem schwierig zu beschreiben. Ich habe einen Class D Verstärker konzipiert, der jetzt ein rausch/verzerr Problem hat. Ich habe mich mal an einem neuen design versucht. Die Idee war eine unsymetrische Versorgung zu verwenden und mit einer Vollbrücke zu arbeiten. Das bringt mehrere Vorteile micht sich. Unter anderem kann man so auf den Ausgangsfilter verzichten. Der Witz ist, dass die Schaltung soweit funktioniert. Wenn ich nur eine Halbbrücke an die Versorgung hänge und einen Koppelkondensator dazwischen haue läuft der entsprechende Kanal tadellos. Erst wenn ich beide Halbbrücken anschließe fängt das Rauschen und Zerren auf beiden Kanälen an. Ich habe mir gedacht, dass das nur durch Einstrahlung der steilen Flanken auf die Eingänge des Modulators zu erklähren wäre, und das ganze Logikgeraffel in eine Metalldose verfrachtet. Der Effekt ware allerdings eher negativ als positiv. Irgend eine Idee was sich da tun lässt? Thor
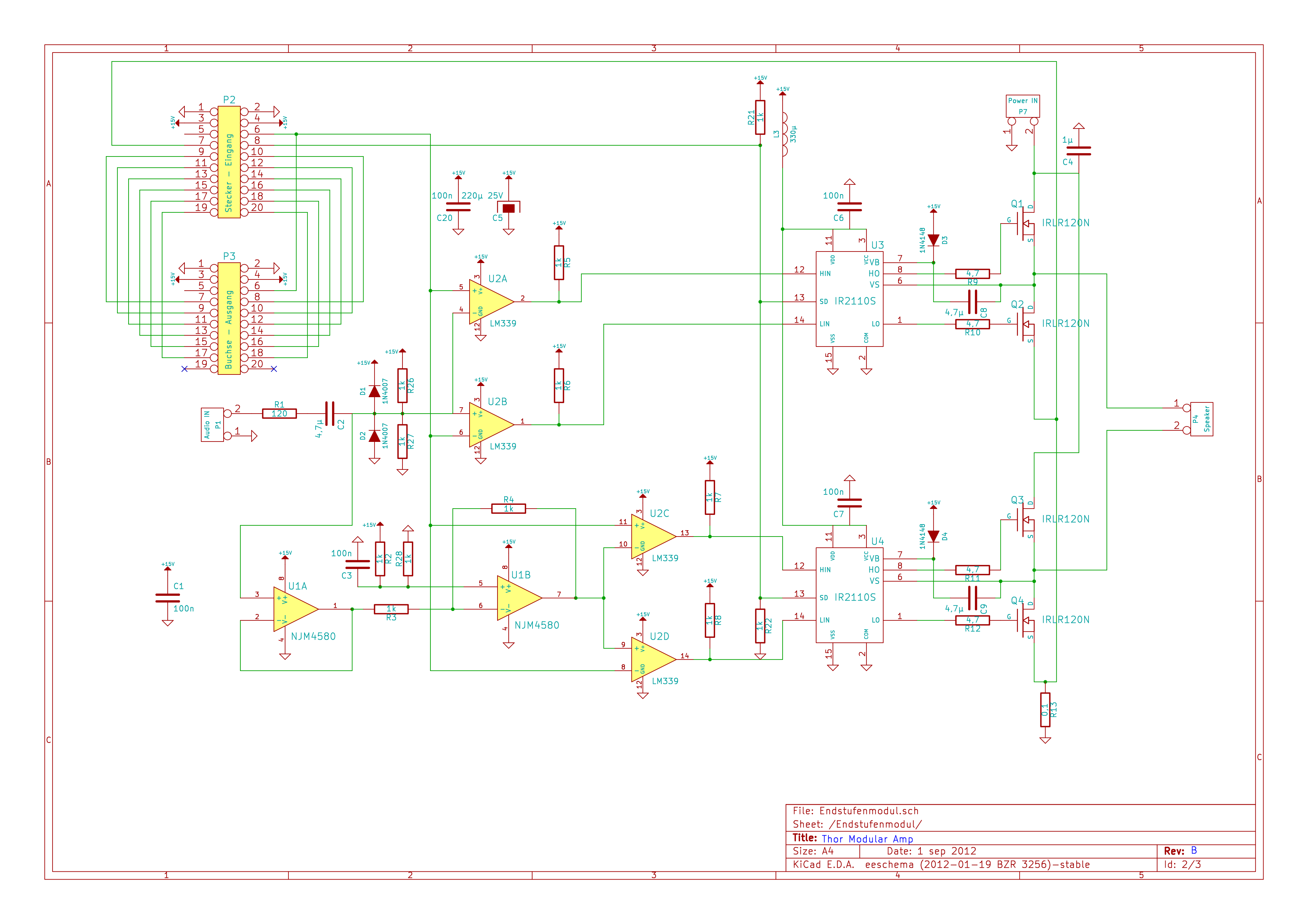
Für mich sieht die Ansteuerung der Transistoren etwas verdächtig aus, da durch die Beschaltung nicht zuverlässig verhindert wird, dass die beinen Transistoren in einer Phase gleichzeitig einschalten. Falls das passiert, kann das durchaus alle möglichen Störungen verursachen. Hat zwar vermutlich nichts mit dem Problem zu tun, das du beobachtest hast; aber mit ist aufgefallen, dass du die Logic-level Mosfets (IRLR120N) mit 15V Gatespannung ansteuerst. Das ist schon ziemlich grenzwertig... Und dann ist die Beschaltung von U9 total falsch; der Eingang muss ans andere Ende von L2.
Tach Johannes, > Für mich sieht die Ansteuerung der Transistoren etwas verdächtig aus, da > durch die Beschaltung nicht zuverlässig verhindert wird, dass die beinen > Transistoren in einer Phase gleichzeitig einschalten. Falls das > passiert, kann das durchaus alle möglichen Störungen verursachen. Theoretisch gibt es keine Überschneidung der hi- und lowside. Das Gatesignal ist genau invertiert. Praktisch sorgt die Gatekapazität aber für Schaltzeiten größer 0. Ich habe vorher mit IRFP4229 gearbeitet und deren Ciss hat mich ein wenig umdenken lassen. Mein ursprüngliches design hatte eine einstellbare deadtime insertion. Wie sich herausstellte war das für die IRLR nicht mehr nötig. Ich werde es aber noch ein mal überprüfen. Wer weiß... > Hat zwar vermutlich nichts mit dem Problem zu tun, das du beobachtest > hast; aber mit ist aufgefallen, dass du die Logic-level Mosfets > (IRLR120N) mit 15V Gatespannung ansteuerst. Das ist schon ziemlich > grenzwertig... Hui, das hatte ich ja gar nicht gesehen: Die machen nur +-16V Vgs! Naja, 15V tauchen aber sogar in den typical output characteristics auf. Trotzdem kein gutes Gefühl wenn man doch deutlich weniger Wasser unterm Bug hat als man dachte^^ Ich werde mal zusehen, ob ich die Versorgung eventuell auf +10V reduzieren kann. > Und dann ist die Beschaltung von U9 total falsch; der Eingang muss ans > andere Ende von L2. Nein, falsch ist sie nicht. Nur unsinning, wenn parallel U6 bestückt ist. Ich habe leider vergessen zu erwähnen, das U6 und U9 zwei Varianten zur Erzeugung der +15V sind. Für U9 wird beim footprint von U6 pin 1 und 8 überbrückt. Das lässt sich auf dem layout gut lösen. Thor
Tja, die deat time ist es nicht. 0 - 100% und die Störungen ändern sich kein bischen. Irgend eine Idee? Thor
Tja, nach einer weiteren session Ausprobieren ist der Stand jetzt folgender: Beide Halbbrücken laufen gleichzeitig und sauber aber nur, wenn sie parallel angesteuert werden. Sobald ich den inverter vor die eine Brücke hänge, gehen die Störungen wieder los. Lasse ich die Hallbbrücken parallel aber gegenphasig laufen ist es grenzwertig. Zuerst hatte ich leichte Verzerrung und Rauschen. Nachdem ich die Lautsprecherleitungen und die Versorgung verdrillt habe waren sie weg. Thor
Was man als Rauschen niederfrequenzmäßig hört, kann wildes Schwingen im Kurzwellenbereich sein.
Warum lässt Du den invertierenden Verstärker nicht weg und vertauschst die Eingänge der nachfolgenden Komparatoren? Bzw. HIN und LIN ... Das Deine Stufe mit 500Ω am Eingang recht niederohmig ist, ist Dir klar? Gruß Jobst
> Was man als Rauschen niederfrequenzmäßig hört, kann wildes Schwingen im > Kurzwellenbereich sein. Ja, das würde ich auch vermuten. Ähnlich wie das Zerren. > Warum lässt Du den invertierenden Verstärker nicht weg und vertauschst > die Eingänge der nachfolgenden Komparatoren? Bzw. HIN und LIN ... Die Brücken mit dem selben Signal zu speisen aber gegenphasig anzusteuern funktioniert soweit auch recht gut. Es gibt dabei nur das Problem, dass man nicht wirklich ohne Filer auskommt. Der Hauptgrund ist dabei, dass die Annahme, der Lautsprecher wirke als Schwingspule mit Masse wie ein LC Tiefpass, nur bedingt zutrift. Grundsätzlich stimmt das und funktioniert auch wunderbar. Leider ist das Kernmaterial der Spule, also der Magnet des Lautsprechers, meist nicht besonders gut geeignet für die hohe Frequenz. Ich hatte zB einen Lautsprecher angeschlossen und beachtete den Aufbau ein paar Minten nicht weiter. Als ich den Lautsprecher das nächste mal in die Hand genommen habe verbrannte ich mir fast die Finger. Der Magnet war heiß geworden. Nicht die Schwingspule! Laufen die Halbbrücken gleichphasig, wobei eine Halbbrücke ein invertiertes Eingangssignal bekommt, veringert sich die Amplitude der PWM-Trägerfrequenz im Spektrum stark. Ich habe nicht viel Ahnung von der Mathematik dahinter aber meine Überlegung sieht so aus: Nimmt man die extremsten Situtationen, also 0V@100kHz bei Stille und Vs@100kHz bei der Wiedergabe von einem voll ausgesteuerten 100kHz Sinus dann ist klar, dass die Trägerfrequenz nun nur noch einen variablen Anteil am Gesammtspektrum hat. > Das Deine Stufe mit 500Ω am Eingang recht niederohmig ist, ist Dir klar? Das ist war aber aus Sicht der Störungsprobleme auch eher positiv, oder nicht? Thor
Ach ja, was ich als nächstes versuche ist Kondensatoren zwischen E+ und E- der Komperatoren zu kleben. Das habe ich als Kommentar zur Störungsunterdrückung bei einer anderen Schaltung gesehen. Thor
Alex S. schrieb: > Theoretisch gibt es keine Überschneidung der hi- und lowside. Das > Gatesignal ist genau invertiert. Praktisch sorgt die Gatekapazität aber > für Schaltzeiten größer 0. Dann solltest du deine Gatekapazitäten mit in die Theorie einbeziehen, damit sie die Realität besser beschreibt ;-) Sonst nützt dir die Theorie praktisch wenig.
> Praktisch sorgt die Gatekapazität aber für Schaltzeiten größer 0.
Habe ich doch? Praktisch ~ Realität?
Wie dem auch sei. Die deattime hat nichts bewirkt außer den Klang (wenn
auch noch unhörbar) zu verschlechtern. Von daher lasse ich sie bei
diesem Aufbau weg.
Wenn ich später auf größere Leistungen und damit größere MOSFET abziehle
werde ich nicht drum herumkommen. Das ist mir klar.
Thor
Es ist echt wie verhext. Ich habe jetzt eine Halbbrücke direkt am Eingangssignal und die andere komplett ohne Signal. E+ und E- der beiden Komperatoren für die zweite Halbbrücke sind einfach per Spannungsteiler(2x100Ohm) und genügend Kapazität beschaltet. Der Witz ist, ich höre auf dem eigentlich terminierten Kanal leise und übel verzerrt das was auf dem ersten Kanal läuft. Ich kann es mir nicht mehr erklähren: Die Versorgung ist mehr als gut abgepuffert. Der Eingang der zweiten Brücke KANN sich nicht bewegen. Ich habe sogar den Spannungsteiler am Referenzdreieck für die Komperatoren auf jeweils 100Ohm reduziert und zusätzlich 10nF nach Masse gehängt. Auch da KANN nichts mehr reinstreuen. Trotzdem höre ich noch etwas. HELP! Thor
Jobst M. schrieb: > Vielleicht bewegt sich die Masse? Vor allem die ungenügend abgeblockten virtuellen Massen, um eine duale Spannungsversorgung zu vermeiden. Empfehlenswerter Lesestoff dazu sind von AD die AN 214, 280, 340 und vor allem die AN581. Andere Hersteller bieten ähnliches. Hast du auch die stark unterschiedlichen tD(On) und tD(Off) berücksichtigt? Arno
Ah, die AN581 ist ja wirklich interessant. Vielen Dank! Ich optimiere das gleich mal. Thor
Bitte melde dich an um einen Beitrag zu schreiben. Anmeldung ist kostenlos und dauert nur eine Minute.
Bestehender Account
Schon ein Account bei Google/GoogleMail? Keine Anmeldung erforderlich!
Mit Google-Account einloggen
Mit Google-Account einloggen
Noch kein Account? Hier anmelden.

