Hallo, ich bin gerade dabei das PCB für meinen Kopter fertig zu machen. Ich hatte vor mein zwei Sensoren STM L3G4200D (Gyro) und den STM LSM303DLHC (Beschl.) an getrennte I2C Ports zu setzen. Da ich jetzt noch ein I2C Barometer anschließen möchte, habe ich mir überlegt den LSM303DLHC und den L3G4200D (Baugleich und pinkompatibel mit dem L3G20D) an einen Bus zu hängen. Bei einem fast baugleichen Aufbau: http://www.pololu.com/catalog/product/1268 Wurden bei der Zusammenschaltung der I2C Datenleitungen noch Level-Shifter an die Leitung gehängt. Wisst ihr warum? Beide Sensoren werden doch mit VDD also 3,3V betrieben oder? Sind die Ausgänge so sensibel falls die Spannungen nur sehr gering variieren ?? Falls ja, was ist da für ein Mosfet nötig? MfG Sven
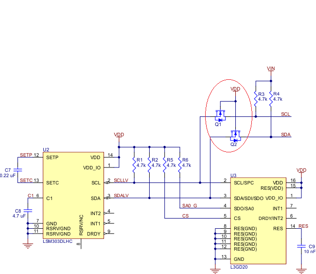
Die Pegelwandler sind nur für das I2C-Device (z.B. 5V uC), das rechts oben an SDA und SCL hängt. Zwischen den beiden ICs ist kein Pegelwandler zu sehen...
Ja genau, das was ich eingekreist habe. Also sind die Pegelwandler nur für 5V uC's wie Arduino ? bei STM32 3V3 ist es dann wohl egal. OK klar, die haben das ja hauptsächlich für Arduino gemacht.
Sven S. schrieb: > bei STM32 3V3 ist es dann wohl egal. Naja, da sind sie nicht egal, sondern unnötig oder gar ungünstig.
Ja, die werden sicherlich von Pololu so ausgewählt sein, das diese mit 3,3V und 5V funktionieren. Ich lass die abe mal weg bei meinem STM32 Layout.
Bitte melde dich an um einen Beitrag zu schreiben. Anmeldung ist kostenlos und dauert nur eine Minute.
Bestehender Account
Schon ein Account bei Google/GoogleMail? Keine Anmeldung erforderlich!
Mit Google-Account einloggen
Mit Google-Account einloggen
Noch kein Account? Hier anmelden.
