Liebe Leute
Ich brauche ein Netzteil:
- 2 Potentialfreie Ausgänge
- jeweils 0-16V mit Strombegrenzung
- Ausgänge sollten nicht mehr als eine Brummspannung von max Uss 50mV
- Strombegrenzung muss einem 2000€-Labornetzteil keine Konkurenz machen
aber ich will sie halt so schnell und genau machen wie ichs hinbekomme
Gehäuse ist schon fast fertig, Siehe Bilder im Anhang.
Zum innenleben (siehe Bild Anhang):
Ich wollte, um das ganze zu steuern und regeln, einen Attiny2313
einbauen.
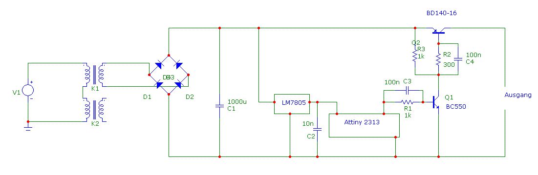
Es ist bereits ein Trafo mit 2 Sekundärwicklungen verbaut (Ueff 12V).
Diese 12V-Wechselspannung wird gleichgerichtet, und per PWM auf die
Ausgänge geschalten. (beim anderen Ausgang hald über Optokoppler).
Dieses PWM-Signal soll natürlich vorher noch geglättet werden, und da
hab ich ein Problem.
Wenn ich einen RC tiefpass mache, dann muss R relativ hoch werden >
Verluste zu hoch, da kann ich ja gleich ein linearnetzteil blasteln. Und
wenn ich einen LC tiefpass baue, dann fängt das ganze ganz fürchterlich
zum Schwingen an. Spätestens wenn ich eine Induktive Last an den Ausgang
schalte. Wenn ich jezt L oder C riesig groß mache wirds zwar besser,
aber eine Strombegrenzung kann ich dann ja wohl vergessen. Ich könnte
auch meine PWM-frequenz erhöhen (jetzt 30kHz), aber da werden meine
Verluste auch zu hoch.
Frage 1: Das heißt, das mit der PWM kann ich wohl vergessen?
Jetzt hab ich mir überlegt ich bau einfach ein Schaltnetzteil. Ich hab
da so ein gebrauchtes Schaltnetzteil. Aus dem werde ich dann den Trafo
ausbauen, bzw. messen welche frequenz die benötigen.
Frage 2: Wird das so mit der regelung schnell genug für eine
einigermaßen
brauchbare Strombegrenzung
Frage 3: Wird die Spannung auch bei einem Schaltnetzteil über PWM
geregelt?
Frage 4: ist das überhaupt Sinnvoll 230V~ >> 12V~ >> 17V= >> ##V~ >>
##V= ?
M. M. schrieb: > Frage 3: Wird die Spannung auch bei einem Schaltnetzteil über PWM > geregelt? Diese Frage zeigt daß du nicht "mal schnell" ein Schaltnetzteil bauen wirst. Zu deinem Schaltplan: Ich sehe nirgends daß irgendwo Strom und Spannung gemessen würden um auch nur irgendwie eine Regelung zu erhalten. Auch der Rest ist fragwürdig. Ich würde dir raten bei deinem Kenntnisstand erst mal ein einfaches Netzteil mit einem IC zu bauen 317, 723, oder L200. Alternativ, wenn du lernen willst und Zeit und Geld für den ein oder anderen Misserfolg hast ein analoges mit OPs, das du versuchst wirklich zu verstehen.
M. M. schrieb: > Dieses PWM-Signal soll natürlich vorher noch geglättet werden, und da > hab ich ein Problem. Nein, dein Konzept hat ein grundlegendes Problem. Und das beginnt nicht erst da bei dem klitzekleinen Teilproblemchen "ideales Glätten einer PWM"... Geh einfach mal davon aus, dass eine PWM mit ein wenig Aufwand (von nichts kommt nichts) geglättet werden kann. Wie würde dann das Gesamtkonzept aussehen? Denn du bohrst dich an der Lösung eines (wirklich einfachen) Teilproblems fest, ohne dass die Idee prinzipiell funktionieren kann. Das zeigen auch die detailliert eingezeichneten und mit Werten versehenen Widerstände und Kondensatoren, und genauso die Überlegungen zum Trafo... Aber: so wie das da gezeichnet ist, kannst du ja noch nicht mal richtig Regeln, weil du die Ausgangsspannung nicht erfasst und als Ist-Wert in die Regelung einbeziehst. Mien Tipp: sieh dir an, wie andere das machen, und verstehe, warum die das so machen. Vorher brauchst du gar nicht groß selber in die Entwicklung einsteigen.
>ohne dass die Idee prinzipiell >funktionieren kann. Das zeigen auch die detailliert eingezeichneten >und mit Werten versehenen Widerstände und Kondensatoren naja also die PWM allein hat schon sehr gut funktioniert > Netzteil mit einem IC zu bauen 317, 723, oder L200. das ist mir zu einfach Ich vergaß zu sagen das der Schaltplan nur ein Versuchsaufbau ohne Spannungsmessug ist. Und ich werds trotzdem mit einem Schaltnetzteil versuchen.
M. M. schrieb: > naja also die PWM allein hat schon sehr gut funktioniert Naja, das ist wie wenn du ein Rad erfinden willst und sagst: Das Ventil ist schon mal dicht. > Und ich werds trotzdem mit einem Schaltnetzteil versuchen. Dann solltest du trotzdem erst mal schauen, wie andere das gemacht haben. Nicht umsonst sind bei TI, National Semi, Microchip, LT usw. viele Entwickler mit Schaltreglern beschäftigt...
Literatur-Tipp: Switch-Mode Power Supplies Spice Simulations and Practical Designs Christophe Basso Ich beschäftige mich gar bei meiner diss mit schaltreglern... Das Buch ist gut, aber sicher nicht unbedingt einfach zu verdauen (ohne Vorwissen)... Naja sonst eben wie oben erwähnt app-notes/datenblätter studieren... dabei dürfte gelte: "je älter, desto besser", da "damals" nicht alles im Chip war... da gibts ganz gute Berechnungshilfen... Regler Kompensation, Transistor/Dioden/Drossel Auswahl, ... Bei meinem Design verwende ich übrigens einen Tiny261... 64MHz PWM bei 8Bit PWM => 250kHz => Drosseln schön klein :) Problematisch sind dann deine BJTs... naja nicht ganz so einfach... Bei der Regelung wirds dann richtig lustig... An deiner Stelle würde ich auf Sollspannung +2-5V per PWM runter regeln und dann Linear nachregeln... das sollte wesentlich einfacher sein. Eine Strombegrenzung lässt sich dann auch recht "einfach" analog realisieren... 73
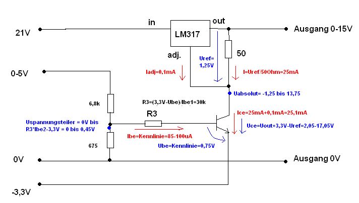
Hallo, hier bin ich wieder. Ich hab es geschafft ein halbwegs funktionierendes Schalt netzteil zu bauen :) Mit viel experimentieren (gerechnet hab ich da vorsichtshalber nicht so viel XD) Die regelung haut aber überhaupt nicht hin: entweder es fängt zu schwingen an, oder sie ist viiiiieeel zu langsam. However, ich brauch jezt ein gscheites Labornetzteil und das will ich mit LM317 realisieren. Die Steuerung erfolgt durch einen Attiny (vor allem wegen dem Drehschalter, aber auch wegen einer genauen Strombegrenzung und vll. softwaremäßige erweiterungen). Ich will mittels PWM die Spannung am adj. am LM317 einstellen. Also PWM > Tiefpass > 0-5V > Transe > lm317. Dazu hab ich Berechnungen angestellt, siehe Anhang. Ich wollt nur mal wissen ob das stimmen kann? Da ich keine Kennlinien für meinen BC550 von der Firma "KEN" gefunden hab, nahm ich einfach das Datenblatt vom BC550 der Firma Fairchild. Ich habe allerdings ein ungutes gefühl was die stabilität der eingestellten Spannung angeht. Ich meine Exemplarstreuungen usw. sind kein problem, da die Spannung ja anhand des V-Meters eingestellt wird. Aber dieser Eingestellte Wert soll natürlich nicht wegdriften oder schwanken. Wenn jetzt zum Beispiel Uref vom lm317 sich nur leicht ändert, dann kann ich ja alles in die Tonne treten. Kann das funktionieren wie ich mir das gedacht habe? gibs da eine bessere Lösung? Und Op-Verstärker will ich eig vermeiden, wegen der negativen spannung schlecht, wieder so ein monster-overkill-ic und wenig platz. Ich möcht halt a schaltung mit kleine Transistoren ;) und danke schonmal für hilfreiche Antworten!!!
> Kann das funktionieren wie ich mir das gedacht habe? Genau so schlecht wie dein "Schaltnetzteil". PWM ist einfach viel zu langsam. Ein uC der den Strom messen und per PWM begrenzen soll komplett witzlos. Man überlässt die Spannungsregleung und Strombegrenzung lieber der Analogtechnik, die macht das schnell, genau und selbständig. Man gibt per uC nur die Sollwerte vor. Dann kommt ein normales Netzteil bei raus, was auch was taugt. Alle Firmen machen das so. Die sind doch nicht blöd. Dann kommt ungefähr so eine Schaltung bei raus: http://www.produktinfo.conrad.com/datenblaetter/500000-524999/512982-sp-01-en-Netzteil_Digi_35_CPU.pdf nicht mehr ganz modern, aber funktioniert. Diese hier funktioniert wohl eher nicht: http://www.avrs-at-leipzig.de/dokuwiki/projekte/labornetzteil
Was dir ganz entscheidend fehlt, ist ein Speicher (Induktivität), der dafür sorgt, dass sich dein Ausgangssignal trotz der PWM nur "langsam" ändert und eine Ist-Wert Signal, damit der µC überhaupt eine Rückmeldung für eine Regelung hat. Wenn damit aus deiner Schaltung eine Regelung geworden ist, wird die allerdings nicht besonders schnell sein können, weil dein µC seine Regelroutine im Vergleich zu einer Analog-Schaltung nur sehr gemächlich abarbeitet.
ok, dann wird dass wohl eher nix. Mich würde noch interessieren ob die berechnungen stimmen.
M. M. schrieb: > Aber dieser Eingestellte Wert soll natürlich nicht wegdriften oder > schwanken. Dann hat es keinen Sinn, die Spannung von der BE-Strecke eines Transistors abhängig zu machen. Die kannst du wegen der Temperaturabhängigkeit nämlich zur Temperaturmessung verwenden... M. M. schrieb: > Mich würde noch interessieren ob die berechnungen stimmen. Augenscheinlich schon. Aber sie sind nutzlos, denn kein Transistor wird sich an die Kurven im Datenblatt halten. Der kann ja das Datenblatt nicht lesen. Und wenns dann noch ein Transistor eines anderen Herstellers ist... 8-O Diese grafische Herleitung von Arbeitspunkten macht man in der Schule. Später lernt man, dass man dort nicht alles gelernt hat... ;-)
Lothar Miller schrieb: > kein Transistor wird sich an die Kurven im Datenblatt halten. > Der kann ja das Datenblatt nicht lesen. Auch nicht, wenns ein Fototransistor mit Fenster ist? SCNR Harald
M. M. schrieb: > hier das versprochene Bild :) Was ist das denn für ein augenloser "Grinser" auf den linken beiden Tasten? -) Fragt sich Harald
Hallo! Das ist das erste Mal daß ich sehe, wie jemand Anschlüsse mit "Anschlüsse" beschriftet. Phantasielos?
Route 66 schrieb: > Das ist das erste Mal daß ich sehe, wie jemand Anschlüsse mit > "Anschlüsse" beschriftet. Schweizer Deutsch? Meint Harald
>Hallo! >Das ist das erste Mal daß ich sehe, wie jemand Anschlüsse mit >"Anschlüsse" beschriftet. Phantasielos? Mag sein, aber sonst müsste ich die Anschlüsse mit Minus und Plus Beschriften. Aber unter dem Schwarzen Anschluss hatte ich keinen Platz mehr. Hauptsache es sieht gut aus! :)
Bitte melde dich an um einen Beitrag zu schreiben. Anmeldung ist kostenlos und dauert nur eine Minute.
Bestehender Account
Schon ein Account bei Google/GoogleMail? Keine Anmeldung erforderlich!
Mit Google-Account einloggen
Mit Google-Account einloggen
Noch kein Account? Hier anmelden.




