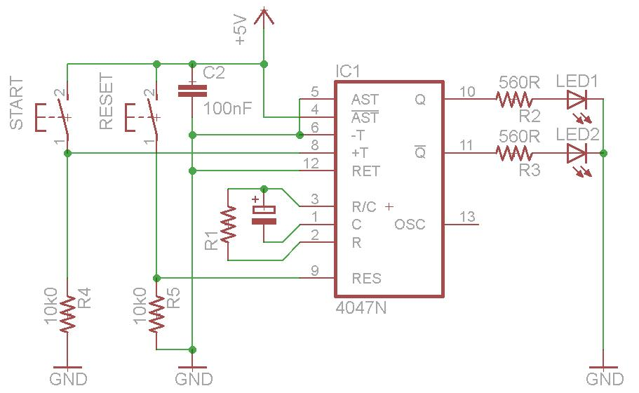
Ich habe heute versucht diese Schaltung mit einem 4047 auzubauen: (Über der Grafik steht: [Quick update - in the schematic below, also connect 4047 pin 14 to +5V]) Aber es will einfach nicht funktionieren... Hat jemand eine Schaltung für irgendeinen IC von der er sicher weiß, dass sie funktioniert (Wenn möglich mit 3V)? Oder kennt jemand eine gute Software, mit der ein Anfänger Schaltungen mit solchen ICs simulieren kann? Die Schaltung verhält sich übrigens sehr merkwürdig, mal wird getriggert, mal nicht, manchmal triggert sie obwohl ich den Taster nicht betätige. Kann es sein, dass eins meiner Teile kaputt ist? Ähnliche Probleme hatte ich schon mit einem NE555.
Aljoscha Berger schrieb: > (Über der Grafik steht: [Quick update - in the schematic below, also > connect 4047 pin 14 to +5V]) Pin 7 vom 4047 auch mit GND verbunden?
Vielen Dank für die Antwort, es geht aber leider trotzdem nicht :-( Kennt denn niemand eine Funktionierende Schaltung? :-( Oder noch besser einen Simulator, welcher den 4047 unterstützt, dann könnte ich testen ob es in der Theorie geht und der Fehler im Aufbau liegt.
Aljoscha Berger schrieb: > Vielen Dank für die Antwort, es geht aber leider trotzdem nicht :-( > Kennt denn niemand eine Funktionierende Schaltung? :-( Die Schaltung im Datenblatt des 4047 funktioniert auf jeden Fall. Schliesslich ist sie millionenfach getestet. Wenn Du sie aller- dings falsch aufbaust... Gruss Harald
Zumindest für mich als Elektro-DAU war keine Schaltung zu erkennen. Eine Wahrheitstabelle habe ich gefunden, kann ich die als Schaltung aufbauen? http://www.datasheetcatalog.org/datasheets/150/109080_DS.pdf (Unter "Truth Table"). Falls das eine Schaltung ist, woher weiß ich über welche Pins ich sie auslöse und wo der Ausgangsimpuls ist? Kann man das ablesen, oder muss ich das ausprobieren Sorry aber wie ihr merkt bin ich diesbezüglich ziemlicher Anfänger :-)
Hurra es geht :-) Sorry, aber das wusste ich nicht... Der 4047 scheint allerdings sehr empfindlich auf den Eingangsimpuls zu reagieren. Ich habe einen 0.1uF Keramikkondensator an Pin 8 gehängt, allerdings ist die Schaltung immernoch sehr empfindlich (ich bin scheinbar geladen). Gibt es eine gute Möglichkeit das zu umgehen? Vielen Dank für eure Hilfe :-)
Aljoscha Berger schrieb: > Sorry, aber das wusste ich nicht... ??? Aljoscha Berger schrieb: > Gibt es eine gute Möglichkeit das zu umgehen? R1 und C vergrößern?
Hast du zwischen den Versorgungspins, also VCC und GND einen 100nF bzw. 0,1µF Kondensator gepackt? Am besten einen Keramikkondensator. Ansonsten das hier machen: Ground Check schrieb: > Aljoscha Berger schrieb: >> Gibt es eine gute Möglichkeit das zu umgehen? > > R1 und C vergrößern?
> (ich bin scheinbar geladen)
Das gefällt dem CMOS-IC überhaupt nicht, du mußt dich dauerhaft
entladen.
Statische Aufladung nach Erde ableiten, deine Experimentierunterlage
sollte entsprechend gestaltet sein: Druckknopfanschluß zum
PotentialEarth, Handgelenkmanschette oder nassen Finger an den
Schutzkontakt tippen.
Bitte melde dich an um einen Beitrag zu schreiben. Anmeldung ist kostenlos und dauert nur eine Minute.
Bestehender Account
Schon ein Account bei Google/GoogleMail? Keine Anmeldung erforderlich!
Mit Google-Account einloggen
Mit Google-Account einloggen
Noch kein Account? Hier anmelden.
