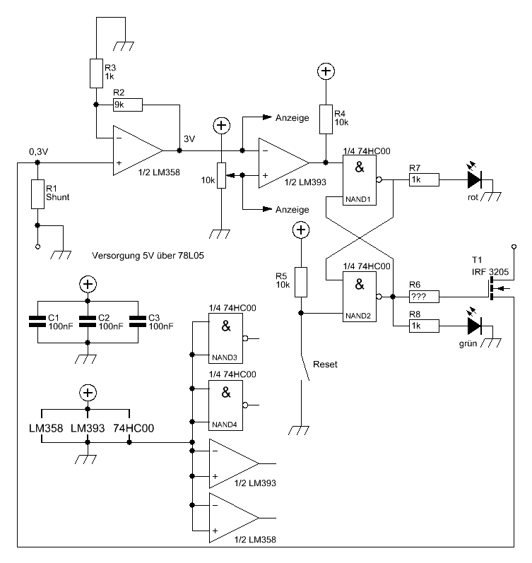
Hallo Forum, ich bitte um einen prüfenden Blick auf meinen Schaltplan. Das Ganze soll eine elektronische Überstromsicherung sein welche an den Ausgang vom Labornetzteil angeschlossen wird und bei Überstrom abschaltet. Die Schaltung hat eine eigene unabhängige Versorgung (Steckernetzteil+78L05). Mich plagen konkret folgende Sorgen: - Kann das mit dem MOSFET überhaupt so funktionieren oder sollte ich doch besser einen Transistor+Relais (doof weil höherer Stromverbrauch) nehmen? - Wenn 1. OK ist, wie groß muss R6 sein? - Kann ich die Eingänge der nicht benutzten ICs einfach so auf Masse legen? - Sonstige Fehler? Ich wünsche ein bastelreiches Wochenende!
Anfänger schrieb: > Mich plagen konkret folgende Sorgen: > > - Kann das mit dem MOSFET überhaupt so funktionieren oder sollte ich > doch besser einen Transistor+Relais (doof weil höherer Stromverbrauch) > nehmen? Ja. Der MOSFET sollte aber ein Logic-Level-Typ sein. Du hast nur 5V und am Shunt fällt ja auch noch etwas ab. Der IRF3205 ist hier nicht wirklich geeignet, auch wenn es im Einzelfall bei geringen Strömen (du hast keinen Wert angegeben) funktionieren mag. > - Wenn 1. OK ist, wie groß muss R6 sein? Unkritisch. Nimm 50Ω. > - Kann ich die Eingänge der nicht benutzten ICs einfach so auf Masse > legen? Sollte man sogar tun. > - Sonstige Fehler? Auf Anhieb: nein.
HildeK schrieb: > Der MOSFET sollte aber ein Logic-Level-Typ sein. Wäre der IRLZ 34N geeignet? > bei geringen Strömen (du > hast keinen Wert angegeben) Oh Verzeihung. Mein Labornetzteil liefert maximal 6A oder 80V. Weitere Kommentare erwünscht. Erstmal Danke. :-)
Das mit dem LogoicLevel Typ wäre also geklärt, aber ein LM358 mit 3mV Offsetspannung damit ein Komparator mit 2mV Offsetspannung ein grösseres Signal bekommt ? Was soll der Unsinn ? Der Komparator ist genauer als der OpAmp, und schneller wird die Schaltung durch den OpAmp auch nicht. Lass ihn weg, und vergleiche mit dem Komparator von 0V bis 0.5V. Auch das FlipFlip macht die Sache nicht schneller, und man will schnell abschalten bei Kurzschluss. | +12V (präzise, weil als Vergleich benutzt) Last | | | Tast 2k | | | I|---(--+--------+ | | | | | 100k 19k | | | | | +-1k-+--(--|-\ | | | | >--+ Shunt 1kPoti-|+/ | | GND GND So schaltet sich der Komparator selbst in Selbsthaltung, und das FlipFLop entfäöllt, zudem schaltet der Komparatir den MOSFET derutlich schneller aus.
Ach Mensch, da war ich schon ganz stolz meine erste Schaltung und "nur" den FET falsch und dann kommt MaWin und kritisiert (sicherlich zu Recht!) alles kaputt. :-( >Was soll der Unsinn ? Ich bin Anfänger und streng nach Lehrbuch vorgegangen: verstärken, vergleichen, Zustand speichern... Offsetspannungen sind für mich Neuland. OK, erstmal das Ganze als richtiger Schaltplan, mit den ASCII-Zeichnungen hab ich so meine Mühe. Richtig abgezeichnet? Irgendwie ist diese Schaltung zu trickreich für mich. Nehmen wir an der Strom wird zu hoch, die Spannung am negativem Eingang übersteigt die am Positiven, der Komparator schaltet auf Masse durch, der FET sperrt und gleichzeitig wird die Spannung am negativem Eingang 0 weil der Knoten R10-R11 auf Masse liegt (was ja für die Selbsthaltung sorgt). Wie kann ich jetzt die Schaltung resetten in dem ich einen Impuls auf den positiven Eingang lege? Ich bräuchte dazu doch eine Spannung kleiner als e+, in diesem Fall also kleiner als 0 und die habe ich nicht. Imho gehört da ein Impuls auf e+... Und warum 12V, reichen 5V nicht auch wenn man einen LogikLevelFET nimmt? In dem Schaltplan fehlen jetzt zwei Sachen: Die LEDs und meine Anzeigen (Drehspulinstrumente, 700Ohm, 150µA Vollausschlag). Kann man das da noch irgendwie hinzufügen ohne die ganze Schaltung zu sabotieren? Du schreibst zudem deine Schaltung wäre schneller, logisch das Signal hat einen kürzeren Weg, aber über welche Größenordnungen reden wir bei den zwei Versionen? µs vs. ms? Gute Nacht.
> Ich bräuchte dazu doch eine Spannung kleiner als e+, Daher ist der Taster ein Öffner... Es liegen einige Millivolt am anderen Eingang, weil der Komparator bei 2k Belastung nicht ganz auf 0V zieht, und der Eingang hat 0V wenn sie 100k nach +12V gekappt werden. > reichen 5V nicht auch Natürlich, dann muß man die Widerstandswerte umrechnen. Aber so tut es ein normaler MOSFET. > aber über welche Größenordnungen Natürlich sollen es us sein, meine Schaltung ist etwa drei mal so schnell wie deine. > Die LEDs | +12V (präzise, weil als Vergleich benutzt) Last | | | | | Tast 2k 10k 2k | | | | | I|---(--+--------+ | | | | | | +--|+\ rot | | 100k 19k | | | >--|<|--+ | | | +---(--|-/ | +-1k-+--(--|-\ | | +--|<|--+ | | | >--+ 10k | grün Shunt 1kPoti-|+/ | | | | | | GND GND GND GND > und meine Anzeigen (Drehspulinstrumente, 700Ohm, 150µA Vollausschlag Ähm, das ist jetzt eher blöd...
Anfänger schrieb: > Wäre der IRLZ 34N geeignet? Nein, der ist zwar mit 4,5V gut durchsteuerbar, hält aber keine 80V aus.
Entweder im Schaltplan oder bei mir ist ein Denkfehler: Lasst uns mal zusammen die Schaltung durchdenken: 1. Es fliest zuviel Strom, eine Spannung an der Sense (R9) entsteht. 2. Der Comp. zieht den Ausgang auf etwas über 0V. 3. Der NMOs Schaltet ab. 4. An R9 fällt keine Spannung mehr ab (exakt 0V) 5. Der Comp schaltet den Ausgang auf High 6. And the loop starts again at Point 1. Spricht die Sache oszilliert, der FET wird heiß, nichts schaltet ab. Außerdem verstehe ich die Sache mit dem RESET nicht. Der Soll den ausgang ja wider einschalten. Aber Wenn an (-) die Spannung höher wird, dann schaltet der doch den FET aus.
MaWin schrieb: >> Ich bräuchte dazu doch eine Spannung kleiner als e+, > > Daher ist der Taster ein Öffner... > Es liegen einige Millivolt am anderen Eingang, weil der Komparator bei > 2k Belastung nicht ganz auf 0V zieht, und der Eingang hat 0V wenn sie > 100k nach +12V gekappt werden. Ah OK, jetzt verstehe ich... Mensch nochmal, von dir kann man richtig was lernen! Korrigierter Schaltplan für weitere Diskussionen im Anhang (hab da jetzt den IRLZ34 drin auch wenn ein Nicht(!)-LL auch reichen würde). > Natürlich sollen es us sein, meine Schaltung ist etwa drei mal so > schnell wie deine. Ok. Wobei es für meine Zwecke wohl nicht auf ein paar µs ankommt (wenn dann das erste Bauteil in Rauch aufgeht werde ich dann feststellen dass doch...) >> und meine Anzeigen (Drehspulinstrumente, 700Ohm, 150µA Vollausschlag > Ähm, das ist jetzt eher blöd... Hm, das ist leider ein KO-Kriterium, ich muss den maximalen und den aktuellen Strom ja irgendwie ablesen können. Ich denke ich mache folgendes: - Die MaWin-Schaltung nur auf Steckbrett aufbauen und mittels DSO die Geschwindigkeit messen und die Schaltung "erforschen". - Meine Schaltung aus dem ersten Entwurf "richtig" (=auf Lochraster) auf- und ins Netzteil einbauen. Sie braucht zwar ein paar mehr Bauteile und ist langsamer aber ich habe meine Anzeigen. Wenn es mal richtig empfindliche Bauteile zu schützen gilt kann ich ggf. ja immernoch auf MaWin's Version zurückgreifen, ist ja schnell zusammengesteckt. HildeK schrieb: > Anfänger schrieb: >> Wäre der IRLZ 34N geeignet? > > Nein, der ist zwar mit 4,5V gut durchsteuerbar, hält aber keine 80V aus. Ah OK, jetzt weiß ich worauf es ankommt. Hm, der nächstbessere aus der Liste ist der IRLU3410, der hat aber ein deutlich schlechteres RdsOn und würde bei max. Strom ca. 0,6W verbraten. Ich denke ich beschränke mich auf 48V (wann braucht ein Anfänger schon 80V?) und nehmen den IRLZ34N, der hat ein schön kleines RdsOn und ist Logiclevel. > 3. Der NMOs Schaltet ab. und zieht dabei den Knoten R10-R11 auf Masse, übersehe diese Verbindung nicht. > 4. An R9 fällt keine Spannung mehr ab (exakt 0V) ja, aber über den Taster (Öffner) und R13 liegen da volle 12V am Eingang. Damit erübrigt sich auf dieses hier: > Außerdem verstehe ich die Sache mit dem RESET nicht. Der Soll den > ausgang ja wider einschalten. Aber Wenn an (-) die Spannung höher wird, > dann schaltet der doch den FET aus.
Anfänger schrieb: > bei max. Strom ca. 0,6W verbraten. Nein wie peinlich. Es sind natürlich 3,6W (P=R*I²=0,1*6*6) bei 0,6V Spannungsabfall.
> 4. An R9 fällt keine Spannung mehr ab (exakt 0V) Ja, aber am Eingang des OpAmp liegen mehr als 0V weil ein Spannungsteiler 1:100 auf 12V existiert, also ca. 0.12V. > 5. Der Comp schaltet den Ausgang auf High Nein, weil der Ausgang des Komparators ca. 6mA nach Masse ableiten muss, woraufhin an ihm ca. 0.5V abfallen, wovon ca. 1/20tel an den anderen Komparatireingang kommen, also 0.025V, was weniger als 0.12V sind. Bis der Taster gedrückt wird, dann sind 0V weniger als 0.025V, und zwar im für den Komparatir erkennbaren UNterschied.
Kurze Frage noch: Mangels geeignetem Netzteil werde ich wohl eines selber bauen müssen. Wie viel Strom zieht die Schaltung (meine Version von ganz oben), reichen 15mA?
hast du gelesen was ich oben geschrieben habe?
Hm, niemand? :-( Anfänger schrieb: > Wie viel Strom zieht die Schaltung (meine Version > von ganz oben), reichen 15mA?
Kann mir wirklich keiner sagen wie viel Strom meine Schaltung von ganz oben maximal zieht?
@ Anfänger (Gast) >Kann mir wirklich keiner sagen wie viel Strom meine Schaltung von ganz >oben maximal zieht? Dein LM393? Datenblatt gelesen? Der zieht um die 1mA.
Jetzt wo du es sagst sehe ich den Wert auch, das hätte ich auch selbst rausfinden können. :-( Danke Falk. Also 1mA LM393, 1,2mA für den LM358 und 4*40µA(so wenig? quiescent supply current ist doch richtig oder?) für den 74HC00. Dazu noch 5mA für die LED, ich würde sagen mit 10mA komme ich hin. Dann werd ich mal ein "Mikronetzteil" dimensionieren...
@ Anfänger (Gast) >Also 1mA LM393, Ja > 1,2mA für den LM358 Der ist doch in deiner 2. Version gar nicht mehr drin. >und 4*40µA(so wenig? quiescent supply current ist doch richtig oder?) Real sogar noch deutlich weniger, so um die 1uA. >für den 74HC00. Dazu noch 5mA für >die LED, Flak-Scheinwefer ;-) Es gibt auch Low Current LEDs mit 2mA.
Falk Brunner schrieb: > Der ist doch in deiner 2. Version gar nicht mehr drin. Das ist die Version von MaWin die aufgrund der fehlenden Anzeigen nicht geeignet ist. Ich baue die Version aus meinem ersten Post (und die MaWin-Version aber nur auf Steckbrett zum Vermessen). > Real sogar noch deutlich weniger, so um die 1uA. Wow. Ich hab als Anfänger einfach keine Idee, ist ja Wahnsinn wie wenig so ein Gatter braucht. > Flak-Scheinwefer ;-) Jo, ein bisschen... Soll man ja auch gut sehen. :-) Ich versuche jetzt nach der dse-FAQ ein Netzteil zu dimensionieren und stecke schon wieder fest. http://www.dse-faq.elektronik-kompendium.de/dse-faq.htm#F.9 Die nötige Trafospannung ist einfach auszurechnen: 9V Beim Siebelko komme ich auf 50µ oder so, 100µ sind nicht teuer und bestimmt groß genug. 25V Spannungsfestigkeit reichen auch. Problem ist der nötige Strom. Im Beispiel ür ein 5V 1A Netzteil wird der Strom über die entnommene Leistung berechnet: > Der Trafo muss die LEISTUNG liefern können, den die Schaltung maximal > benötigt, hier 5 Watt Ausgangsleistung + 7.13 Watt für den Regler + 1.4 > Watt für den Gleichrichter ergeben ~14 Watt. Also 14VA, das sind bei 9V > ca. 1.6A. Weiter unten steht dann aber: > Da der Strom im Trafo in Pulsen fliesst (90% der Zeit gar nicht, 10% der > Zeit läd der 10fache Nominalstrom den Elko auf) und die Verlustleistung > durch den Widerstand des Kupferdrahtes quadratisch vom Strom abhängt, > also (10% von 10*10) = 10 mal höher ist als bei Gleichstrom (den's beim > Trafo nicht gibt, aber RMS), ist der benötigte Trafo sogar noch grösser. und > Unser 9V Trafo muss also 1.8A aufgedruckt haben, also 16.2VA liefern > können, um nach Regelung 5V/1A zu liefern. Was ist denn jetzt richtig, muss man den Strom über die entnommene Gesamtleistung berechnen oder nimmt man einfach den Nennstrom den das Netzteil liefern soll *1,8? Irgendwie ist mir das unklar. Nennstrom in meinem Falle sind 10mA.
@ Anfänger (Gast) >Das ist die Version von MaWin die aufgrund der fehlenden Anzeigen nicht >geeignet ist. Vielleicht doch, wenn man es richtig macht. > Ich baue die Version aus meinem ersten Post (und die >MaWin-Version aber nur auf Steckbrett zum Vermessen). Der MaWin hat schon ein paar wichtige Punkte genannt. Wenn du zusätzlich eine Anzeige willst, muss man das anders machen. > Real sogar noch deutlich weniger, so um die 1uA. >Wow. Ich hab als Anfänger einfach keine Idee, ist ja Wahnsinn wie wenig >so ein Gatter braucht. Solange es nicht schaltet. Wenn es mit vielen, vielen MHz schalten muss, braucht es schon etwas Strom.
Falk Brunner schrieb: > Vielleicht doch, wenn man es richtig macht. Wie meinst du das? > Der MaWin hat schon ein paar wichtige Punkte genannt. Wenn du zusätzlich > eine Anzeige willst, muss man das anders machen. Funktioniert meine Schaltung nicht? Die Kommentare bzw. MOSFET habe ich beachtet und dass das Ganze etwas langsamer als seine Schaltung ist weiß ich auch. Hab gerade die ganzen Teile in meine Einkaufsliste eingetragen, jetzt noch Änderungen wäre doof. > Solange es nicht schaltet. Wenn es mit vielen, vielen MHz schalten muss, > braucht es schon etwas Strom. OK, deshalb steht im Datenblatt wohl auch "quiescent". Kannst du noch ein Wort zur Trafodimensionierung verlieren? Schönes WE!
@ blub (Gast) >> Vielleicht doch, wenn man es richtig macht. >Wie meinst du das? Der OPV zur ANZEIGE liegt parallel zum Komparator, beide sind direkt am Shunt angeschlossen. Somit hat man eine (langsame) Anzeige und gleichzeitig eine schnelle Überstromabschaltung. >Funktioniert meine Schaltung nicht? Hab ich nicht im Details angeschaut. >Die Kommentare bzw. MOSFET habe ich >beachtet und dass das Ganze etwas langsamer als seine Schaltung ist weiß >ich auch. Hab gerade die ganzen Teile in meine Einkaufsliste >eingetragen, jetzt noch Änderungen wäre doof. Wenn du hier schon für Änderungen zu faul bist, wirst du es im Elektronikhobby nicht weit bringen und viel Frust haben. Du musst erstmal VIEL lernen und deine irrigen Vorstellungen und Kenntnisse oft und schnell "updaten". Auch Schaltungen müssen in der Entwicklungsphase oft geändert werden. Take it or leave it. >Kannst du noch ein Wort zur Trafodimensionierung verlieren? Dazu müsstes du vor allem mal KLAR dein Ziel aufschreiben. Siehe Netiqette. P S Diese knallharte EIN/AUS Stromabschaltung ist alles anderes als üblich und oft nicht gewünscht. Ein Labornetzteil hat eine kontinuierliche Strombegrenzung. Dabei geht das Netzteil bei Nennstrom in den Konstantstrombertieb über und senkt die Spannung solange ab, bis wieder ein Gleichgewicht erreicht ist. Diese Strombegrenzung ist fester Bestandteil des Labornetzteils, sowas aussen anzubauen ist nicht sehr sinnvoll. Schau dir passende Schaltpläne von Labornetzteilen an.
Falk Brunner schrieb: > Wenn du hier schon für Änderungen zu faul bist, wirst du es im > Elektronikhobby nicht weit bringen und viel Frust haben. Das ist unfair. Bei aller Entwicklung, irgendwann muss man auch mal fertig werden. Meine Schaltung von ganz hat zumindestens keine offensichtlichen Fehler und sollte funktionieren. MaWin schrieb bei seiner Version es wäre nicht möglich meine Anzeigen unterzubringen, also fällt diese Schaltung (so gut sie auch ist) weg und die von mir wird gebaut. Punkt. > Du musst erstmal VIEL lernen Das ist schon klar. >>Kannst du noch ein Wort zur Trafodimensionierung verlieren? > Dazu müsstes du vor allem mal KLAR dein Ziel aufschreiben. Siehe > Netiqette. OK: Ich brauche 10mA @ 5VDC. Klassisches Netzteil Trafo-Gleichrichter-Siebelko-78L05. Der Trafo muss 9V haben, aber wie viele VA? Das ist die Frage. > P S Diese knallharte EIN/AUS Stromabschaltung ist alles anderes als > üblich und oft nicht gewünscht. Ein Labornetzteil [...] Ich weiß, ich habe so ein Netzteil und finde diese Funktion überhaupt nicht praktisch. Ein direktes Abschalten finde ich besser. Deswegen wird jetzt die obere Schaltung gebaut und an den Ausgang vom Netzteil gepackt.
Und a propos langsam: Soll die Schaltung doch langsam(er) sein, ich werde schon merken ob sie zu langsam ist. Wenn das erste Bauteil in Rauch aufgegangen ist habe ich ggf. was gelernt.
@ Anfänger (Gast) >Das ist unfair. Bei aller Entwicklung, irgendwann muss man auch mal >fertig werden. ;-) > Meine Schaltung von ganz hat zumindestens keine >offensichtlichen Fehler und sollte funktionieren. Wenn du meinst. >OK: Ich brauche 10mA @ 5VDC. Klassisches Netzteil >Trafo-Gleichrichter-Siebelko-78L05. Der Trafo muss 9V haben, aber wie >viele VA? Das ist die Frage. 9V*10mA = 90mW. Pi mal Daumen reicht vielleicht das Dreifache, 270mW. Ein 0,35 oder 0,5VA Trafo sollte reichen. Pro mA braucht man ca. 10uF Pufferelko, hier also 100uF. 78L05 dran, fertig. >Ich weiß, ich habe so ein Netzteil und finde diese Funktion überhaupt >nicht praktisch. Der Rest der Elektroniker schon. Aber du musst es ja wissen.
Falk Brunner schrieb: > 9V*10mA = 90mW. Pi mal Daumen reicht vielleicht das Dreifache, 270mW. > Ein 0,35 oder 0,5VA Trafo sollte reichen. Danke. >>Ich weiß, ich habe so ein Netzteil und finde diese Funktion überhaupt >>nicht praktisch. > Der Rest der Elektroniker schon. Aber du musst es ja wissen. Ich werde ja sehen wie praktisch es ist. ;-) Btw. ist das ja nur ein Zusatz, das Labornetzteil bleibt unangetastet. Kann also jederzeit die Stromregelung nutzen wenn ich sie brauche...
Bitte melde dich an um einen Beitrag zu schreiben. Anmeldung ist kostenlos und dauert nur eine Minute.
Bestehender Account
Schon ein Account bei Google/GoogleMail? Keine Anmeldung erforderlich!
Mit Google-Account einloggen
Mit Google-Account einloggen
Noch kein Account? Hier anmelden.


