Hallo zusammen, suche seit Wochen eine Lösung, ich habe mein LCD-Display im Wohnzimmer und die Steuerung im Keller. Die Leitungslänge ist so 6 Meter. Diverse Probleme sind schon vielen Bekannt. Kann mir jemand helfen brauche hilfe bei der Umsetzung, wie bekomme ich die Datenleitung mit Hilfe der RS485 Schnittstelle zum Display. Schaltungen, Platinen, einfach alles was helfen könnte. Denn das 6 Meter Kabel funktioniert schon, solange man z.B. kein Licht einschaltet. Display zeigt dann kauderwelsch an. Nach der Automatischen Ini. geht es wieder , ist eine unzufiedene Lösung.
> suche seit Wochen eine Lösung [...]
Dann hättest Du Dir aber auch ewas mehr Zeit für den Beitrag nehmen
können, da fehlen sämtliche sachdienlichen Informationen.
Ralph W. schrieb: > benutzt du dafür eine abgeschirmte Leitung? Bei einer Leitungslänge von 6m sollte die RS-485 wegen ihrer differentiellen Signale auch ohne Schirmung immun gegen Störungen sein. Laut Specs sind bis 1200m möglich. Sechs Meter sind selbst mit RS-232 kein Problem, wenn man nicht gerade 460,8 kBd als Datenrate verwendet.
Ja, ist eine Abgeschirmte Ltg. Jedoch anscheind ist dies nicht ausreichend. Möchte nicht wieder die Wande aufspitzen, deshalb denke ich das RS485,wenn ich das Richtig vestehe stabiler ist.Rs485 haben wir bei uns auf der Arbeit. Umrichter, Magnetspulen u.s.w. machen dort kein Problem. Nur suche ich Schaltpläne wie ich die Datenleitungen des LCD umsetze in RS485 und durch die vorhandene Ltg. sende und direkt am LCD wieder Umsetze von 485 auf Parallel und das möglichst in einer kleinen Schaltung.
6m sollten doch auch mit einem Max232 störungsfrei möglich sein ?! Was ist in deiner Steuerung und was im keller ? Jeweils ein UC direkt miteinander verbunden? Übrings nettes Gehäuse woher stammt denn das?
uC im keller lange vielpolige leitung Display? Das war von anfang an zum scheitern verurteilt... du brauchst einen zweiten Prozessor oben in der Display einheit und dann nur serielle daten über max232 oder 75176 (rs485) übertragen
Danke, das Leergehäuse ist von Reichelt oder Polin gewesen. Kannst du mir bitte sagen wie ich die Bauteile anschließe , Schaltplan , Skizze oder so ?
Ach ja es ist eine 20 paarige Leitung, das Display wird im 8 Bit Modus betrieben!
nicbe schrieb: > Ach ja es ist eine 20 paarige Leitung, das Display wird im 8 Bit Modus > betrieben! Gut das wir das jetzt schon erfahren. Anständige Treiberbausteine auf der Sendeseite und Abschlußwiderstände beim LCD könnte man probieren, wenn du einen zweiten µC beim LCD vermeiden möchtest. Und eine vernünftige gepufferte Spannungsversorgung für die LCD-Einheit...
Das ist ja das merkwürdige, auf Masse und zusätzlich auf der PE Schiene , ohne PE war es eine Katastrophe! Habe schon einmal das Kabel gewechselt , besser wurde es auch nicht.
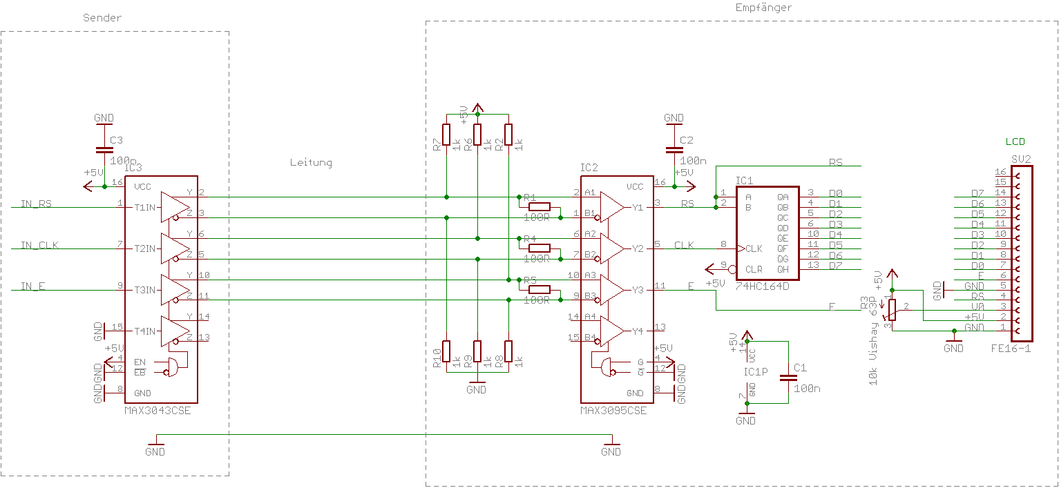
So kannst Du Dein Problem ohne Controller lösen. Du siehst hier das Sende-IC, das die Einzelsignale in differentielle Signalpaare umsetzt, und auf der anderen Seite das Empfangs-IC, das die Spannungsdifferenzen der Adernpaare misst und wieder in Einzelsignale umwandelt. Die Widerstände vor dem Empfangs-IC sorgen dafür, dass die Signalenergie vollständig aufgenommen wird und nichts zum Sender wieder zurückkommt. Ich habe hier ICs von Maxim eingezeichnet, es gibt aber noch andere Möglichkeiten. Reichelt hat meist ältere Sachen wie 26C31/26C32 oder so, die zwar mehr Strom brauchen, aber für Dich trotzdem gehen. Datenblatt vorher lesen und verstehen! Weil Du bei einem normalen Display ziemlich viele Leitungen brauchst, habe ich hier mit einem Schieberegister etwas getrickst. Du taktest über RS und CLK Deine 8 Datenbits ins Schieberegister rein. Anschließend setzt Du RS auf den Wert des RS-Bits, ohne anschließend die CLK-Leitung zu betätigen, und sendest dann einen Puls auf der E-Leitung, womit das Display das Datenwort im Schieberegister und das RS-Bit auf der Datenleitung übernimmt. Du kannst so nur schreiben und nicht lesen, aber das brauchst Du normal auch nicht. So kommst Du insgesamt nur mit drei Adernpaaren aus - plus Masse, die brauchst Du immer. Da Du vermutlich noch Adern frei hast, ist es nicht verkehrt, mehrere Adern als Ground zu verwenden. Normalerweise sollten die Adernpaare verdrillt sein, aber das Kabel wirst Du jetzt wohl nicht mehr wechseln können. fchk
Bitte melde dich an um einen Beitrag zu schreiben. Anmeldung ist kostenlos und dauert nur eine Minute.
Bestehender Account
Schon ein Account bei Google/GoogleMail? Keine Anmeldung erforderlich!
Mit Google-Account einloggen
Mit Google-Account einloggen
Noch kein Account? Hier anmelden.

