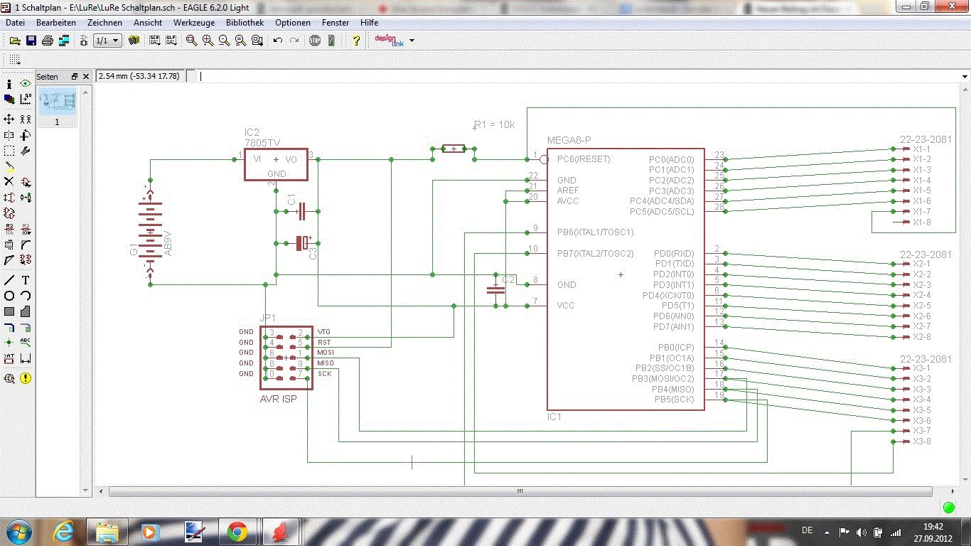
Den Schaltplan kann ich so verwenden oder? Meine eigentliche Frage ist aber wieso Widerstand R1 nicht mit auf die Platine übernommen wird. Woran kann das liegen?
Nein. Mit dem Button "weitere Datei anhängen"
Der Resetanschluss muss schon mal auf die andere Seite vom Widerstand. Im aktuellen Zustand gibts beim Programmieren magischen Rauch...
Was sollen denn die vielen Junctions, die du im Schaltplan so inflationär verteilt hast?
Mein Lehrer hat gesagt ich soll die Junctions machen, bin mir darüber bewusst das die nicht nötig sind :D
Vlt nen Dummy Widerstand benutzt ohne Package?
Lukas S. schrieb: > geht das nicht auch so? Meinst du mich und den Resetanschluss? Nein das geht so nicht. Reset wird beim Programmieren auf Masse gezogen und aktuell hängt da direkt der Ausgang vom Spannungsregler dran. Gar nicht gut.
Er meinte wohl die Beurteilung ohne das Hochladen der eagle files. ;) Lukas S. (lukas74) schrieb: > Mein Lehrer hat gesagt ich soll die Junctions machen, bin mir darüber > bewusst das die nicht nötig sind :D Schaut schaurig aus. Würde ich schleunigst ändern. ;)
ne ich hab über die angehängte datei geredet. Ja das mit dem Reset ist einleuchtend, danke:) ja kann sehr gut sein das ich einen dummy widerstand habe, und wie finde ich den richtigen?
Lukas S. schrieb: > ja kann sehr gut sein das ich einen dummy widerstand habe, und wie finde > ich den richtigen? Schau in der RCL Bibliothek nach. Dort sind eigtl alle Standardpackages vorhanden.
Bitte melde dich an um einen Beitrag zu schreiben. Anmeldung ist kostenlos und dauert nur eine Minute.
Bestehender Account
Schon ein Account bei Google/GoogleMail? Keine Anmeldung erforderlich!
Mit Google-Account einloggen
Mit Google-Account einloggen
Noch kein Account? Hier anmelden.
