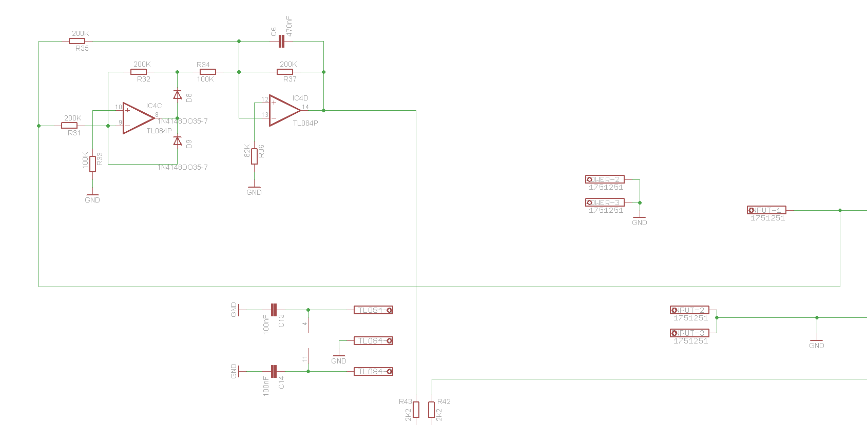
Bei meinem Sinusgleichrichter, die beigefügte Schaltung, liefert am Pin14 vom TL je nach Amplitude eine negative Spannung -0.5 V bis -5V Wie könnte am geschicktesten invertieren ?
Thomas der Bastler schrieb: > Wie könnte am geschicktesten invertieren ? Ohne Hmm den Spaß jetzt verderben zu wollen - Dioden andersrum einbauen?
Thomas schrob:
>Meinst D8 und D9 ?
Nein, D21 und 22 auf der anderen Platine!
HEIMATLAND!
mfG Paul
Thomas der Bastler schrieb: > Welche anderen `? Paul Baumann schrieb: > D21 und 22 auf der anderen Platine! Steht doch da... Paul Baumann schrieb: > HEIMATLAND!
> Und die Piesa-Studie hat DOCH Recht
Stimmt.
a) sind die Leute sogar zu doof P.I.S.A zu schreiben.
b) reicht es natürlich nicht, nur die Dioden umzupolen.
Die OpAmp Eingänge muss man auch vertauschen.
Spannend fand ich, daß man über diese Schaltung lange diskutiert hat und niemand hats bemerkt.
MaWin schrieb: > b) reicht es natürlich nicht, nur die Dioden umzupolen. > > Die OpAmp Eingänge muss man auch vertauschen. Thomas der Bastler schrieb: > Spannend fand ich, daß man über diese Schaltung lange diskutiert hat und > niemand hats bemerkt. http://www.elektronik-kompendium.de/public/schaerer/syncrec.htm Aha... Was für Eingänge soll man tauschen? Bitte einzeichnen. http://www.elektronik-kompendium.de/public/schaerer/bilder/syncrec1.gif
mhh schrieb: > Was für Eingänge soll man tauschen? Bitte einzeichnen. Keine. Es reicht die beide Dioden umzudrehen.
Helmut Lenzen schrieb: > Keine. Es reicht die beide Dioden umzudrehen. Die Frage ging an zwei andere Leute. Und sie war nicht so ernst gestellt, wie Du sie beantwortet hast. :)
Der Talentlose hat das Problem schon gelöst. Ist mal wieder typisch hier..80% Schrott Antworten, Helmut gehört, ein Glück, zu den normalen Leuten, die auf wirklich Tipps geben, und auch Lösungen, die einen weiterhilft ! Danke Helmut, Bist echt in Ordnung !
Das ist mir bei einer Schaltung auch schon mal passiert. Da hat mein ADC auch nix gemessen bis ich gesehen hatte das ich die beiden Dioden verkehrt rum drin hatte.
Thomas der Bastler schrieb: > Ist mal wieder typisch hier..80% Schrott Antworten, Verkennst Du da nicht was? Ab der ersten Antwort gab es die Lösung präsentiert. Du hast das nicht erkannt und auch nicht über die Schaltung nachgedacht. Fragst noch mehrmals nach... Dann irrt sich mal einer bei seiner Antwort, und was machst Du? Beitrag "Re: Bitte um kurzen Tipp" Wieder ohne denken. Den nächsten mit der richtigen Lösung erklärst Du zum Helden des Tages und dann kommt das: Thomas der Bastler schrieb: > Der Talentlose hat das Problem schon gelöst. Sorry. Du hast es nur mit dem Lötkolben, aber nicht mit Geist gelöst.
> Keine. Es reicht die beide Dioden umzudrehen.
Hmm. Echt nicht ? Kommt mir merkwürdig vor. Die Dioden leiten doch
nicht, wenn der OpAmp in die andere Richtung ausschlägt.
Aber stimmt, es sind 2 Dioden, ein leitet immer. Und stimmt, in der
Simulation funktioniert der Gleichrichter wenn man nur die Dioden
verpolt. Das ist ja interessant. Das hat jetzt mindestens eine halbe
Stunde gebraucht, bis ich mir klar gemacht habe, warum. Das
Gleichrichterprinzip mit der Addition ist ja schon interessant.
Sozusagen nichtintuitiv. Aber die Gewinnung des Signals ist noch
interessanter, zur Vermeidung der Sättigung der OpAmps. Wieder was
gelernt.
Thomas der Bastler schrieb: > Welche anderen `? Lol, Hmm hat Recht, du bist echt ein Knaller, aber ich find's lustig.
Frank N. Stein schrieb: > Piesa ROTFL ... Bastel Django-Thomas ist wirklich nicht der einzige Knaller .... Wer im Glashaus sitzt, sollte nicht mit Steinen werfen. Wie wäre es einmal mit PISSA? (Italienisch für Urinierender)
Es wäre nett gegenüber dem Forum, wenn du dir auch nur einen Gedanken über eine sinnvolle Überschrift gemacht hättest, z.B.: "Brauche Tipp für Gleichrichterschaltung".
Was mir immer noch schleierhaft ist, warum im Schaltplan der Signalverarbeitungsweg in der OP-Schaltung von links nach rechts verläuft, der Input ganz recht liegt und der Output unten. Kein Wunder, dass man da ins Grübeln kommt ...
Werner schrieb: > Kein Wunder, > dass man da ins Grübeln kommt ... Dann bist du nicht flexibel genug. Man must das auch von rechts nach links verstehen und von oben nach unten. Das Schema von links nach rechts wird auch nicht in allen Industrieplaenen eingehalten.
Stimmt, wir mussten in der Schule auch immer Pläne verwenden, die nicht besonders standardisiert waren in der Darstellung, die mussten wir auch lesen.
So, was habe ich in meinem Urlaub alles verpasst!? :-) MaWin schrieb: > b) reicht es natürlich nicht, nur die Dioden umzupolen. > > Die OpAmp Eingänge muss man auch vertauschen. Um aus einer Gegenkopplung eine Mittkopplung zu machen? Was ist eigentlich mit MaWin passiert? Früher wäre ihm das nicht passiert. Hat da wer den Namen gekapert? ;-) Thomas der Bastler schrieb: > Der Talentlose hat das Problem schon gelöst. Naja, Du hast die Schaltung zum funktionieren gebracht - aber hast Du sie auch verstanden? Es sagt ja keiner, daß Du kein Talent hast. Du schaffst es regelmässig, die Gemüter zum kochen zu bringen! ;-) Warum weigerst Du Dich so sehr zu Lernen? Du hast hier eine Schaltung, in der es nicht viele Bauteile gibt, die eine Gleichrichtung vornehmen könnten. Trotzdem fragst Du hier ...!? Ich hatte eigentlich die Hoffnung, daß Dir die Funktion einer Diode bekannt wäre. Gruß Jobst
Bitte melde dich an um einen Beitrag zu schreiben. Anmeldung ist kostenlos und dauert nur eine Minute.
Bestehender Account
Schon ein Account bei Google/GoogleMail? Keine Anmeldung erforderlich!
Mit Google-Account einloggen
Mit Google-Account einloggen
Noch kein Account? Hier anmelden.
