Ich habe eine Realtek Onboard Soundkarte. Diese will ich mit meinem Telefon verbinden(Kopfhörerausgang PC -> Mikroeingang Telefon und Hörerausgang Telefon -> Mikroeingang PC). Damit es klar ist: Nicht die Verbindung Dose -> Telefon sondern Telefon -> Telefonhörer. Jetzt liegen kaum zu messende mV-Beträge bei dem Kopfhörerausgang des Telefons an, ich habe mein Headset(kabelgebunden) angeschlossen, das ist soweit in Ordnung. Doch messe ich am Mikroeingang des Telefons ca. 5V. Wenn ich dies an den Kopfhörerausgang des PCs anschließe, zerstöre ich da eines von beiden Geräten? Wenn ja, wie kann ich beide verbinden ohne eines davon zu zerstören? Chip ist ALC892.
a) Was für ein Telefon hast Du? b) Willst Du die Elektronik im Telefon lassen? c) Musst Du unbedingt die Soundkarte verwenden? Was es fertig gibt sind ISDN-Karten die auch einen Bus anfangen können. Sprich damit kannst Du einfach einen internen S0 aufbauen. Die kosten meines Wissens nach <10 Euro, und Du brauchst noch einen alten NTBA als Netzteil für den Bus. Falls Du noch Wählscheibentelefone hast, gibts spezielle Linecards. Die sind aber, da es auf dem Bus rauher zugeht, und Du für die Klingel hohe Spannungen brauchst, relativ teuer. Alternativ kannst du auch einfach das Mikrophon durch ein Elektret-Mikrofon ersetzen, dann kannst Du die direkt anschließen.
Christian Berger schrieb: > a) Was für ein Telefon hast Du? http://www.telefone.de/images/big/siemens_euroset_2020_mblau.jpg > b) Willst Du die Elektronik im Telefon lassen? Damit es klar ist: Nicht die Verbindung Dose -> Telefon sondern Telefon -> Telefonhörer. Ich habe mir einen 4p4c Modularstecker gekauft(Hörer-Spiralkabel), welches ich in das Telefon stecke. Das andere Ende, die vier Kontakte will ich über geeignete Elektronik mit der Soundkarte verbinden. Welche Elektronik ist genau dafür nötig. > c) Musst Du unbedingt die Soundkarte verwenden? Ja.
Du möchtest also nur den Hörer an Deine Soundkarte anschließen? Ähm ja, verbinden, wenn das Mikrofon nicht geht, das Mikrofon durch ein Elektretmikrofon ersetzen. Den Rest des Telefones wirst Du, wie Du sicherlich schon bemerkt hast, sowieso nicht weiter nutzen können, da beispielsweise bei dem Modell die billigen Gummitasten bei den meisten Exemplaren schon hinüber sind. Es trägt ja auch das europäische Warnzeichen für Fehlkonstruktionen. ;)
Dein Problem ist am leichtesten mit 2 NF-Übertragern der kleinen Sorte zu lösen. (Im Prinnzip sind das ganz normale Trafos). Um den Mikroeingang des Telefons nicht zu übersteuern, sollte zumindest ein Übertrager heruntertransformieren. Auf der PC-Eingangsseite sollten die Optionen mit Mikro/Linepegel ausreichen. Suche bei z.B. Reichelt nach dem Stichwort 'NF-Übertrager', da kommen einige brauchbare Ergebnisse. Ein Übertragerverhältnis von 1:6 oder so sollte brauchbar sein.
Matthias Sch. schrieb: > Dein Problem ist am leichtesten mit 2 NF-Übertragern der kleinen Sorte > zu lösen. (Im Prinnzip sind das ganz normale Trafos). Um den > Mikroeingang des Telefons nicht zu übersteuern, sollte zumindest ein > Übertrager heruntertransformieren. Auf der PC-Eingangsseite sollten die > Optionen mit Mikro/Linepegel ausreichen. > Suche bei z.B. Reichelt nach dem Stichwort 'NF-Übertrager', da kommen > einige brauchbare Ergebnisse. Ein Übertragerverhältnis von 1:6 oder so > sollte brauchbar sein. Schaltungen bitte, Schaltungen.
Kann ich den NF-Übertrager auch mit Operationsverstärkern und Widerständen ersetzen? Wenn ja, wie?
Name schrieb: > Kann ich den NF-Übertrager auch mit Operationsverstärkern und > Widerständen ersetzen? Wenn ja, wie? Du hast doch gar keine Pegelprobleme, sondern nur das Problem der galvanischen Trennung. Das kann niemand so gut wie diese kleinen Trafos. Schaltung? Du machst nur Spass, oder? Simpler gehts nicht - sieht so aus: 2 mal 0,47 uF o----||---- | -----||----o PC C X | X C Telefon X | X X | X X | X o---------- | -----------o Die ganze 'Schaltung' brauchst du 2 mal. Einmal für den PC-Speaker aufs Telefonmikro und einmal Vom Telefonspeaker aufs PC-Mikro. Die Elektretspeisespannung, die der PC und das Telefon liefern kannst du mit einem C trennen, ist aber normalerweise nicht nötig. Deine Schaltung kann nicht laufen, Statt der Dioden ein paar Mischwiderstände (22-100R), dann kanns klappen. Wenn dir das aber alles zu viel ist, es gibt auch Modems, die direkt Audioanschlüsse hane. Hab hier ein altes Motorola, das direkt Klinkenbuchsen hat. Sollte für unter 5 Mäusen bei ibäh zu finden sein.
Widerstände sehen Dioden verblüffend ähnlich, sind aber ungepolt und haben lustige kleine Farbringe, die den Wert des Widerstands kodieren. Mischwiderstände heissen sie dann, wenn sie zwei Spannungen zusammenmixen, und ist keine besondere Bauform von Widerständen. Du könntest allerdings statt der zwei Dioden in deiner Schaltung auch ein Potentiometer nehmen, dann kannst du sogar noch ein bischen den Pegel einstellen. Potentiometer haben allerdings 3 Anschlüsse. An den beiden äusseren schliesst du deine Tonquellen an, am mittleren (Schleifer) kommt dann das Mischergebnis raus.
Matthias Sch. schrieb: > Vom Telefonspeaker aufs PC-Mikro Das geht vom Telefonspeaker auf den Kopfhörer des Headsets, nicht in das PC-Mikro.
Matthias Sch. schrieb: > Widerstände sehen Dioden verblüffend ähnlich, sind aber ungepolt und > haben lustige kleine Farbringe, die den Wert des Widerstands kodieren. > Mischwiderstände heissen sie dann, wenn sie zwei Spannungen > zusammenmixen, und ist keine besondere Bauform von Widerständen. Du > könntest allerdings statt der zwei Dioden in deiner Schaltung auch ein > Potentiometer nehmen, dann kannst du sogar noch ein bischen den Pegel > einstellen. Potentiometer haben allerdings 3 Anschlüsse. An den beiden > äusseren schliesst du deine Tonquellen an, am mittleren (Schleifer) > kommt dann das Mischergebnis raus. Also Mischwiderstand = Widerstand.
Name schrieb: > Ich habe eine Realtek Onboard Soundkarte. Diese will ich mit meinem > Telefon verbinden(Kopfhörerausgang PC -> Mikroeingang Telefon und > Hörerausgang Telefon -> Mikroeingang PC). Damit es klar ist: Nicht die > Verbindung Dose -> Telefon sondern Telefon -> Telefonhörer. Wenn Du nur den Telefonhörer mit Deinem PC verbinden willst, ist es das beste, Du baust die Elektronik (Mikro+Hörer) eines Headsets mechanisch in Deinen Telefonhörer ein. Die Lösung funktioniert dann auf jeden Fall. Alle anderen Lösungen bringen endlose Bastelei zu der auch Deine eher geringen Elektronikkenntnisse nicht reichen. Telefonhörer und Headset an einen Anschluss klappt auch nicht so ohne weiteres. Da nimmt man am besten eine zweite Soundkarte, z.B. ein Modell, das man am USB-Anschluss einsteckt. Gruss Harald
Harald Wilhelms schrieb: > Wenn Du nur den Telefonhörer mit Deinem PC verbinden willst, ist > es das beste, Du baust die Elektronik (Mikro+Hörer) eines Headsets Was spricht gegen meine Korrektur-2 Schaltung?
Name schrieb: > Da nichts dagegen spricht werde ich jetzt bestellen. Na, da bin ich jetzt aber neugierig. Berichte mal über Deine Erfahrungen, wenn die Schaltung fertig ist. Gruss Harald
Es geht wie es sollte. Der Pegel am Telefonmikro ist in Ordnung. Allerdings ist der Hörer sehr leise. Was könnte man ändern - am Telefonhörer ist der Ton laut genug. PS: Ich weise Nichtwissen über Elektronik scharf zurück. Ich kenne mich nur im Bereich Audio nicht gut aus.
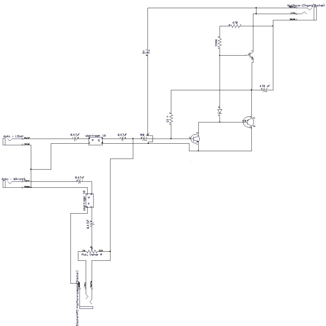
Anbei die aktuelle Schaltung, ein Klasse AB - Verstärker dahintergeschaltet. Funktioniert diese Schaltung so?
Welche Spannung sollte denn am Mikrofoneingang nicht übertreten werden?
Bitte melde dich an um einen Beitrag zu schreiben. Anmeldung ist kostenlos und dauert nur eine Minute.
Bestehender Account
Schon ein Account bei Google/GoogleMail? Keine Anmeldung erforderlich!
Mit Google-Account einloggen
Mit Google-Account einloggen
Noch kein Account? Hier anmelden.





