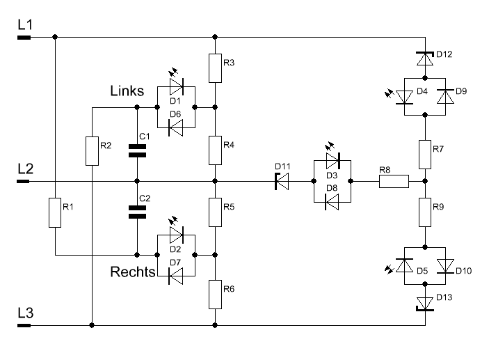
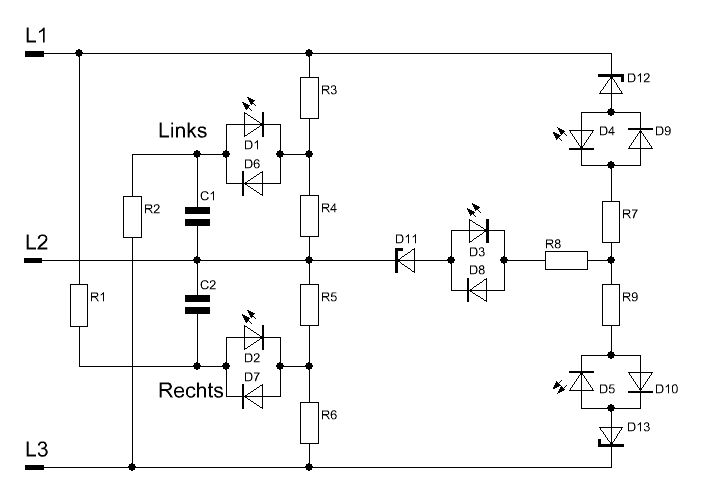
Hallo, ich wurde gerne folgende Schaltung http://blackstrom.derschwarz.de/schaltungen/dreh_2/index.shtml nachbauen. Nachbauen ist ja kein Problem verstehen wie es funktioniert schon. Wie funktioniert in dieser Schaltung die Sachem mit den LEDs "Rechts" bzw. "Links. Die drei anderen LEDs sind kein Problem. Nur "Rechts" bzw."Links". Wie gehe ich bei der Analyse vor.
Du solltest auf der Seite lesen wo du das hergenommen hast, in der 1. Version dort steht doch alles.
Danke, ich habe es selber analysieren können. Mit Millimeterpapier und Bleistift. Wenn ich richtig simuliert habe sind R1 und R2 nutzlose. Spannungen L1 + L2 = L3 (gleiche Phasenlage) Spannung L3 + L2 = L1 Dann kann man es lösen
Bitte melde dich an um einen Beitrag zu schreiben. Anmeldung ist kostenlos und dauert nur eine Minute.
Bestehender Account
Schon ein Account bei Google/GoogleMail? Keine Anmeldung erforderlich!
Mit Google-Account einloggen
Mit Google-Account einloggen
Noch kein Account? Hier anmelden.
