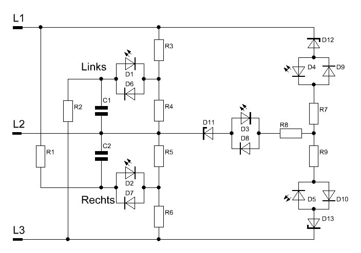
Hallo allwissendes Forum, ich habe hier eine Schaltungg zur Drehfelderkennung. Ebenfalls ist noch eine Anzeige der einzelnen Phasen dabei. Das mit der Phasenanzeige verstehe ich, jedoch die Drehfelderkennung nicht! Ich hab auch schon ein paar Bücher und das Internet dazu befragt, jedoch keine richtige Auskunft erhalten. Kann mir jemand einen Tip geben, wie die Richtung erkannt wird? Danke an alle! P.S. Bild im Anhang
R2 und C1 bilden einen Tiefpass, der gleichzeitig die Phasenlage der Kondensatorspannung verschiebt. Der Tiefpass wird so eingestellt sein, dass bei einem Rechtsdrehfeld die Spannungsdifferenz über der LED "Links" nahezu null ist. Damit ist die aus. Die Led "Rechts" wird aber eine Spannung sehen, da hier zwar eine Phasendifferenz über seinem eigenen Tiefpass liegt, diese aber nicht zum Rechtsdrehfeld passt. Mal dir doch mal die Phasenvektoren des Drehfeldes auf und der Differenzspannungen. (Siehe Aronschaltung: http://de.wikipedia.org/wiki/Aronschaltung)
Danke erst mal für die Antwort. So etwas habe ich mir schon gedacht, jedoch bin ich von einer Phasenverschiebung durch den Tiefpass von 90° ausgegangen. Oder ist das falsch? Dann gibt es trotzdem noch eine Spannungsdifferenz, da ja die 3 Phasen 120° verschoben sind. Oder bin ich falsch unterwegs?
Du mußt in deine Phasen-, Strom- und Spannungsbetrachtungen einbeziehen, dass die Leuchtdiode z.B. erst bei 2V zu leuchten beginnt. EDIT: R3 = ? R4 = ?
Lothar schrieb: >Du mußt in deine Phasen-, Strom- und Spannungsbetrachtungen >einbeziehen, dass die Leuchtdiode z.B. erst bei >2V zu leuchten beginnt. Wohl kaum. Bei den hohen Spannungen an den Widerständen machen die Schwell- spannungen kaum etwas aus. Für die Berchnung der Schaltung würde ich die Antiparallelschaltung der Dioden als Drahtbrücke betrachten.
Ganymed schrieb: > Bei den hohen Spannungen an den Widerständen machen die Schwell- > spannungen kaum etwas aus. Richtig. Ich habe das jetzt mal simuliert, und tatsächlich: eigentlich leuchtet die LED sowohl bei der einen wie auch der anderen Drehrichtung. Das eine Mal allerdings ein wenig dunkler. Das deckt sich dann auch mit dem Foto der Schaltung: http://blackstrom.derschwarz.de/schaltungen/dreh_2/bild_2.jpg Obwohl die rechte LED hell leuchtet, glimmt die linke so still und heimlich vor sich hin. Einen deutlicheren Unterschied bringt wohl diese Schaltung: http://blackstrom.derschwarz.de/schaltungen/dreh_1/index.shtml
Danke, dass das mal jemand bestätigt, was ich mir schon gedacht habe. Ich glaub ich bau die Schaltung mal auf, dass wir es sicher wissen. Kann natürlich ein wenig dauern! Bis dann
> Ich glaub ich bau die Schaltung mal auf, dass wir es sicher wissen.
Bin gespannt... ;-)
Was mir noch als Maßnahme einfallen würde, wär die Schwellenspannung der LED's etwas hoch zu setzen. Dass sie nicht so schnell anfangen zu glimmen. Dies könnte man durch Z-Dioden erreichen, die in Reihe zu den LED's sind. Was meint ihr?
> Dies könnte man durch Z-Dioden erreichen, die in Reihe zu den > LED's sind. So wurde das bei der Glimmlampenschaltung auch gemacht. Ausprobieren macht schlau ;-)
Hallo, im Anhang die Schaltung wie sie von der AEG gebaut wurde. Gruß debe
Hää schreibt >...wär die Schwellenspannung der >LED's etwas hoch zu setzen. Das würde ich nicht machen. Der Effekt der Schaltung geruht darauf, dass durch die Blindwiderstände eine Phasenverschiebung entsteht, die den Strom durch die LEDs erhöhen oder zu Null machen. Das Funktioniert aber nur gut, wenn lineare Bauteil im Spiel sind. Also mit andren Worten, ein schöner Sinus- strom fließt.
Ganymed schrieb: > Das würde ich nicht machen. Grau ist alle Theorie :-o Ich habe mich nicht halten können, und das Ding auf Lochraster zusammengestückelt. Im angehängten Foto sieht man, das die linke LED in der Originalbestückung leicht glimmt. Mit einer 68V Z-Diode (hatte grad nichts größeres zur Hand) ist sie aus.
@Ganymed: Aber Leds sind doch auch nix lineares !?! @Lothar Miller: Super, dass du es schon aufgebaut hast. Ich hatte noch keine Zeit. Du hast also noch die 68V Z-Diode in Reihe zu den LED's geschaltet, wie wir es besprochen haben. Also quasi nur die Schwellenspannung der LED's hoch gesetzt. Stimmt das ?
> So, ich hab jetzt mal die Schaltung überarbeitet! Die 68V sind aber keine Naturkonstante. Ich hatte gerade nur keine andere in Reichweite. Und schreib an die LED noch was in der Art "hi-eff" oder "low-current" ;-)
Ich weiß, dass die 68V nicht in Stein gemeiselt sind, aber wenns mit denen funktioniert. Es geht ja nur darum, die Schwellenspannung hochzusetzen! Der Rest geht ja.
Bitte melde dich an um einen Beitrag zu schreiben. Anmeldung ist kostenlos und dauert nur eine Minute.
Bestehender Account
Schon ein Account bei Google/GoogleMail? Keine Anmeldung erforderlich!
Mit Google-Account einloggen
Mit Google-Account einloggen
Noch kein Account? Hier anmelden.


