Hallo Leute, ich möchte gerne meinen Roboter mit einer Soundausgabe erweitern. Ich verwende einen STM32 der die Audiodaten per I2S an einen PCM1753 Audio DAC schickt. Der Lautsprecher ist PCB-mounted: leistung 0,3W (max 0,5W), Frequenzgang ca. 1,5kHz - 20kHz, Impedanz: 8Ohm Da ich noch nicht im Audiobereich tätig war, weiß ich nur das ich wahrscheinlich noch einen Versärker brauche (wenn auch nur einen kleinen). Aber was nehme ich da? Diskrete Transistorvariante, OpAmp? Brauche ich eine Vorverstärkung? Für schaltungsdienliche Hinweise wäre ich sehr dankbar :)
Andre R. schrieb: > Ich weiß nur das ich > wahrscheinlich noch einen Versärker brauche Typisch geeignet für diesen Zweck wäre ein LM386. Gruss Harald
Bitte auch an den Rekonstruktionsfilter denken, die Delta-Sigma haben teilweise üblen HF-Müll am Ausgang, der den nachfolgenden Verstärker ärgern kann.
So ich hab mal was aus den Typical Connections der Bauteile zusammengestellt. Denke mal das ist die Minimalbeschaltung. Ist das für die kleinen Lautsprecher ausreichend, oder habe ich noch etwas vergessen?
Ich würde dir von einem einstellbaren Tiefpassfilder abraten.
Okay, hab noch einen Tiefpass bei 20kHz eingefügt. Passt es so? edit: Ignoriert bitte das Audio2 Bild, hab in Audio3 nun noch Bias hinzugefügt.
Ne ganz andere Variante wäre es so zu machen wie ST auf dem STM32F4Discovery: ein CS43L22. Das ist ein DAC mit integriertem kleinen Verstärker, für so nen Minilautsprecher sollte der ausreichend sein.
Andre R. schrieb: > Okay, hab noch einen Tiefpass bei 20kHz eingefügt. Passt es so? Hallo, der Verstärker funktioniert so nicht! Du möchtest vermutlich einen nichtinvertierenden Verstärker nutzen, das im Schaltbild ist keiner! Zusätzlich hast Du durch die AC-Kopplung am Verstärkereingang nun auch negative Signalanteile. Im besten Fall funktioniert die Schaltung einfach nicht richtig und schneidet die negative Halbwelle ab, im schlimmsten Fall geht der LM386 kaputt, weil die Eingangsspannung jenseits der Betriebsspannungen ist. Deine negative Betriebsspannung am Verstärker ist wie gezeichnet Null. Grüße Christian
Christian schrieb: > der Verstärker funktioniert so nicht! Du möchtest vermutlich einen > nichtinvertierenden Verstärker nutzen, das im Schaltbild ist keiner! Das dürfte bei der Quäke herzlich egal sein. > Zusätzlich hast Du durch die AC-Kopplung am Verstärkereingang nun auch > negative Signalanteile. Das hat der LM386 so gerne. > Im besten Fall funktioniert die Schaltung > einfach nicht richtig Doch doch paßt schon. > und schneidet die negative Halbwelle ab, im > schlimmsten Fall geht der LM386 kaputt, Ogottogott, aber siehe oben. Ich würde eher anmerken, dass die Gesamtverstärkung (-20)der Anordnung zu hoch ist, aber da sind ja noch die Trimmer. Die Trimmer sind dann halt irgendwo am unteren Anschlag.
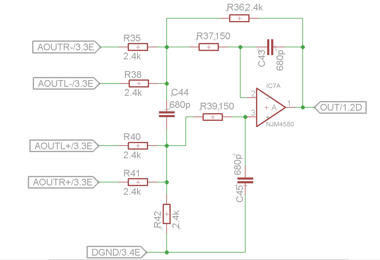
Hi, hatte das mal so gemacht aus irgendeiner App-Note. Die Eingänge an R38 und R40 weg denken, der OP ist irgendeiner. Musst Du dann doppelt aufbauen um Stereo zu haben und den Ausgang vom Op mit irgend einem Verstärker auf die gewünschte Leistung verstärken, Transistor, Mosfet, LM386 or what ever. Oder doch einen DA holen der schon eine Ausgangsstufe integriert hat, auch nicht schlecht. Viele Grüße
Also ich könnte den Filter noch durch eine Sallen Key Variante ersetzen, der ist dann ja nicht-invertierend. Dann brauch ich auch den bias nicht mehr oder? Was macht man denn generell wenn die Verstärkung zu groß ist? Da ist doch der Spannungsteiler völlig normal.
Ich denke nu hab ichs. Hab die Trimmer nun hinter den DAC gelegt, da der OPA2134 nicht weit genug zu den Rails schwingt am Ausgang. Die AC-Kopplung passt für den LM386, der biased intern und "mag das so". Durch den Sallen Key Tiefpass ist auch keine Signalinvertierung mehr vorhanden. Der CS43L22 ist zwar nett, aber einerseits QFN package und andererseits nicht mehr bei Farnell zu bekommen.
Andre R. schrieb: > ich möchte gerne meinen Roboter mit einer Soundausgabe erweitern. Möchtest du deine ganze Nachbarschaft beschallen? Für einen Signalton hätte der Lautsprecher vielleicht mit einem Widerstand direkt am Ausgang gereicht. Lautstärkeunterschiede verhalten sich wie der log(x). Wobei x die Leistung ist.
Wilhelm Ferkes schrieb: > Für einen Signalton hätte der Lautsprecher vielleicht mit einem > Widerstand direkt am Ausgang gereicht. Mensch Ferkes! RTFM! Wilhelm Ferkes schrieb: > Lautstärkeunterschiede verhalten sich wie der log(x). Wobei x die > Leistung ist. Wenn du die Schallintensität meinst: 10 * log(x) Und jetzt rechne mal!
Bitte melde dich an um einen Beitrag zu schreiben. Anmeldung ist kostenlos und dauert nur eine Minute.
Bestehender Account
Schon ein Account bei Google/GoogleMail? Keine Anmeldung erforderlich!
Mit Google-Account einloggen
Mit Google-Account einloggen
Noch kein Account? Hier anmelden.




