Hallo, ich möchte ein 1.2MHz Rechtecksignal mit einem MOSFET ein- und ausschalten, also gaten. Es gehört zu einer Ladungspumpe, die mir aus den 12V 48V generiert. Der Maximalstrom liegt bei 300mA. Ich habe es mir der Schaltung links im Bild versucht. Die Schaltung funktioniert auf der Versorgungsleitung, auf der permanent 12V anliegen. Bei der geschalteten Seite versagt sie, wie das Oszilloskop zeigt: - LOW-Phase: Wenn an Source und Gate 0V anliegen, warum liegen am Drain dann ca. -5,V an? Die tatsächliche Ladungspumpe hinter dem FET war zu diesem Punkt abgetrennt, eine Rückwirkung schließe ich aus. - HIGH-Phase: Warum liefert der FET am Ausgang 7,9V wenn am Source 15,08V und am Gate 14,7V anliegen? Der Vgs(th) des FET beträgt -2,5V maximal, bei -0,8V geht es los. Danke für Tipps, Christian
@ Christian (Gast) >ich möchte ein 1.2MHz Rechtecksignal mit einem MOSFET ein- und >ausschalten, also gaten. Es gehört zu einer Ladungspumpe, die mir aus >den 12V 48V generiert. Der Maximalstrom liegt bei 300mA. Dann schaltet man sinnvollerweise die Ansteuerung der Ladungspumpe und nicht den Ausgang. Wenn du dennoch den Ausgang schalten willst, das aber nicht allzu schnell, könnte man PhotoMOS Relais von Panasonic empfehlen. Das sollte leicht funktionieren.
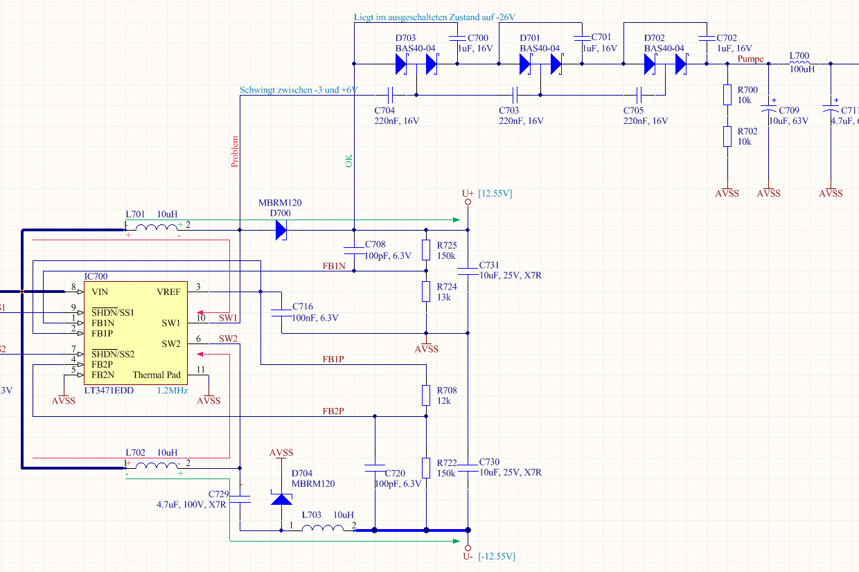
@Falk > Dann schaltet man sinnvollerweise die Ansteuerung der Ladungspumpe und > nicht den Ausgang. Einen eigenen Pin zum An- und Abschalten der Pumpe habe ich nicht. Das Ganze funktioniert zusammen mit einem bestehenden DC/DC-Konverter, siehe Anhang. Die 12,55V müssen weiter laufen, die Ladungspumpe soll aber abgeschaltet werden. Der "OK"-Zweig funktioniert, der "Problem"-Zweig nicht. > Wenn du dennoch den Ausgang schalten willst, das aber nicht allzu > schnell, könnte man PhotoMOS Relais von Panasonic empfehlen. Das sollte > leicht funktionieren. Das habe ich bereits gelesen, dass man sowas nehmen könnte. Ich möchte aber wissen, warum meine Schaltung nicht funktioniert. Schönen Gruß, Christian
Christian schrieb: > Einen eigenen Pin zum An- und Abschalten der Pumpe habe ich nicht. Doch. Pin 7 und 9.
Er hat schon recht, es gibt keinen separaten Shutdown-Pin für seine 48VDC, würde er Pin 9 (!SHDN/SS1) benutzen, würde er sich auch seine +12.55VDC deaktivieren. Da Du ja nun schonmal die Schaltung gepostet hast: Wo genau willst Du denn den Schalter/FET einbauen? Vor der Kaskade - also direkt das Signal an Pin 10 (SW1)? Weshalb schaltest Du nicht die Ausgangsspannung der Kaskade - hinter deinem Filter (L700, C711).
Sascha W. schrieb: > Da Du ja nun schonmal die Schaltung gepostet hast: Wo genau willst Du > denn den Schalter/FET einbauen? Vor der Kaskade - also direkt das Signal > an Pin 10 (SW1)? Genau, er ist mit "Problem" bezeichnet. In "OK" habe ich auch schon einen Schalter drin, welcher funktioniert. > Weshalb schaltest Du nicht die Ausgangsspannung der Kaskade - hinter > deinem Filter (L700, C711). - Aus Stromspargründen. Wenn die Pumpe nicht benutzt wird zieht sie keine Energie. - Hinter der Pumpe muss ich alle Bauteile auf min. 48V dimensionieren, vor der Pumpe nur auf 12V - Wenn ich die Pumpe über einen FET und ein RC-Glied einschalte habe ich in einem gewissen Rahmen die Möglichkeit, die 48V langsam hochzurampen. - Wenn ich +12V und die 48V gleichzeitig einschalte wird der Einschaltstrom aus der 5V-Leitung, die IC700 versorgt, entsrepchend hoch. Und das möchte ich vermeiden. Christian
Bitte melde dich an um einen Beitrag zu schreiben. Anmeldung ist kostenlos und dauert nur eine Minute.
Bestehender Account
Schon ein Account bei Google/GoogleMail? Keine Anmeldung erforderlich!
Mit Google-Account einloggen
Mit Google-Account einloggen
Noch kein Account? Hier anmelden.

