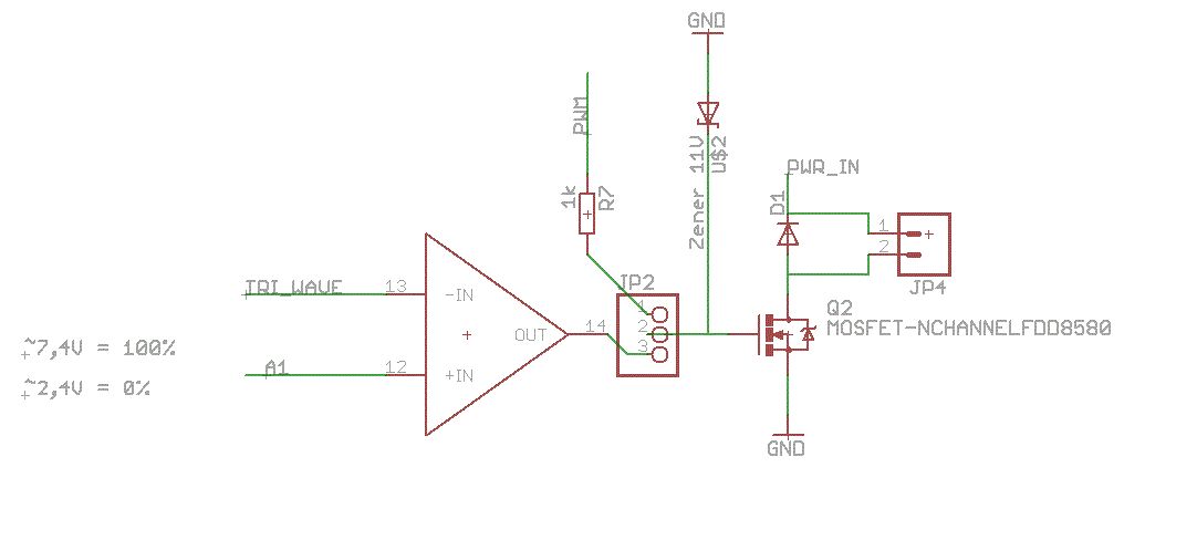
Hallo, ich möchte gerne sicher gehen das nichts kaputt geht, daher die folgende Frage: Ich muss einen N-Mosfet mit 10V oder 24V ansteuern. Im Bild ist zu sehen wie ich es mir vorgestellt habe. Ich kann mit einem Jumper zwischen einem 10V Opamp-PWM und einem 24V SPS-PWM wechseln. Das 10V Signal geht direkt an das Gate. Das 24V Signal geht über eine 10V-14V Zener-Diode und es bleiben 10V-14V am Gate übrig(Mosfet Gate-Source max +-20V). Die PWM Frequenz wird nicht über 5Khz gehen, falls das relevant ist. Funktioniert das so gut? Vielen Dank! Florian
Oder einen MOSFET Treiber, z.b. MCP 14E10 MCP 14E7. Und die 24V machst du vor dem Treiber kleiner.
Muss der Treiber sein? Es geht hier nur um 500mA-1A und 24V durch Drain-Source. Ich möchte vor allem wissen ob das mit der Zener-Diode klappt und ob es zum ansteuern reicht. Diode: http://www.diodes.com/datasheets/ds31987.pdf Mosfet: http://www.onsemi.com/pub_link/Collateral/NTMFS4943N-D.PDF
@ Florian Roesner (rager) >Muss der Treiber sein? Wie schnell willst du schalten. Ein paar hundert Hz oder PWM mit mehreren kHz? Für ersteres braucht man keinen Treiber, für letzteres schon. >Ich möchte vor allem wissen ob das mit der Zener-Diode klappt und ob es >zum ansteuern reicht. Pack die Z-Diode direkt ans Gate und nimm die 10K als Vorwiderstand für den SPS-Eingang. So wird ein Schuh draus.
Spielt die Belastung der Drain-Source Strecke eine Rolle bei der Ansteuerung des MOSFETs ?
Nein, es geht um die kapazitive Last des Gates. Man benötigt für das Ein-/Ausschalten viel Strom um die Elektronen aus dem Kondensator "Gate" möglichst schnell heraus/hinein zu bekommen. Bei kleinen Schaltfrequenzen merkt man das nicht, bei großen schon. Denn dann wird der Mosfet nicht vollständig ein/aus schalten. (Funktion wie RC-Glied)
Florian Roesner schrieb: > Im Bild ist zu sehen wie ich es mir vorgestellt habe. Da fehlen sämtliche Junctions... Falk Brunner schrieb: > Wie schnell willst du schalten. Florian Roesner schrieb: > Die PWM Frequenz wird nicht über 5Khz gehen, falls das relevant ist. > Pack die Z-Diode direkt ans Gate Und zwar zwischen Gate und GND. > und nimm die 10K als Vorwiderstand für den SPS-Eingang. Angesichts der Frequenz würde ich hier was im 1k Bereich vorschlagen...
@ Lothar Miller (lkmiller) (Moderator) Benutzerseite >Florian Roesner schrieb: >> Die PWM Frequenz wird nicht über 5Khz gehen, falls das relevant ist. Hmm, ist wohl heute noch zu früh . . . 8-0
Die Junctions werden bei Eagle automatisch gesetzt.(was hier nicht relevant ist..) Hab das nochmal umgebaut. Wobei der 1K natürlich den Strom sehr stark begrenzt... daher hatte ich das anders aufgebaut. Was spricht den konkret gegen meine erste Idee? LG, Florian
Lothar Miller schrieb: >> Pack die Z-Diode direkt ans Gate > Und zwar zwischen Gate und GND. Nein, die ist so schon korrekt angebracht, damit die Schaltschwelle höher liegt. Ansonsten besteht die Gefahr, dass der MOSFET schon bei Störspitzen leicht angesteuert wird. Ich habe in einigen Industriesteuerungen, bei denen eine Pegelwandlung von 24V SPS auf 5V erforderlich ist, mit einer ähnlichen Schaltung, d.h. mit Bipolartransistoren statt MOSFETs, realisiert und es gab noch nie Probleme. Die dazwischen befindlichen Kabellängen betrugen aber auch nur ca. 10m.
@ Florian Roesner (rager) >Die Junctions werden bei Eagle automatisch gesetzt. Die werden dann aber auch dargestellt. Irgendwas machst du falsch. >(was hier nicht relevant ist..) Und ob! >Hab das nochmal umgebaut. Wobei der 1K natürlich den Strom sehr stark >begrenzt... Was glaubst du, wie stark deine 10K vorher den Strom beim entladen begrenzt hätten. > daher hatte ich das anders aufgebaut. Was spricht den > konkret gegen meine erste Idee? Dass dein Gate nicht gegen Überspannungspulse geschützt ist. Hmmm, die jetzige Schaltung ist aber auch suboptimal, den die SPS liefert ja meist nur Strom gegen +24V. Fehlt noch 1k parallel zur Z-Diode zum Entladen.
> Was glaubst du, wie stark deine 10K vorher den Strom beim entladen > begrenzt hätten. > Der Strom würde doch über die Diode zurück fließen wenn die SPS LOW Schaltet oder nicht?
@ Florian Roesner (rager) >Der Strom würde doch über die Diode zurück fließen wenn die SPS LOW >Schaltet oder nicht? Die meisten SPS haben keinen Push-Pull Ausgang sondern nur einen Open Drain, der gegen +24V schaltet. Nach unten zieht meist nur ein externer Lastwiderstand. Siehe Ausgangsstufen Logik-ICs.
Okay ich habe jetzt was neues gemacht. Danke wegen dem nicht vorhandenen Push-Pull, dass habe ich nicht gewusst(geprüft und bestätigt). Also Spannungsteiler an einen MCP1416. Ist das jetzt okay? Ist das übertrieben wenn ich die Schaltung auch für einen 24V/500mA Ventil benutze oder gibt es da eine bessere/günstigere Lösung? LG, Florian
Bitte melde dich an um einen Beitrag zu schreiben. Anmeldung ist kostenlos und dauert nur eine Minute.
Bestehender Account
Schon ein Account bei Google/GoogleMail? Keine Anmeldung erforderlich!
Mit Google-Account einloggen
Mit Google-Account einloggen
Noch kein Account? Hier anmelden.


