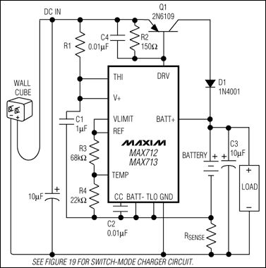
Hallo! Ich bin gerade dabei einen Laderegler für 2 NiMH Akkuzellen auf einer geäzten Platine zu realisieren. Die Schaltung scheint recht leicht verständlich, lediglich die 2 Elemente "Battery" und "Load" verwirren mich. Die zu ladenden Akkuzellen sollte man doch eigendlich an LOAD anschließen oder? Falls ja: für was sind dann die Batterien eingezeichnet? Könnte mir das einer erklären? Vielen Dank. Gruß Max
Die LOAD ist dein angeschlossenes und normalweise von der Akkus versorgtes Gerät, das darf dran bleiben während des Ladens und bezieht dann seinen Strom aus dem Netzteil (welches genug Strom zum Laden UND Gerätebetrieb liefern können muß). Lädst du den Akku getrennt vom Gerät, fehlt LOAD einfach.
Max U. schrieb: > Könnte mir das einer erklären? Battery = Akkus Load = Last : gibts bei einem Stand-Alone-Ladegerät nicht! Das Datenblatt schreibt dazu:
1 | A linear-mode design uses the fewest components |
2 | and supplies a load while charging. |
Bitte melde dich an um einen Beitrag zu schreiben. Anmeldung ist kostenlos und dauert nur eine Minute.
Bestehender Account
Schon ein Account bei Google/GoogleMail? Keine Anmeldung erforderlich!
Mit Google-Account einloggen
Mit Google-Account einloggen
Noch kein Account? Hier anmelden.
