Forum: Mikrocontroller und Digitale Elektronik Regler für Bürstenmotor


von Steffen H. (stef_fen)


Lesenswert?

Hallo Zusammen,

ich möchte mir gerne einen Regler für einen Bürstenmotor bauen. Diesen 
soll man über eine Fernsteuerung steuern können. Der Microcontroller ist 
ein Atmega8, dieser steuert den Halbbrücken Mosfettreiber IR2184. Ein 
Testprogramm in dem ich den Motor einfach mal hochlaufen und dann wieder 
runterlaufen lasse habe ich schon. Nur wie kann ich jetzt die Signale 
der Fernsteuerung auswerten? Soweit ich weiss gibt sie ein PWM Signal 
mit 50Hz aus und einem Tastverhältnis von 0,5 bis 1,5ms aus.


Danke. Gruß Steffen

von micha (Gast)


Lesenswert?

Wenn es eine Wald-und-Wiesen Fernbedienung ist, such Dir einen der 1000 
Servo-Beispiele aus oder hier 
http://www.mikrocontroller.net/articles/AVR-Tutorial:_Servo oder schau 
Dir an, wie die Quadcopter-Leute das Signal lesen.

Im Prinzip musst Du also die Pulslänge messen (z.B. über 
capture-interrupt oder pollen)und entsprechend Deinen Vorstellung 
reagieren.

von Steffen H. (stef_fen)


Lesenswert?

Ich möchte ja kein Servo ansteuern. Das Problem ist ja, dass das Signal 
der Fernsteuerung zwar auch ein PWM Signal ist aber nur mit einer 
Frequenz von 50Hz und einem Tastverhältnis von 0,5 bis 1,5ms. Der 
Mosfettreiber wird aber mit einem PWM Signal von 8kHz angesteuert. Das 
Tastverhältnis geht über den ganzen bereich. Eher gesagt 8kHz geteilt 
durch 256. Ich weiss nur nicht wie ich das Signal einlesen soll.

Gruß Steffen

von Falk B. (falk)


Lesenswert?

@  Steffen Ha (stef_fen)

>Tastverhältnis geht über den ganzen bereich. Eher gesagt 8kHz geteilt
>durch 256. Ich weiss nur nicht wie ich das Signal einlesen soll.

Per ICP Funktiion kann man die Pulsbreite des Fernsteuersignals messen 
und daraus einen Steuerwert für den MOtor ableiten. Per Timer und OCR 
Funktion generiert man eine PWM mit 8kHz, deren PWM-Wert durch eben 
diesen Steuerwert gebildet wird. Fettig.

von Karl H. (kbuchegg)


Lesenswert?

Steffen Ha schrieb:
> Ich möchte ja kein Servo ansteuern.

Es hilft aber, wenn man weiss wie es aussieht.
ok. du hast das schon gewusst. Von daher war der Link nicht sehr 
zielführend.

> Das Problem ist ja, dass das Signal
> der Fernsteuerung zwar auch ein PWM Signal ist aber nur mit einer
> Frequenz von 50Hz und einem Tastverhältnis von 0,5 bis 1,5ms. Der
> Mosfettreiber wird aber mit einem PWM Signal von 8kHz angesteuert.

Ähm. Du sollst ja nicht das Servosignal direkt auf den MOSFET 
durchschalten.

Du misst mittels Capture INterrupt den Puls aus und aus der Pulslänge 
überlegst du dir eine Formel, wie du den MOSFET, repektive die PWM die 
den MOSFET ansteuert, ansteuerst.

> durch 256. Ich weiss nur nicht wie ich das Signal einlesen soll.

Input Capture Interrupt vom Timer 1.

Wobei: Da der µC sonst sowieso nichts zu tun hat und sowieso die meiste 
Zeit Däumchen dreht, kann man das Ausmessen zur Not auch der Einfachheit 
halber auch in der main-Loop machen.

von micha (Gast)


Lesenswert?

micha schrieb:
> Im Prinzip musst Du also die Pulslänge messen (z.B. über
> capture-interrupt oder pollen)und entsprechend Deinen Vorstellung
> reagieren.

:-)
Der Capture-Interupt macht das fast in Hardware, aber pollen würde in 
etwa so funktionieren:

main
  ...
  loop
    Teste_Pin_Fernsteuersignal
    if Flanken_wechsel_low->high
      starte_zähler
    if Flanken_wechsel_high_low
      stop_zähler
      setzte_motor_pmw (zähler_stand)
    if time_out
      reset_zähler
    else
      zähler++
    delay_x
   loop_ende

"zählerstand" hängt von der Dauer der Schleife ab, die wiederum von der 
Geschwindigkeit und delay_x. "setzte_motor_pwm" musst Du nach Deinen 
Vorstellungen programmieren (vorwärts, rückwärts, 0-100% was_auch_immer)

von Steffen H. (stef_fen)


Lesenswert?

Vielen Dank für eure Hilfe. Ich habe mir mal die Seite: 
http://www.mikrocontroller.net/articles/AVR-GCC-Tutorial/Die_Timer_und_Z%C3%A4hler_des_AVR 
angeschaut. Nur bin ich mir nicht sicher was ich noch alles brauche. Das 
Signal der Fernsteuerung geht jetzt beim Atmega8 an den Pin 14 PB0 
(ICP1). Das ganze Programm soll in C geschrieben werden.

1
//PWM Auswertung Fernsteuerung
2
DDRB &= ~(1 << PB0); //Fernsteuerung = Eingang
3
PORTB |= (1 << PB0); //Pullup aktiviert
4
TCCR1B |= (1 << ICES1); //steigende Flanke zur Auswertung des ICP
5
TCCR1B |= (1 << CS10); //Quelle fuer Timer/Counter = CPU-Takt

Benötige ich auch noch:
1
TIMSK |= (1 << TICIE1);
2
TIMSK |= (1 << TOIE1);

Was ist mit dem ICR1H/ICR1L?

Vielen Dank. Gruß Steffen

von Karl H. (kbuchegg)


Lesenswert?

Steffen Ha schrieb:

> angeschaut. Nur bin ich mir nicht sicher was ich noch alles brauche.

Input Capture Methode:

Du brauchst einen Zähler der vor sich hinzählt.
Und du brauchst einen Eingang (eben den Input Capture Eingang), der ein 
Ereignis auslösen kann. Dieses Ereignis macht nichts anderes als das es 
den momentanten Zählerstand in einem Register (den ICR1-Registern) 
zwischenspeichert. Und du brauchst die zum Input Capture gehörende 
Interrupt Routine.


Das Prinzip ist einfach.
Dein Kumpel zählt vor sich hin. Jede Sekunde zählt er 1 weiter.

   1, 2, 3, 4, 5, 6, 7

Du hingegen beobachtest das Badzimmer-Fenster vom Nachbar. Jedesmal wenn 
dort das Licht von 'dunkel auf hell' bzw 'hell auf dunkel' wechselt 
rufst du 'Jetzt'. Wann immer du jetzt rufst notiert sich deine Freundin 
die Zahl, die dein Kumpel zuletzt genannt hat

   1
   2
   3
        Jetzt                    Sabine schreibt auf 3
   4
   5
   6
   7
        Jetzt                    Sabine schreibt auf 7
   8
   9
....

wie lange hat also beim Nachbarn das Licht gebrannt?
Da das ausschalten bei 7 passiert ist und das Einschalten bei 3, hat 
daher das Licht 4 Sekunden gebrannt ( 7 - 3 )

Woher weiß Sabine, welches das Einschalten und welches das Ausschalten 
war? Na, da kann Sabine ganz einfach nachsehen. Wenn du 'jetzt' rufst, 
weil sich am Lichtzustand etwas geändert hat, dann schreibt Sabine nicht 
nur den Zählerstand auf, sondern schaut auch mal kurz rüber zum 
Badezimmerfenster. Wenn es erleuchtet ist, dann muss dein 'Jetzt' 
offenbar gekommen sein, weil das Licht eingeschaltet wurde. Wenn das 
Fenster dunkel ist, dann kennzeichnet das 'Jetzt' den Ausschaltvorgang. 
Und so kann Sabine deine 'Jetzt' eindeutig zuordnen und die Zeit der 
Hellphase von der Zeit der Dunkelphase unterscheiden.

Dein Kumpel ist der Timer
Du bist der Input Capture, der so eingestellt wurde, dass er bei jeder 
Änderung reagiert.
Und Sabine ist sowohl ICR1 Register als auch die zum Input Capture 
gehörende ISR (also die Interrupt Service Routine), die deine 'Jetzt' so 
auswertet, dass letztendlich nur die Zeit der Hellphase übrig bleibt. 
Wenn sie ein Einschalten registriert, dann merkt sie sich den letzten 
Zählerstand und wenn sie ein Ausschalten registriert, dann zieht sie vom 
aktuellen Zählerstand den gemerkten Wert ab. Die Differenz ist ein Mass 
für die Pulszeit. Und da du weißt, wie schnell der Timer zählt, kann man 
das auch in eine Zeit umrechnen, wenn man die Zeit direkt als Zahlenwert 
benötigt. (BRauchst du aber in deinem Fall nicht wirklich. Du brauchst 
nur eine Zahl, die proportional zur Pulsdauer ist.)

von Matthias S. (Firma: matzetronics) (mschoeldgen)


Lesenswert?

Hehehe, nett erklärt :-) Nur meine Sabine würde sich schön bedanken, 
wenn ich sie mit Zettel, Stift und Fernglas ans Fenster setze. Aber das 
Prinzip ist genau das.

von Karl H. (kbuchegg)


Lesenswert?

Matthias Sch. schrieb:
> Hehehe, nett erklärt :-) Nur meine Sabine würde sich schön bedanken,
> wenn ich sie mit Zettel, Stift und Fernglas ans Fenster setze. Aber das
> Prinzip ist genau das.


:-)
Der 'schwierige Teil' kommt jetzt allerdings noch.
Jetzt kommt dann nämlich auch noch Erwin ins Spiel, der sich die Sache 
ansehen muss und (in seinem Fall) regelmässig Entscheiden muss, ob da 
überhaupt ein Puls zu sehen war, sprich ob nicht zb der 
Fernsteuerungssender ausgeschaltet ist. Denn was er nicht haben will 
ist, dass sein Motor ohne eingeschalteten Sender losläuft.

Aber das ist wie bei der Dampfmaschin. Die hat 2 Löcher, in das eine 
geht der Dampf rein und das andere Loch, det kriegn wa späta.
http://www.youtube.com/watch?v=JKY-3qUioPc

von Steffen H. (stef_fen)


Lesenswert?

Danke für die super Erklärungen. Verstanden habe ich es. Aber welche 
Befehle brauche ich dann noch:

1
//PWM Auswertung Fernsteuerung
2
DDRB &= ~(1 << PB0); //Fernsteuerung = Eingang
3
PORTB |= (1 << PB0); //Pullup aktiviert
4
TCCR1B |= (1 << ICES1); //steigende Flanke zur Auswertung des ICP
5
TCCR1B |= (1 << CS10); //Quelle fuer Timer/Counter = CPU-Takt

Benötige ich auch noch:
1
TIMSK |= (1 << TICIE1);
2
TIMSK |= (1 << TOIE1);

Was ist mit dem ICR1H/ICR1L?

Gruß Steffen

von Karl H. (kbuchegg)


Lesenswert?

Steffen Ha schrieb:
> Danke für die super Erklärungen. Verstanden habe ich es. Aber welche
> Befehle brauche ich dann noch:

Dann hast du es nicht wirklich verstanden :-)

> //PWM Auswertung Fernsteuerung
> DDRB &= ~(1 << PB0); //Fernsteuerung = Eingang
> PORTB |= (1 << PB0); //Pullup aktiviert

OK. Ich hoffe mal das das auf deinem µC dir ICP Eingang ist

> TCCR1B |= (1 << ICES1); //steigende Flanke zur Auswertung des ICP

Nö. In der Geschichte rufst du sowohl beim Einschalten als auch beim 
Ausschalten 'Jetzt'.
Hier, laut Kommentar, nur beim Einschalten

> TCCR1B |= (1 << CS10); //Quelle fuer Timer/Counter = CPU-Takt[/c]

Darüber wird noch zu reden sein, da müssen wir dann noch ein bischen 
rechnen.

Mal sehen. Du hast jetzt
* deinen Kumpel der zählt
* den 'Jetzt'-Schreier

welche Teile aus der Geschichte fehlen noch?

> Benötige ich auch noch:
> TIMSK |= (1 << TICIE1);

Schon wärmer. Du must Sabine die Erlaubnis geben aufzuschreiben. Soweit 
ok. Du gibst die ISR-Bearbeitung für den Capture Interrupt frei

> TIMSK |= (1 << TOIE1);
Der Overflow Interrupt. Wo kam der in der Geschichte vor?
Richtig: nirgends
AN keiner Stelle wurde ein Wort darüber verloren, dass dein Kumpel 
wieder bei 0 zu zählen anfängt und das deshalb Erwin was machen muss.

> Was ist mit dem ICR1H/ICR1L?
Das ist Sabine, wie sie sich den jeweils letzten Zählerstand von deinem 
Kumpel holt. in ICR1 steht dieser letzte Zählerstand zum Zeitpunkt an 
dem das 'Jetzt' gerufen wurde.
PS: man kann das auch einfach als ICR1 schreiben. Dein C-Compiler weiss 
schon das das in Wirklichkeit ein ICR1H und ein ICR1L sind und das die 
beiden zusammen gehören.

Was jetzt noch fehlt ist die ISR. Oder um bei der Geschichte zu bleiben: 
der Teil in dem Sabine feststellt ob ein/aus und wenn 'aus', dann die 
Differenz ausrechnen.


Ich mach dirs nicht leicht. Aber du willst das ja lernen und nicht nur 
einfach von mir abschreiben.

Und nein: die nächste Frage 'welche Teile fehlen noch' beantworte ich 
nicht mehr. Ich hab mir die Geschichte nicht ausgedacht um eine 
Geschichte zu erzählen. Jeder Teil in der Geschichte findet sich im 
Programm wieder! Da gibt es eine mehr oder weniger 1:1 Entsprechnung. 
Wenn man so will: Die Geschichte ist eine Beschreibung des Kerns deines 
Programms. Nur mit anderen Worten und anderen handelnden Personen.

Und beim nächsten mal bitte dann schon ein etwas vollständiges Programm. 
Lass fürs erste deine PWM und deinen Motor links liegen. Das erste 
Teilziel ist es, dass eine LED sich ein/ausschaltet, je nachdem in 
welcher Position sich der Knüppel an der Fernsteuerung befindet.

von Steffen H. (stef_fen)


Lesenswert?

> TCCR1B |= (1 << ICES1); //steigende Flanke zur Auswertung des ICP

>Nö. In der Geschichte rufst du sowohl beim Einschalten als auch beim
>Ausschalten 'Jetzt'.
>Hier, laut Kommentar, nur beim Einschalten

Der 1 << ICES1 ist ja für die steigende Flanke. Also sozusagen wenn das 
Licht angemacht wird. 0 << ICES1 wäre dann wenn das Licht ausgemacht 
wird. Wenn man die beiden hätte und die voneinander abziehen würde hätte 
man genau die Impulslänge oder?

von Steffen H. (stef_fen)


Lesenswert?

Ich habe mir die Aufgaben nochmal zusammengefaßt:

Kumpel = Timer
Input Capture = Ich
ICR1 sowie ISR = Sabine

Also gibt es drei Teile aus denen das Programm bestehen muss + die 
Umrechnung.

von Karl H. (kbuchegg)


Lesenswert?

Steffen Ha schrieb:

> Der 1 << ICES1 ist ja für die steigende Flanke. Also sozusagen wenn das
> Licht angemacht wird. 0 << ICES1 wäre dann wenn das Licht ausgemacht
> wird. Wenn man die beiden hätte und die voneinander abziehen würde hätte
> man genau die Impulslänge oder?

Ach Mist.
Ich hätte schwören können, den kann man mit 2 Bits auf beides 
einstellen. OK. Dann muss man eben in der ISR die Richtung umstellen. 
Ist jetzt auch kein Beinbruch.

Also: mein Fehler.
Ist aber lösbar und kein Problem.

von Steffen H. (stef_fen)


Lesenswert?

Ich habe mir nochmal Gedanken zum ganzen gemacht. Heute hatte ich die 
Möglichkeit die Fernsteuerungsimpulse nochmal genau am Oszilloskop 
anzuschauen. Bei den alten Graupner 35MHz Empfängern liegt Uein bei 5V, 
Knüppelstellung unten 1,1ms und Knüppelstellung oben 1,9ms. Bei dem 
neuen Graupner Hott System liegt Uein bei 3V, die ms sind gleich. Macht 
der Spannungsunterschied was? Oder kann der Mikrocontroller nur mit den 
5V umgehen?

Mein Programm habe ich auch nochmal geändert. Aber irgendwo ist noch ein 
Denkfehler. Der Mikrocontroller ist auf 2MHz eingetellt d.h. das ein 
Timerzählen 0,5us dauert. Da der Servokanal bei der Mittelstellung einen 
Wert von 1,5ms hat müsste der Timer dann einen Wert von 3000 haben.
1
#include <avr/io.h>
2
#define F_CPU 2000000
3
#include <util/delay.h>
4
#include <stdlib.h>
5
6
int pwm;
7
int flanke;
8
9
int main (void)
10
{
11
  TCCR1B |=(1<<ICES1); // steigende Flanke zur Auswertung des ICP
12
  TCCR1B |= (1<<CS10); //Quelle für Timer/Counter = CPU-Takt
13
  TIMSK |= (1<<TICIE1); //Capture Interrupt Enable
14
  DDRD &= ~(1<<PB0); // Impuls von Fernsteuerung (Atmega8 ICP1)
15
  PORTD |= (1<<PB0); //Pullup aktiviert
16
  DDRD |= (1<<PD6); //LED = Ausgang
17
    
18
  while(1) 
19
  {
20
    if (pwm < 3000)
21
    {
22
      PORTD|=(1<<PD6); //wenn der Knüppel unterhalb der Mittelposition LED = ein
23
    }
24
    if (pwm > 3000)
25
    {
26
      PORTD&= ~(1<<PD6); //wenn der Knüppel oberhalb der Mittelposition LED = aus
27
    }
28
  }
29
}
30
31
ISR(TIMER1_CAPT_vect)
32
{
33
  if (flanke==0)
34
  {
35
    TCNT1H = 0; //Timer auf null
36
    TCNT1L = 0; //Timer auf null
37
    TCCR1B &= ~(1<<ICES1); // fallende Flanke zur Auswertung des ICP
38
    flanke=1;
39
  }
40
  else
41
  {
42
    flanke=0;
43
    TCCR1B|=(1<<ICES1); // steigende Flanke zur Auswertung des ICP
44
    pwm=ICR1L; // Zählerstand speichern
45
  }
46
}

von Steffen H. (stef_fen)


Lesenswert?

Hat keiner eine Idee?

Gruß Steffen

von Jonas B. (jibi)


Lesenswert?

> if (pwm < 3000)
>    {
>      PORTD|=(1<<PD6); //wenn der Knüppel unterhalb der Mittelposition LED = >ein
>    }
>    if (pwm > 3000)
>    {
>      PORTD&= ~(1<<PD6); //wenn der Knüppel oberhalb der Mittelposition LED >= 
aus
>    }

und wenn pwm nun genau 3000 ist, passiert was?

Gruß Jonas

von Karl H. (kbuchegg)


Lesenswert?

> Mein Programm habe ich auch nochmal geändert. Aber irgendwo ist
> noch ein Denkfehler.

Sei vorsichtig mit den exakten Zeiten.
Gerade bei älteren Fernsteuerungen war das alles nicht so genau. Deshalb 
hat man ja auch Trimmungen am Fernsteuersender, damit man da die 
Feineinstellung machen kann.

Gab man einen Sender zum Service, dann wurden all die Schwingkreise neu 
eingestellt und abgeglichen. Kam der Sender vom Service zurück, dann 
konnte es schon passieren, dass die vorherigen Trimmungseinstellungen 
nicht mehr genau stimmten und alle Servos ein wenig verstellt waren. Mit 
der Zeit hat sich dann alles wieder ein wenig verschoben.

D.h. wenn du es Praxistauglich machen willst, dann siehst du einen 
Mechanismus vor, mit der Benutzer sagen kann: Das hier sind meine 
Knüppelendpositionen, bitte merk dir das.

Mit den modernen Computersendern hat sich das geändert, die sind 
stabiler. Aber auch da ist es praktisch, wenn man einmal den Knüppel von 
einem Ende zum anderen durchfährt, der Elekronik sagt: ich binn jetzt am 
unteren Ende und der µC merkt sich ganz einfach den Zahlenwert und 
leitet alles andere davon ab. Letzten Endes interssiert ja die exakte 
Pulszeit keinen, sondern es interessiert die Wirkung an den Servos die 
man damit erreicht. D.h. der Zusammenhang ist nicht über die Pulszeit, 
sondern es interessiert der direkte Zusammenhang Knüppelstellung zu 
Servoposition. Egal wie lang dann der Puls ist, der aus der 
Knüppelstellung entsteht.

von Karl H. (kbuchegg)


Lesenswert?

> Der Mikrocontroller ist auf 2MHz eingetellt

Nominell.
In der Praxis hast du Abweichungen. Der interne RC-Oszillator ist nicht 
besonders genau und auch nicht besonders frequenzstabil.

Generell: wenn Timings wichtig sind, kommst du um einen Quarz nicht 
herum.

von Karl H. (kbuchegg)


Lesenswert?

Nachdem du die Flankenrichtung umgestellt hast, solltest du noch 
sicherheitshalber das Capture Interrupt Flag im TIFR Register löschen. 
Das Datenblatt sagt sogar, du musst es tun. Durch den Vorgang des 
Umstellens spricht nämllich die Auswerteelektronik an, die einen 
Flankenwechsel detektiert.
1
ISR(TIMER1_CAPT_vect)
2
{
3
  if (flanke==0)
4
  {
5
    TCNT1H = 0; //Timer auf null
6
    TCNT1L = 0; //Timer auf null
7
    TCCR1B &= ~(1<<ICES1); // fallende Flanke zur Auswertung des ICP
8
    flanke=1;
9
  }
10
  else
11
  {
12
    flanke=0;
13
    TCCR1B|=(1<<ICES1); // steigende Flanke zur Auswertung des ICP
14
    pwm=ICR1L; // Zählerstand speichern
15
  }
16
17
  TIFR = ( 1 << ICF1 );
18
}


(Die seltsame Form mit Zuweisung stimmt schon)


Edit: noch gesehen
1
   pwm=ICR1L; // Zählerstand speichern
und wie soll da ein Wert von 3000 raus kommen können? Ein einzelnes 
AVR-Register kann als 8 Bit Register logischweise nie größer als 255 
sein.

1
   pwm=ICR1; // Zählerstand speichern
Der Compiler weiß schon, dass ICR1 eigentlich kein AVR Register ist, 
sondern sich aus ICR1H und ICR1L zusammensetzt. Der macht das schon 
richtig.

Hier genauso
1
  if (flanke==0)
2
  {
3
    TCNT1H = 0; //Timer auf null
4
    TCNT1L = 0; //Timer auf null

1
  if (flanke==0)
2
  {
3
    TCNT1 = 0;


Im übrigen musst den Timer gar nicht auf 0 zurückstellen.
Machst du ja bei einer Uhr auch nicht, wenn die keine Stoppuhr Funktion 
hat.
WEnn ein Vorgang startet und der Sekundenzeiger auf 23 ist, und er endet 
bei einem Sekundenzeigerstand von 48, dann hat der Vorgang 48-23 = 25 
Sekunden gedauert.
Du musst dir also nur den Zählerstand bei der steigenden Flanke merken 
und den bei der fallenden Flanke. Die Differenz ergibt dir immer die 
Anzahl der Takte dazwischen. Dank unsigned Rechnung funktioniert das 
auch, wenn der Timer überläuft, solange nicht mehr als 65535 Takte 
Differenz zustande kommen.
1
uint16_t flankeStart;
2
3
...
4
5
ISR(TIMER1_CAPT_vect)
6
{
7
  if (flanke==0)
8
  {
9
    flankeStart = ICR1;
10
    TCCR1B &= ~(1<<ICES1); // fallende Flanke zur Auswertung des ICP
11
    flanke = 1;
12
  }
13
  else
14
  {
15
    pwm = ICR1 - flankeStart;
16
    flanke = 0;
17
    TCCR1B |= (1<<ICES1); // steigende Flanke zur Auswertung des ICP
18
  }
19
20
  TIFR = ( 1 << ICF1 );
21
}

und pwm solltest ebenfalls als uint16_t definieren (und es muss volatile 
sein). Du kannst ja keine negative Differenz haben.
1
volatile uint16_t pwm;

Siehe:
FAQ: Was hat es mit volatile auf sich

von Karl H. (kbuchegg)


Lesenswert?

PS:
Wenn du das nächste mal eine µC-SChaltung entwickelst, dann sieh auf 
deinem Protoyp eine Möglichkeit vor, wie du dir Zahlenwerte als Zahlen 
ansehen kannst.
Ohne LCD oder USART programmierst du nach dem Motto 'Ich stochere 
solange im Nebel rum, bis ich zufällig was finde'. Das musst du 
abstellen! Eine Ausgabemöglichkeit zu Debug-Zwecken ist bei einem 
Protoyp eine unabdingbare Hilfe. Ohne werden die Dinge aufwändig und man 
muss schon gut programmieren können, um rein aus dem Source Code 
Denkfehler zu erkennen und rauszufinden, wo man sich vertan hat.

von Steffen H. (stef_fen)


Lesenswert?

Ein Display habe ich dran. Ich habe es auch mal mit in das Programm 
aufgenommen.

1
#include <avr/io.h>
2
#define F_CPU 8000000
3
#include <util/delay.h>
4
#include "lcd-routines.h"
5
#include <stdlib.h>
6
7
int flanke;
8
uint16_t flankeStart;
9
volatile uint16_t pwm;
10
11
int main (void)
12
{
13
  TCCR1B |=(1<<ICES1); // steigende Flanke zur Auswertung des ICP
14
  TCCR1B |= (1<<CS11) | (1<<CS10); //Quelle für Timer/Counter = CPU-Takt/64
15
  TIMSK |= (1<<TICIE1); //Capture Interrupt Enable
16
  DDRD &= ~(1<<PB0); // Impuls von Fernsteuerung (Atmega8 ICP1)
17
  PORTD |= (1<<PB0); //Pullup aktiviert
18
  DDRD |= (1<<PD6); //LED = Ausgang
19
  
20
  lcd_init();
21
    
22
  while(1) 
23
  {
24
    if (pwm < 187)
25
    {
26
      PORTD|=(1<<PD6); //wenn der Knüppel unterhalb der Mittelposition LED = ein
27
    }
28
    if (pwm > 188)
29
    {
30
      PORTD&= ~(1<<PD6); //wenn der Knüppel oberhalb der Mittelposition LED = aus
31
    }
32
    lcd_clear();
33
    lcd_string("PWM:");
34
    lcd_setcursor( 0, 2);
35
    char Buffer[20];
36
    itoa( pwm, Buffer, 10);
37
    lcd_string( Buffer );
38
    _delay_ms(100);
39
  }
40
}
41
42
ISR(TIMER1_CAPT_vect)
43
{
44
  if (flanke==0)
45
  {
46
    flankeStart = ICR1;
47
    TCCR1B &= ~(1<<ICES1); // fallende Flanke zur Auswertung des ICP
48
    flanke = 1;
49
  }
50
  else
51
  {
52
    pwm = ICR1 - flankeStart;
53
    flanke = 0;
54
    TCCR1B |= (1<<ICES1); // steigende Flanke zur Auswertung des ICP
55
  }
56
  TIFR = ( 1 << ICF1 );
57
}

Die Frequenz des uC habe ich auf 8MHz umgestellt und die Werte neu 
berechnet.

Für den Wert PWM auf dem Display zeigt es mir 0 an. Die Led leuchtet. 
Egal wie der Knüppel an der Fernsteuerung steht es ändert sich nichts.

von Karl H. (kbuchegg)


Lesenswert?

Der
sei()
fehlt noch,

Die Interrupts sind momentan global nicht freigegeben.

von Karl H. (kbuchegg)


Lesenswert?

>
1
> DDRD &= ~(1<<PB0); // Impuls von Fernsteuerung (Atmega8 ICP1)
2
>  PORTD |= (1<<PB0); //Pullup aktiviert
3
>  DDRD |= (1<<PD6); //LED = Ausgang
4
>

Beim Mega8 ist der ICP1 Eingang aber am Port B, nicht am Port D
1
  DDRB &= ~(1<<PB0); // Impuls von Fernsteuerung (Atmega8 ICP1)
2
  PORTB |= (1<<PB0); //Pullup aktiviert
3
  DDRD |= (1<<PD6); //LED = Ausgang

ja, ich weiss, du hast PB0 geschrieben. Aber dieses PB0 gilt nicht viel, 
das ist einfach nur ein #define für 0. Das da das B drinnen vorkommt hat 
keine Bedeutung. In meinen Augen wärs besser gewesen, da nicht ein PB0, 
PA0, PD0 etc einzuführen, sonder ein BIT0, BIT1, BIT2. Denn genau das 
ist die Aussage: Es handelt sich um das Bit 0. Es ist damit nicht gesagt 
an welchem Port. Der Port, bzw. das Register, steht links vom =

von Steffen H. (stef_fen)


Lesenswert?

Jetzt habe ich nochmal die weiteren Fehler verbessert. Leider tut sich 
immer noch nichts. Die Platine habe ich auch nochmal überprüft. Es ist 
alles richtig angeschlossen. Das Impulssignal von der Fernsteuerung geht 
an PB0 (ICP1) Pin 14.

1
#include <avr/io.h>
2
#define F_CPU 8000000
3
#include <util/delay.h>
4
#include "lcd-routines.h"
5
#include <stdlib.h>
6
7
int flanke;
8
uint16_t flankeStart;
9
volatile uint16_t pwm;
10
sei();
11
12
ISR(TIMER1_CAPT_vect)
13
{
14
  if (flanke==0)
15
  {
16
    flankeStart = ICR1;
17
    TCCR1B &= ~(1<<ICES1); // fallende Flanke zur Auswertung des ICP
18
    flanke = 1;
19
  }
20
  else
21
  {
22
    pwm = ICR1 - flankeStart;
23
    flanke = 0;
24
    TCCR1B |= (1<<ICES1); // steigende Flanke zur Auswertung des ICP
25
  }
26
  TIFR = ( 1 << ICF1 );
27
}
28
29
int main (void)
30
{
31
  TCCR1B |=(1<<ICES1); // steigende Flanke zur Auswertung des ICP
32
  TCCR1B |= (1<<CS11) | (1<<CS10); //Quelle für Timer/Counter = CPU-Takt/64
33
  TIMSK |= (1<<TICIE1); //Capture Interrupt Enable
34
  DDRB&= ~(1<<PB0); // Impuls von Fernsteuerung (Atmega8 ICP1)
35
  PORTB |= (1<<PB0); //Pullup aktiviert
36
  DDRD |= (1<<PD6); //LED = Ausgang
37
    
38
  lcd_init();
39
    
40
  while(1) 
41
  {
42
    if (pwm < 187)
43
    {
44
      PORTD|=(1<<PD6); //wenn der Knüppel unterhalb der Mittelposition LED = ein
45
    }
46
    if (pwm > 188)
47
    {
48
      PORTD&= ~(1<<PD6); //wenn der Knüppel oberhalb der Mittelposition LED = aus
49
    }
50
    lcd_clear();
51
    lcd_string("PWM:");
52
    lcd_setcursor( 0, 2);
53
    char Buffer[20];
54
    itoa( pwm, Buffer, 10);
55
    lcd_string( Buffer );
56
    _delay_ms(100);
57
  }
58
}

von Karl H. (kbuchegg)


Lesenswert?

MIr ist nicht klar, wie du DIESEN Code durch den Compiler gebracht hast!
(Wahrscheinlich gar nicht und du hast Warnungen und Fehlermeldungen des 
Compilers ignoriert)

Ein sei() ist eine ausführbare Anweisung. Und die muss als solche in C 
immer in einer Funktion stehen. Die kann nicht ausserhalb sein!
Ein sei() ist das letzte, was man vor der Hauptschleife macht. Denn dann 
ist alles fertig konfiguriert und mit dem sei() setzt man sozusagen das 
endgültige Startsignal: Jetzt gehts loohoos! Jetzt gehts loohoos!

1
int main (void)
2
{
3
  TCCR1B |=(1<<ICES1); // steigende Flanke zur Auswertung des ICP
4
  TCCR1B |= (1<<CS11) | (1<<CS10); //Quelle für Timer/Counter = CPU-Takt/64
5
  TIMSK |= (1<<TICIE1); //Capture Interrupt Enable
6
  DDRB&= ~(1<<PB0); // Impuls von Fernsteuerung (Atmega8 ICP1)
7
  PORTB |= (1<<PB0); //Pullup aktiviert
8
  DDRD |= (1<<PD6); //LED = Ausgang
9
    
10
  lcd_init();
11
12
  sei();   //<------------------------
13
    
14
  while(1)
15
    ...

von Steffen H. (stef_fen)


Angehängte Dateien:

Lesenswert?

Wenn ich das sei() umändere bekomme ich eine Fehlermeldung. Die heißt 
undefined reference to 'sei'. Ich habe mal ein Bild mit angehängt.

1
#include <avr/io.h>
2
#define F_CPU 8000000
3
#include <util/delay.h>
4
#include "lcd-routines.h"
5
#include <stdlib.h>
6
7
int flanke;
8
uint16_t flankeStart;
9
volatile uint16_t pwm;
10
11
ISR(TIMER1_CAPT_vect)
12
{
13
  if (flanke==0)
14
  {
15
    flankeStart = ICR1;
16
    TCCR1B &= ~(1<<ICES1); // fallende Flanke zur Auswertung des ICP
17
    flanke = 1;
18
  }
19
  else
20
  {
21
    pwm = ICR1 - flankeStart;
22
    flanke = 0;
23
    TCCR1B |= (1<<ICES1); // steigende Flanke zur Auswertung des ICP
24
  }
25
  TIFR = ( 1 << ICF1 );
26
}
27
28
int main (void)
29
{
30
  TCCR1B |=(1<<ICES1); // steigende Flanke zur Auswertung des ICP
31
  TCCR1B |= (1<<CS11) | (1<<CS10); //Quelle für Timer/Counter = CPU-Takt/64
32
  TIMSK |= (1<<TICIE1); //Capture Interrupt Enable
33
  DDRB&= ~(1<<PB0); // Impuls von Fernsteuerung (Atmega8 ICP1)
34
  PORTB |= (1<<PB0); //Pullup aktiviert
35
  DDRD |= (1<<PD6); //LED = Ausgang
36
    
37
  lcd_init();
38
  
39
  sei();
40
    
41
  while(1) 
42
  {
43
    if (pwm < 187)
44
    {
45
      PORTD|=(1<<PD6); //wenn der Knüppel unterhalb der Mittelposition LED = ein
46
    }
47
    if (pwm > 188)
48
    {
49
      PORTD&= ~(1<<PD6); //wenn der Knüppel oberhalb der Mittelposition LED = aus
50
    }
51
    lcd_clear();
52
    lcd_string("PWM:");
53
    lcd_setcursor( 0, 2);
54
    char Buffer[20];
55
    itoa( pwm, Buffer, 10);
56
    lcd_string( Buffer );
57
    _delay_ms(100);
58
  }
59
}

von Hunt W. (hunt_work_er)


Lesenswert?

mach noch ein
1
#include<avr\interrupt.h>
dabei und dein compiler ist glücklich

von Steffen H. (stef_fen)


Lesenswert?

Vielen Dank. Jetzt ist der Compiler glücklich aber es tut sich immer 
noch nichts. Kann es vielleicht an dem aktivierten Pullup liegen? Müsste 
es nicht ein Pulldown sein?

von Karl H. (kbuchegg)


Lesenswert?

Steffen Ha schrieb:
> Vielen Dank. Jetzt ist der Compiler glücklich aber es tut sich immer
> noch nichts. Kann es vielleicht an dem aktivierten Pullup liegen? Müsste
> es nicht ein Pulldown sein?

Kann man so nicht sagen. Hängt davon ab, was die Elektronik macht, die 
den Puls generiert. Aber normale Modellbauempfänger machen da 
üblicherweise kein Problem. Der Pullup ist hochohmig genug um den 
Ausgangstreiber des Empfängers nicht zu stören und sorgt für definierte 
Pegel, wenn der EMpfänger nicht an ist.


Ev. SOlltest du mal ganz einfach versuchen, ob der Pegel deines 
Empfängers überhaupt ausreicht um den µC anzusteuern. Ich hab jetzt die 
genauen VOltzahlen nicht im Kopf, aber 3.3V am Eingang sind schon eher 
hart an der Grenze.

1
#include <avr/io.h>
2
3
int main()
4
{
5
  DDRB &= ~( 1 << PB0 );
6
  PORTB |= ( 1 << PB0 );
7
8
  DDRD |= ( 1 << PD6 );
9
10
  while( 1 ) {
11
    if( PINB & ( 1 << PB0 ) )
12
      PORTD |= ( 1 << PD6 );
13
    else
14
      PORTD &= ~( 1 << PD6 );
15
  }
16
}


Da ich nicht weiß, wie deine LED angesteuert werden muss, schreib ich 
das mal so. Probiers mit einem Draht an PB0 aus. Die LED muss darauf 
reagieren, wenn du mit dem Draht an Masse gehst (wegen dem Pullup).
Ziel ist es, dass die LED abgeschaltet ist, wenn du an Masse bist. Wenn 
nicht, dann drehst du einfach den if-Teil um.

Dann gehst du mit dem Draht an deinen Modellbauempfänger. Die LED müsste 
aus sein, bzw. nur ganz schwach glimmen. Wenn du direkt in die LED 
hinainschaust, müsstest du das Substrat glimmen sehen. Dies deshalb weil 
du im Grunde damit eine kleine vom Servosignal abhängige PWM gebaut 
hast. Siehst du jedoch gar nichts, dann reicht der Pegel vom Empfänger 
nicht um am µC eine 1 auszulösen. Leuchtet die LED hell durch, dann 
schafft der Ausgang es nicht, den Pin gegen den Pullup auf Masse zu 
ziehen.

Mehr lässt sich so erst mal mit diesem einfachen Programm nicht 
feststellen. Durch Erweiterung zu einem Monoflop könnte man den Test 
noch etwas spezifischer machen, aber fürs erste denke ich, könnte man 
auch so rauskriegen, was da hardwaremässig los ist.

von Karl H. (kbuchegg)


Lesenswert?

> Jetzt ist der Compiler glücklich aber es tut sich immer
noch nichts.

'tut sich nichts' heißt hoffentlich, dass dein pwm Wert immer noch 
laufend 0 ist. Denn da fehlt noch die atomare Absicherung - die kommt 
als nächtes. Aber auf Dauer-0 sollte der Wert nicht sein, selbst wenn 
der WErt der rauskommt blödsinnig ist.

von Steffen H. (stef_fen)


Lesenswert?

Zum LED Test: Wenn ich mit dem Draht gegen Masse gehe geht sie aus. Wenn 
ich jetzt an den Empfänger gehe flackert die LED, jedoch nicht ziemlich 
hell (Knüppelposition unten). Gehe ich dann mit dem Knüppel hoch wird 
sie heller und flackert immer noch. Jedoch glimmt sie in keinem Fall.

Zum tut sich nichts: Auf dem Display steht für den PWM Wert eine dauer 
Null. Diese verändert sich auch nicht.

von Steffen H. (stef_fen)


Angehängte Dateien:

Lesenswert?

Ich habe nochmal zwei Bilder vom Fernsteuerungssignal hinzugefügt. Bild 
1 zeigt die untere Knüppelstellung und Bild 2 die obere 
Knüppeleinstellung. Zeitablenkung 0,2ms. Die Bilder sind von dem neuen 
2,4GHZ Empfängern diese geben nur noch 3V Impulse aus. Zur Zeit verwende 
ich aber einen alten 35MHz Empfänger der 5V ausgibt. Die Impulssignale 
sind aber von den Zeiten gleich.

von Karl H. (kbuchegg)


Lesenswert?

Steffen Ha schrieb:
> Zum LED Test: Wenn ich mit dem Draht gegen Masse gehe geht sie aus. Wenn
> ich jetzt an den Empfänger gehe flackert die LED, jedoch nicht ziemlich
> hell (Knüppelposition unten). Gehe ich dann mit dem Knüppel hoch wird
> sie heller und flackert immer noch. Jedoch glimmt sie in keinem Fall.

Das passt schon.
Wichtig ist, dass man an der LED eine Reaktion auf die Knüppelstellung 
sieht. Ich wusste nur nicht, wie 'heftig' die Reaktion sein würde. Eine 
5% PWM ist nicht besonders hell.

D.h. hardwaremässig ist alles in Ordnung.
Muss also noch was im Programm sein.
Ich spiel mir das mal in den Simulator und seh mal nach, was da noch 
nicht stimmt.

von Karl H. (kbuchegg)


Lesenswert?

Hmm. Im Simulator ist nichts Aussergewöhnliches zu sehen. Schalte ich 
den Pin PB0, dann wird die ISR aufgerufen, genauso wie es sein sollte. 
Auch die Variable pwm verändert sich, genauso wie es sein sollte.

Leider hab ich keinen Mega8 mehr da, sonst könnte ich das mal brennen 
und den µC mal an einen Servoausgang eines Empfängers hängen. Du hängst 
doch am Servoausgang und nicht etwa am Summensignal?


Ansonsten bin ich jetzt mit meinem Latein am Ende.

Edit: Mit einem Mega16 könnt ich das mal probieren. Wird aber ein 
Weilchen dauern, bis ich die Verkabelung hab. Muss erst mal einen 
Empfänger irgendwo ausbauen und mir ein entsprechendes Kabel machen.

von Karl H. (kbuchegg)


Lesenswert?

Was mir gerade einfällt.
Du könntest mal feststellen, ob die ISR überhaupt aufgerufen wird, indem 
du dort deine LED einschaltest.

von Steffen H. (stef_fen)


Lesenswert?

Ich habe den uC ganz normal am Kanal 1 des Empfänger angeschlossen.

Die Led habe ich unten im Programm mal auskommentiert und oben in der 
ISR eingefügt. Sie geht an. Jetzt habe ich alles wieder rückgängig 
gemacht und es geht. Wie kann das sein? Das Display zeigt mir jetzt 
Werte von 143 bis 247. Die passen aber noch nicht zu den Zeiten vom 
Oszillokskop. Das Problem mit dem Programm habe ich schon mal gehabt.

1
#include <avr/io.h>
2
#define F_CPU 8000000
3
#include <util/delay.h>
4
#include "lcd-routines.h"
5
#include <stdlib.h>
6
#include <avr/interrupt.h>
7
8
9
10
int flanke;
11
uint16_t flankeStart;
12
volatile uint16_t pwm;
13
14
ISR(TIMER1_CAPT_vect)
15
{
16
  if (flanke==0)
17
  {
18
    flankeStart = ICR1;
19
    TCCR1B &= ~(1<<ICES1); // fallende Flanke zur Auswertung des ICP
20
    flanke = 1;
21
  }
22
  else
23
  {
24
    pwm = ICR1 - flankeStart;
25
    flanke = 0;
26
    TCCR1B |= (1<<ICES1); // steigende Flanke zur Auswertung des ICP
27
  }
28
  TIFR = ( 1 << ICF1 );
29
  
30
  PORTD|=(1<<PD6);
31
  }
32
33
int main (void)
34
{
35
  TCCR1B |=(1<<ICES1); // steigende Flanke zur Auswertung des ICP
36
  TCCR1B |= (1<<CS11) | (1<<CS10); //Quelle für Timer/Counter = CPU-Takt/64
37
  TIMSK |= (1<<TICIE1); //Capture Interrupt Enable
38
  DDRB&= ~(1<<PB0); // Impuls von Fernsteuerung (Atmega8 ICP1)
39
  PORTB |= (1<<PB0); //Pullup aktiviert
40
  DDRD |= (1<<PD6); //LED = Ausgang
41
    
42
  lcd_init();
43
  
44
  sei();
45
    
46
  while(1) 
47
  {
48
    if (pwm < 187)
49
    {
50
      //PORTD|=(1<<PD6); //wenn der Knüppel unterhalb der Mittelposition LED = ein
51
    }
52
    if (pwm > 188)
53
    {
54
      //PORTD&= ~(1<<PD6); //wenn der Knüppel oberhalb der Mittelposition LED = aus
55
    }
56
    lcd_clear();
57
    lcd_string("PWM:");
58
    lcd_setcursor( 0, 2);
59
    char Buffer[20];
60
    itoa( pwm, Buffer, 10);
61
    lcd_string( Buffer );
62
    _delay_ms(100);
63
  }
64
}

von Karl H. (kbuchegg)


Lesenswert?

Steffen Ha schrieb:

> Sie geht an. Jetzt habe ich alles wieder rückgängig
> gemacht und es geht. Wie kann das sein?

Gute Frage :-)

> Das Display zeigt mir jetzt
> Werte von 143 bis 247. Die passen aber noch nicht zu den Zeiten vom
> Oszillokskop.

Wieso? Passt doch ziemlich gut

8000000 / 64 = 125000

1/125000 * 143 macht 0.001144, also ca. 1.1 ms
1/125000 * 247 macht 0.001976, also ca. 1.9 ms

Ist vollkommen im Rahmen dessen, was mit Servosignalen zu erwarten ist.

von Steffen H. (stef_fen)


Lesenswert?

Das Phänomen hatte ich schon mal mit dem Programm. Nachdem ich vorher 
ein anderes drauf hatte ging dann das eigentliche.

Ja die Werte passen super. Was müsste ich jetzt bei den Fusebits 
einstellen wenn ich einen externen 8MHz Quarzoszillator angeschlossen 
habe?

Vielen vielen Dank für deine/eure Hilfe.

Gruß Steffen

von Karl H. (kbuchegg)


Lesenswert?

Steffen Ha schrieb:
> Das Phänomen hatte ich schon mal mit dem Programm. Nachdem ich vorher
> ein anderes drauf hatte ging dann das eigentliche.
>
> Ja die Werte passen super. Was müsste ich jetzt bei den Fusebits
> einstellen wenn ich einen externen 8MHz Quarzoszillator angeschlossen
> habe?

AVR Fuses: Taktquellen Fuse Einstellung


Hast du eienn Quarz oder einen Quarzoszillator?
Das sind unterschiedliche Dinge und werden auch unterschiedlich gefused

von Steffen H. (stef_fen)


Lesenswert?

Ich habe einen 8MHz Quarzoszillator. Den ich an XTAL1 PB6 Pin 9 
angeschlossen habe. Was muss ich den in den Fuses auswählen?

Link: 
http://www.conrad.de/ce/de/product/158119/Quarzoszillator-Serie-TFT-680-TFT680-Frequenz-8-MHz-Bauform-DIP-14-L-x-B-207-mm-x-131-mm/SHOP_AREA_29142&promotionareaSearchDetail=005

von Steffen H. (stef_fen)


Angehängte Dateien:

Lesenswert?

Was ist denn die richtige Einstellung für einen 8MHz Quarzoszillator?

von Steffen H. (stef_fen)


Angehängte Dateien:

Lesenswert?

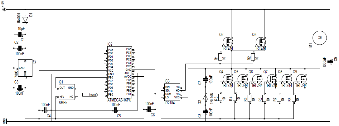
Hallo Zusammen,

ich habe mal wieder ein kleines Problem. Und zwar funktioniert die
Schaltung mit einem Bürstenmotor der Speed 400 und Speed 600 Klasse ohne
Last einwandfrei. Betreibe ich den Speed 600 mit einer Luftschraube oder
nehme einen Graupner Ultra Motor mit Luftschraube so scheint der
Mikrocontroller abzustürzen wenn ich schnell Gas gebe oder es gegen
Vollgas geht. Nach abstecken des Akkus funktioniert die Schaltung wieder
bis zu dem Punkt. Bei der Schaltung habe ich mich an dem Thema
Motoransteuerung mit PWM
orientiert:http://www.mikrocontroller.net/articles/Motoranste...

Woran kann es liegen? Im Datenblatt von dem Halbbrückentreiber IR2184
wurde noch ein ganz andere Schaltungsmöglichkeit gezeigt. Was sind die
unterschiede zu meiner Variante? Vielen vielen Dank für euere Hilfe.

Schönen Abend. Gruß Steffen

von Karl H. (kbuchegg)


Lesenswert?

Steffen Ha schrieb:


> Woran kann es liegen?

An einer nicht ausreichenden Entstörung deiner Motoren bzw. was im 
Grunde dasselbe ist, an nicht ausreichenden Entstörmassnahmen am µC. Da 
sind dann die 100n an VCC/GND einfach zu wenig Holz.

Aber getreu dem Motto: Störungen am besten gleich an der Quelle 
vernichten, gehören an den Motor Entstörkondensatoren.

von Steffen H. (stef_fen)


Lesenswert?

Was für Kondensatoren würden sich dann VCC/GND eignen? Was ist der 
Unterschied der Schaltung von mir und der von IR?

Danke. Gruß Steffen

von Karl H. (kbuchegg)


Lesenswert?

Steffen Ha schrieb:
> Was für Kondensatoren würden sich dann VCC/GND eignen?

Probier mal sowas
http://www.sv-falkenhagen.de/ubootwiki/index.php/Entst%C3%B6ren_von_B%C3%BCrstenmotoren


Wenns wirklich der Motor ist (wovon ich ausgehe), dann musst du den 
Hebel erst mal am Motor ansetzen.


von jedem Motoranschluss 47n zum Gehäuse verlöten und dann noch 47n von 
Motoranschluss zu Motoranschluss.
Aber machs wirklich am Motor! Das HF-Zeugs muss an der Quelle "entsorgt" 
werden.

von Steffen H. (stef_fen)


Lesenswert?

Das lese ich mir gleich mal durch. Die 47n besorge ich mir morgen und 
teste es dann umgehend. Kannst du mir noch die Frage zu den 
unterschiedlichen Schaltungen erklären. Wäre super.

von Steffen H. (stef_fen)


Lesenswert?

Ich habe jetzt noch mal in den Datenblättern von den Graupner Ultra und 
Robbe Sports Motoren nachgeschaut. Da steht das sie alle serienmäßig 
entstört sind.

Gruß Steffen

Bitte melde dich an um einen Beitrag zu schreiben. Anmeldung ist kostenlos und dauert nur eine Minute.
Bestehender Account
Schon ein Account bei Google/GoogleMail? Keine Anmeldung erforderlich!
Mit Google-Account einloggen
Noch kein Account? Hier anmelden.