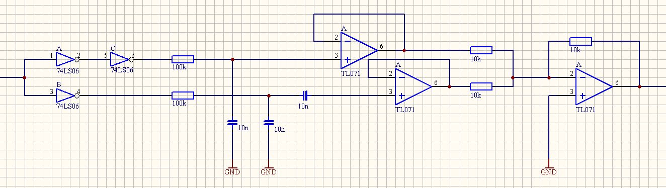
Hallo ich hatte eben mal etwas ausprobiert, was haltet ihr hiervon?? Im Ausgang hatt ich kaum störunngen bis die Spitzen von dem Invertierer, evtl kann man da noch einen Komperator hinterschalten, um die Störungsspitzen zu minimieren. Aufbau im Anhang Links eingang PWM rechts Gleichspannung gut geglättet ohne Brumm.. Gruss Jens
Ein ganz schöner Aufwand, hast du auch schon gemessen oder simuliert wie stark man die geglättete Spannung belasten kann? Gruß Marco
Die Belastbarkeit hängt vom verwendeten OpAmp ab, ein TL071 ist eigentlich für 15mA immer gut. Die Restspikes kann man dämpfen, indem man dem letzten OpAmp einen Kondensator zwischen Pin 2 & 6 verpasst. Gruss Jadeclaw
Bitte melde dich an um einen Beitrag zu schreiben. Anmeldung ist kostenlos und dauert nur eine Minute.
Bestehender Account
Schon ein Account bei Google/GoogleMail? Keine Anmeldung erforderlich!
Mit Google-Account einloggen
Mit Google-Account einloggen
Noch kein Account? Hier anmelden.
