Hallo allerseits, nachdem ihr mir so gut bei meinem letzten Problem geholfen habt, hoffe ich, dass ich euch noch einmal bemühen darf. Ich kriege bis jetzt ja ein schönes Rechteck, ein schönes Dreieck und einen, naja, akzeptablen Sinus hin. Nun hätte ich eigentlich auch ganz gerne einen Sägezahn (wenn möglich natürlich schön mit variablem Dutycycle (was sich ja dann auch noch für das Rechteck anbieten würde). Leider kriege ich das nicht wirklich hin, trotz viel Recherche. Mein Schaltungsvorschlag hängt an. Ich habe zwei Dioden die je nach positiver oder negativer Halbwelle den Kondensator schneller oder langsamer entladen, damit die Steigung angepasst wird. Leider regelt er mir a) die Amplitude in Abhängigkeit der Frequenz runter und b) kriege ich kein durchgehendes Signal (siehe Plot) jemand eine Idee woran das liegen könnte (vielleicht fehlende Rückkopplung o.ä?) Danke nochmal für die Hilfe
Klaas schrieb: > Ich kriege bis jetzt ja ein schönes Rechteck, ein schönes Dreieck und > einen, naja, akzeptablen Sinus hin. Nun hätte ich eigentlich auch ganz > gerne einen Sägezahn > Schaltungsvorschlag hängt an. Das taugt so nicht. Mit steigender Frequenz wird die Amplitude deines Sägezahns immer kleiner werden. Es gibt etliche Möglichkeiten, Sägezahn, Dreieick und Rechteck phasenstarr und amplitudenstabil ineinander umzuwandeln. Eine mögliche Variante von Dreieck nach Sägezahn wäre so: Dreieck an Eingang von Koeffizientenglied, Rechteck schaltet die Polarität zwischen +1 und -1. Am Ausgang des KG ist jetzt ein Sägezahn doppelter Frequenz. Wenn man dazu das Rechteck mit passender Amplitude addiert, wird es Sägezahn mit einfacher Frequenz. Mein Tip: mal dir die Kurvenformen in zeitlicher Abhängigkeit unter- oder meinetwegen auch übereinander. Und dann überlege, wie bestimmte OPV-Grundschaltungen wie (Halbwellen/Vollwellen)Gleichrichter, Komparator, Begrenzer, KG etc. sie jeweils verändern. XL
Ok danke, das bringt mich in jedem Fall schonmal weiter. Aber kann es sein dass ich einen Denkfehler in meinem Koeffizientenglied habe? Eigentlich sollte doch bei einem High am n-Mos der OPA als invertierender Verstärker (mit Verstärkung 1 - Inverter) fungieren und bei einem LOW am n-Mos ein nichtinvertierender (Spannungsfolger). Irgendwie kommt da ja relativer quatsch raus...
Klaas schrieb: > Eigentlich sollte doch bei einem High am n-Mos der OPA als > invertierender Verstärker (mit Verstärkung 1 - Inverter) fungieren und > bei einem LOW am n-Mos ein nichtinvertierender (Spannungsfolger). > Irgendwie kommt da ja relativer quatsch raus... Das angehängte "Oszillogramm" ist Mumpitz. Wenn überhaupt, dann müssen da alle 3 Signale rein. Mit der gleichen Skalierung. Und eine Nullinie brauchts auch. Im Moment wirds wohl daran liegen, daß das von mir (für einen ganz anderen Zweck) vorgeschlagene KG nur positive Spannungen verarbeiten kann. Du fütterst aber wohl beide Polaritäten hinein. Wenn es bipolar sein soll, wirst du wohl Analogschalter brauchen. Google mal nach "triange sawtooth shaper" XL
ok, darf ich fragen woran das liegt, dass das KG nur für positive Spannungen ist, kann mir das gerade nicht so erklären. könnte ich sonst nicht nen voltage level shift für square und triangle machen und dann ins KG gehen oder ist das nix?
Klaas schrieb: > ok, darf ich fragen woran das liegt, dass das KG nur für positive > Spannungen ist, kann mir das gerade nicht so erklären. Was macht wohl der FET (bzw. dessen Body-Diode) wenn die Spannung am Drein negativ wird?
Setze für R3 , R4 unterschiedliche Widerstände ein und du kannst deinen Sägezahn einstellen.
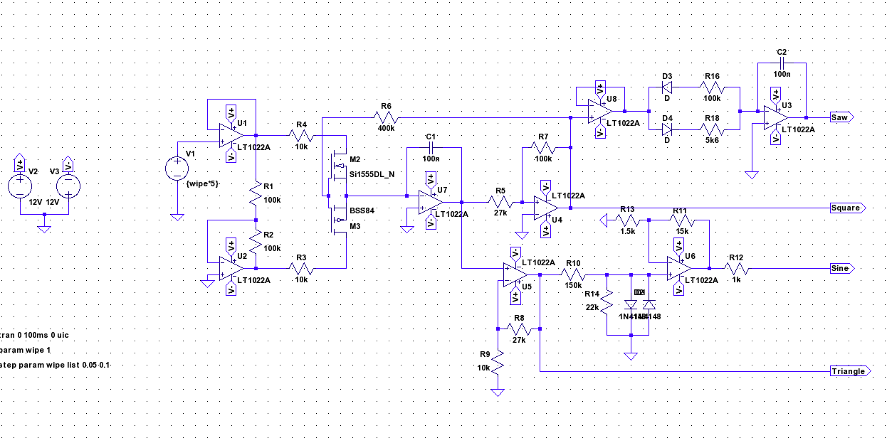
Sooo habs jetzt geschafft (das mit der Drain hab ich doch glatt einfach mal übersehen oder innerlich ignoriert). das ganze geht jetzt so. über einen voltage level shifter zieh ich das dreieck in den spannungsbereich größer 0 und gehe dann über ein KG was mir mein gewünschtes SAW signal ausgibt. Ich frage mich jetzt gerade wie ich wohl noch einen variablen Duty-Cycle realisieren könnte. Vorschläge sind willkommen. ansonsten ist kritik an meiner schaltung natürlich herzlichst willkommen :) danke nochmal für die hilfe
Klaas schrieb: > Ich frage mich jetzt gerade wie ich wohl noch einen variablen Duty-Cycle > realisieren könnte. Vorschläge sind willkommen. Sägezahn mit variablem DC wird schwierig. Zumindest wenn es gleichzeitig noch amplitudenstabil sein soll. Ist klanglich aber auch nicht so der Bringer. Dann eher ein Rechtecksignal mit variablem DC. Das ist trivial aus dem Dreieck (oder Sägezahn) abzuleiten und läßt sich auch einfachst modulieren (PWM). Vom Oberwellenanteil sind Sägezahn und (nicht-symmetrisches) Rechteck ja recht ähnlich. XL
Bitte melde dich an um einen Beitrag zu schreiben. Anmeldung ist kostenlos und dauert nur eine Minute.
Bestehender Account
Schon ein Account bei Google/GoogleMail? Keine Anmeldung erforderlich!
Mit Google-Account einloggen
Mit Google-Account einloggen
Noch kein Account? Hier anmelden.





