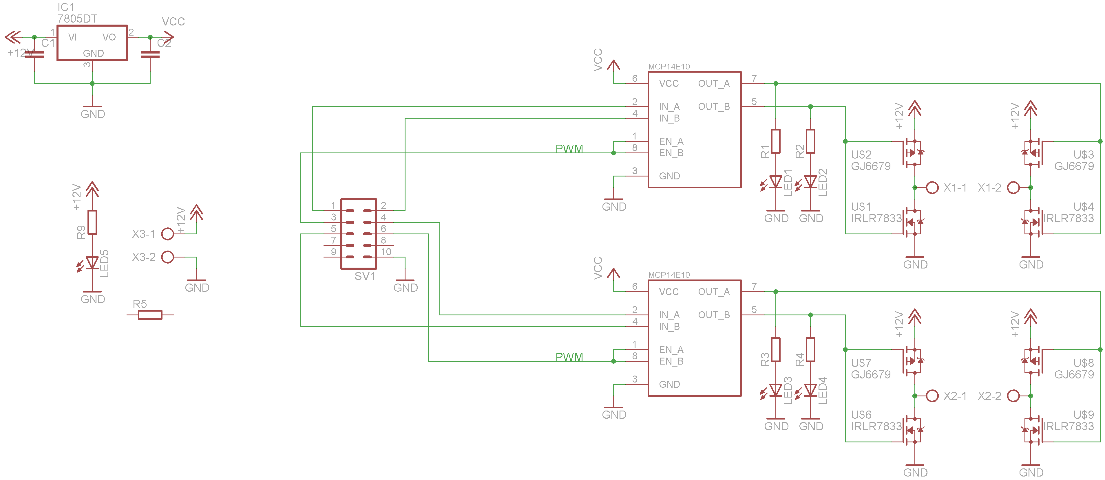
Hallo, ich habe ein Problem mit meiner Schaltung (siehe Anhang) und zwar werden die P-Mosfets warm, auch wenn nichts am Ausgang angeschlossen wird. Ist INA und INB Low, so funktioniert alles. Sobald INA+INB High sind machen die Mosfets einen Kurzschluss bzw die P-Mosfets werden warm. Pwm Frequenz beträgt 64Hz, die Mosfets wurden aus einem Brushless Regler ausgebaut.
Wie ich gerade sehe steht in dem Datenblatt der Mosfets beim IRLR7833 z.b. eine Gate Treeshold voltage von max 2,3V und beim anderen auch so 2-3V. Des weiteren war auf dem Brushless Regler ein 2,6V Spannungswandler sowie ein Atmega8L. Ist meine Gate Spannung also zu hoch und sie werden deshalb warm?
Deine Beschaltung des Mosfet-Treiber ist murks! Wenn ein Ausgang des Treibers aktiv ist, dann gibt dieser Vcc an seinem Ausgang raus...bei dir sind das 5V. In diesem Fall ist der N-Kanal-Mosfet aufgesteuert weil seine Gate-Source-Spannung 5V beträgt. An dem P-Kanal-Mosfet liegen an Gate-Source eine Spannung von -7V (=5V-12V), d.h. dieser wird auch aufgesteuert und deswegen hast Du einen Lurzschluß zwischen 12V und GND. Und da der P-Kanal-Mosfet einen höheren Rdson hat wir dieser als erstes warm. Du mußt den Treiber also mit 12V versorgen oder deine Schaltung verändern!
Du solltest die MOSFETs auch nicht im Linearmode betreiben.
Hallo, wenn ich den Treiber mit 12V Versorge, dann komme ich doch weit über die Gate Threshold Spannung von 2,3V ist das denn dann schlimm? Falls nicht, ist die Möglichkeit den Treiber mit 12v zu versorgen ja am einfachsten.
2,3V ist die Gate-Source-Spannung bei der der Mosfet anfängt zu leiten! Beide Mosfets vertragen min. 20V an Gate-Source!
Danach sieht's aus. Ich habe mir das Datenblatt aber auch nicht sehr genau angesehen.
Nico ... schrieb: > 2,3V ist die Gate-Source-Spannung bei der der Mosfet anfängt zu leiten!Beide Mosfets vertragen min. 20V an Gate-Source! Glas habl voll oder leer :-) Ich würde eher sagen, der N-Kanal macht maximal 20V, der P-Kanal 25V V_GS.
ok, vielen Dank für eure Antworten. Ich teste es jetzt mal mit 12V am Treiber und sage dann bescheid ob es klappt.
Jul schrieb: > Ich teste es jetzt mal mit 12V am > > Treiber und sage dann bescheid ob es klappt Du wirst dennoch warme Transistoren bekommen, da der N-Kanal-MOSFET wesentlich schneller einschaltet als der P-Kanal-MOSFET aus.
Baue mal vor jedes Gate eine parallele Dioden-Widerstandskombination ein (schnelle Diode, R~10Ohm). Beim Ausschalten muss die Diode leiten, damit das Gate schneller ausschaltet. Joe
Beide Gates zusammen ist extremes Gebastel: bei jedem Umschalten gibt es einen Bereich, in dem beide Mosfets leiten. Stell dir einfach mal vor, an den gemeinsamen Gates wären 6V... Jul schrieb: > Treeshold Das hat mit "Baumhalten" nichts zu tun. Eine Threshold sprich (in etwa) "Fräschuold" ist eine Schwelle, Grenze...
Gregor B. schrieb: >> Ich teste es jetzt mal mit 12V am >> >> Treiber und sage dann bescheid ob es klappt > > Du wirst dennoch warme Transistoren bekommen, da der N-Kanal-MOSFET > wesentlich schneller einschaltet als der P-Kanal-MOSFET aus. Der Effekt ist minimal eine Verbesserung sollte das auf jeden Fall bringen. Wir warten gespannt auf den Erfahrungsbericht.
Lothar Miller schrieb: > Beide Gates zusammen ist extremes Gebastel: bei jedem Umschalten gibt es > > einen Bereich, in dem beide Mosfets leiten. So arbeitet aber jedes 4000der CMOS Gatter. ;-)
oldeurope schrieb: > So arbeitet aber jedes 4000der CMOS Gatter. ;-) Dann haeng mal einen Motor o.ä. als Last an ein 4000er CMOS Gatter.... Gruss Michael
Michael Roek schrieb: > Dann haeng mal einen Motor o.ä. als Last an ein 4000er CMOS Gatter.... P Mosfet wird warm.
Bitte melde dich an um einen Beitrag zu schreiben. Anmeldung ist kostenlos und dauert nur eine Minute.
Bestehender Account
Schon ein Account bei Google/GoogleMail? Keine Anmeldung erforderlich!
Mit Google-Account einloggen
Mit Google-Account einloggen
Noch kein Account? Hier anmelden.
