Hallo, ich habe folgendes Eingangssignal: 0 V / 0-12V Dieses sollte invertiert werden sprich: 0V -> 12V am Ausgang 5 V -> 7V am Ausgang 9V -> 3 V am Ausgang und so weiter... wie mache ich das am einfachsten? Invertierender Verstärker? wie berechne ich das oder kann mir das eben jemand machen? Brauche ich dann eine -12V versorgung am OP? Diese ist nämlcih nicht vorhanden... Grüße
Schau dir mal ein OP als Subtrahierer an und überlege ob du das damit lösen kannst. z.B. hier http://www.elektronik-kompendium.de/sites/slt/0210153.htm
egal schrieb: > Invertierender Verstärker+Offset. -12V über ICL7660. Wozu? Ein invertierender Verstärker mit einem Rail-to-Rail OpAmp und 6V am nichtinvertierenden Eingang sollte reichen. Exakt 0V und 12V wird man nicht erreichen können (insbesondere bei Belastung), aber vielleicht reicht's ja.
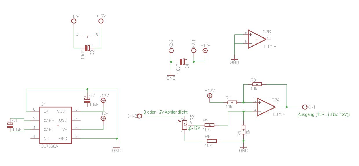
Hallo, habe mal was gebastelt: Passt das So? Sollte in einem KFZ eingesetzt werden, brauche ich da noch besondere Schutzmaßnahmen?
Nein, du hast die + und - Eingänge vertauscht. Schutzmassnahmen siehe den dse-Link unter http://www.mikrocontroller.net/articles/KFZ
A okay danke! Sonst wäre das Signal immer negativ oder? Das wollte ich dann alles an den Regler hängen http://www.ebay.de/itm/LED-PWM-Dimmer-5-28-Volt-max-3-Ampere-30-Watt-/130798628023?pt=DE_M%C3%B6bel_Wohnen_Lampen_Lichtzubeh%C3%B6r&hash=item1e7434acb7&_uhb=1#ht_915wt_1163 Mittlerer PIN des potis sozusagen, poti kommt weg. Unsauber aber funktioniert :) oder den dimmer gleich noch selber bauen und mit auf die Platine hauen? Es erden damit zwölf parallel geschaltete led@je 20ma betrieben....
So hier nochmal der neue. Den Ausgang hänge ich an den mittleren Pin dieses Konverters: http://cgi.ebay.de/ws/eBayISAPI.dll?ViewItem&item=130798628023&clk_rvr_id=417259424763#ht_915wt_1163 Poti kommt weg. Sollte ja so passen oder? Glaube das ist einfacher wie den Dimmer auch noch selber aufbauen... Grüße
So hab jetzt noch ne ZDiode mit 15V am Spannungseingang hingetan. Hält der ICL7660 die ~14V auf Dauer aus oder muss ich die Spannung auch nochmal auf genau 12V stabilisieren?!
Nimm einen Rail2Rail OPV. Der braucht nur eine positive 12V Versorgungsspannung. Dann kannst Du Dir den ICL7660 sparen.
oh mist! hätte jetzt einfach den 7660 gegen den 7662 getauscht, sollte ja auch gehen, oder? Hab e noch die ganzen Teile daheim, bis auf den 7662, von daher :) sonst zufrieden? :D
Bitte melde dich an um einen Beitrag zu schreiben. Anmeldung ist kostenlos und dauert nur eine Minute.
Bestehender Account
Schon ein Account bei Google/GoogleMail? Keine Anmeldung erforderlich!
Mit Google-Account einloggen
Mit Google-Account einloggen
Noch kein Account? Hier anmelden.


