Hallo, Ziel ist es die Resonanzfrequenz des externen Schwingkreis an einen FPGA zu bekommen. Dazu versuch ich gerade einen Oszillator zu bauen der mit dem externen Schwinkreis abgestimmt wird um dann die Wechselspannung über den Komperator zum FPGA zu leiten. Die Grundschaltung ist ein Collpits-Oszillator in Kollektorschaltung. L3 ist für das Abstimmen gedacht. Der externe Schwingkreis ist vorgeben und kann nicht geändert werden. Aber ich weiß nicht wie ich den Oszillator ordentlich Dimensionieren soll. Den Emitterwiderstand habe ich einfach mal nach Bauchgefühl gewählt und dann den Arbeitspunkt so eingestellt das am Emitter ca. die hälfte der Betriebspannung anliegt. Ich weiß z.B. nicht wie ich z.b. C2 und C1 richtig wählen soll. Vorallemdingen weiß ich nicht ob das überhaupt die richtige Schaltungsansatz ist um mein Problem zu lösen. Wenn das nicht der richtige Ansatzt ist welcher ist besser? Und wenn das schon so ok ist, was kann man verbessern und wie dimensioniere ich den richtig? Mit freundlichem Gruß Alex
Ein asc-file wäre hilfreich. Abgestimmt wird nicht mit dem Kondensator? Gruss Robert
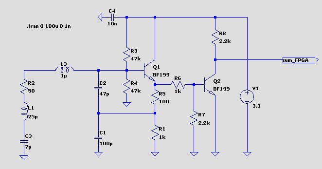
Hallo Alex Der Emitterwiderstand könnte so funktionieren, möglicherweise könnte man später wenn alles zuverlässig schwingt, auf 1k erhöhen. Der Basis-Spannungsteiler ist viel zu niederohmig dimensioniert. Mach mal die Widerstände um Faktor 50-100 größer. Die Kondensatoren würde ich mal mit C2=33pF und C1=47pF probieren. Dann kann man nie genug Blockkondensatoren vorsehen, hier vom Kollektor gegen GND. Das schwingt dann mit ca. 13 MHz, ist das für RFDI?
Hallo, die Datei ist im Anhang. Man könnte natürlich noch einen C4 parralel zum externen Schwingkreis einfügen mit dem man Abstimmt. Aber als ich den mal mit Simuliert habe, war der Einfluss gering, warscheinlich weils nicht einfach Parralel ist also C = C + C4? Deswegen habe ich den Weggelassen. Wichtig ist noch dass die Gesamtkapazität
ist. Der Haupteinfluss auf die Resonanzfrequenz sol C_3 sein also C1,C2 >> C3 damit (C3 C1) und (C3 C2) vernachlässigbar sind und somit C=C3 ist. Da sich C3 hauptsächlich später verändert, was gemessen werden soll. Mfg Alex
Die Schaltung laesst sich doch gut simulieren und dann im Aufbau pruefen.
>einen C4 parallel zum externen Schwingkreis einfügen mit dem man Abstimmt. >Aber
als ich den mal mit Simuliert habe, war der Einfluss gering
C4 würde die Parallelresonanz beeinflussen, du musst aber an der
Serienresonanz drehen. Eventuell könnte man L3 mit einem Kern abstimmbar
machen.
Hallo, B e r n d W. schrieb: > Ungefähr so. oha, DANKE! juergen schrieb: > Die Schaltung laesst sich doch gut simulieren und dann im Aufbau > pruefen. Schon, aber wenn man wie ich nicht so den Überblick hat bzw. noch am Grundlagen erarbeiten ist, dann fehlt bei solch einer Schaltung schon der Anfangspunkt. Bis ich zur Schaltung vom Bernd gekommen wäre, wären noch Wochen vergangen. Ich würde mich sehr freuen wenn Bernd evtl. noch einigen Worte zu seiner Dimensionierung sagen könnte, warum er z.b. 47p, 100p beim kapazitiven Spannungsteiler genommen hat und welche Hintergedanken er bei den Wiederständen für die Transitorbeschaltung hatte. :) B e r n d W. schrieb: > C4 würde die Parallelresonanz beeinflussen, du musst aber an der > Serienresonanz drehen. Eventuell könnte man L3 mit einem Kern abstimmbar > machen. Kann ich dafür als Bauteil eine Filterspule nehmen oder muss ich sowas selbst wickeln? Mfg Alex
> warum er z.b. 47p, 100p Diese Kondensatoren dürfen nicht zu groß sein im Verhältnis zum C3 mit 7pF. Es handelt sich ja um einen Schwingkreis mit kapazitivem Spannungsteiler. Es ist das Equivalent zum Hartleyoszillator, der über eine Anzapfung rückkoppelt. An der Basis muß eine höhere Spannung auftreten als am Emitter. Bei zu großen Kondensatoren geht das nicht mehr. Wie weit man das treiben kann, hängt auch von der Güte des Schwingkreises ab. > Kann ich dafür als Bauteil eine Filterspule nehmen > oder muss ich sowas selbst wickeln? Es geht eventuell mit einem 10,7MHz Bandfilter, bei dem Du die Schwingkreiskapazität entfernst. Du mußt eins nehmen, bei dem der Kondensator unten sichtbar ist, dann kann man ihn vorsichtig rausbrechen. Die haben aber eher 2-4 µH. Eventuell hat es an einer Anzapfung 1µH. Das läßt sich dann um mindestens +/- 20% abstimmen.
C1 sollte möglichst groß sein, und C2 etwa 5 * C1, damit wenig Oberwellen erzeugt werden. Aber wiederrum nicht zu groß sonst schwingt der Oszillator nicht mehr an. Wenn am Emitter etwa 0,5V bis 1V HF-Spannung erzeugt wird dann ist es gut. Ich habe hier mal zwei Beispiele eingestellt, die ich aufgebaut habe und die auch funktionieren. Die Reihenschaltung von C1 C2 C3 bilden den Schwingkreiskondensator. Die Gesamtkapazität kann man berechnen, in dem man die Kehrwerte addiert und davon wieder den Kehrwert bildet. Damit, und der Spule kann man mit der Thomsonschen Schwingungsformel die Frequenz berechnen. Dein Kondensator C3 mit 7pF wird zu klein sein, Der Oszillator wird nicht anschwingen. Wozu soll R2 sein? Damit verschlechtert sich nur die Schwingkreisgüte.
@Günter >> Der externe Schwingkreis ist vorgeben und kann nicht geändert werden. > Dein Kondensator C3 mit 7pF wird zu klein sein, Der Oszillator > wird nicht anschwingen. Wozu soll R2 sein? Das ist vermutlich entweder ein Keramikschwinger oder irgendwelche Sensorik.
Hi, erstmal Danke! für die ganzen Hilfreichen Antworten. Bin jetzt endlich dazu gekommen die Schaltung aufzubauen und zu Testen. Die Größen des externen Schwingkreis haben sich ein wenig gändert und ich habe draufhin C2 etwas angepasst. B e r n d W. schrieb: > Das ist vermutlich entweder ein Keramikschwinger oder irgendwelche > Sensorik. Ja, es handelt sich um eine Sensorik. In der BJT Schaltung schwingt der Oszillator, jedoch nicht wie in der Simulation mit einer Amplitude von ~3.3V sondern nur mit einer von ~1V. Ich habe daraufhin die Wiederstände R3,R4 und R6,R7 durch ein Poti ersetzt und dachte das ich so eine bessere Einstellung finden kann. Aber es wird nicht besser. :( Nach etwas Frustration habe ich nochmal eine Schaltung mit einem JFet aufgebaut. Diese Schwingt schön in der Simulation, aber gar nicht als reale Schaltung. Nur wenn ich den Sensor durch ein Dummy mit höherer Kapazität ersetze schwingt diese. Kann man irgentwas machen um das Anschwingen zu unterstützen? Ich hoffe ihr habe noch ein paar tipps für mich. Mfg Alex
Hallo Alex, falls der Schwingkreis nicht unbedingt an Masse liegen muß, würde ich einen Transistor in Basisschaltung vorschlagen, der (Serien)schwingkreis liegt dann im Rückkopplungszweig. Das Problem Deiner bisherigen Schaltungen ist der relativ kleine 7pF - Serienkondensator. Ansonsten (Serien- Schwingkreis einseitig an Masse) gibt es noch die Clapp- Franklin- Schaltung mit zwei Transistoren, die dank der großen Verstärkung garantiert schwingt.
...oder probier mal folgendes: (in der Transistorschaltung) - den Widerstand R5 weglassen (überbrücken) - mit R1 in Reihe eine Drossel schalten, ca. 20..50 µH - wenn das nicht geholfen hat, dann C2 verkleinern, ca 20pF - erwartete Frequenz: ca.11 MHz
Hallo Alex Ein Problem ist, dass die Verluste des externen Schwingkreises nicht bekannt sind. Parallel zur Induktivität hab ich einen Widerstand geschaltet, um das Oszillatorsignal auf 1 Volt runterzubringen. Dieser soll nicht eingebaut werden, sondern ist für die Simulation der Schwingkreisverluste notwendig. Falls die Schaltung noch nicht funktioniert, kannst Du es mal so probieren. Zur Not geht als Treiber auch ein BC557, aber mit einem HF-Typ sieht das Signal ein wenig schöner aus. Den R5 kannst Du bei Bedarf durch eine Verbindung ersetzen, der ist nur notwendig, um einen schöneren Sinus zu bekommen. Aus der Schaltung kann bei 3.3 Volt nicht das volle Rechtecksignal rauskommen. Das geht nur mit nachgeschaltetem Treiber. In die Kollektorleitung des Oszillators kann ein relativ niederohmiger Widerstand geschaltet werden, ohne die Schwingung zu stören. Überm R9 müssen bei der negativen Halbwelle mehr als 0,7 Volt abfallen, damit der PNP Transistor durchschaltet. Wird der R9 als 1kOhm Poti ausgeführt, kann die Symmetrie des Ausgangssignals eingestellt werden Gruß, Bernd
Bitte melde dich an um einen Beitrag zu schreiben. Anmeldung ist kostenlos und dauert nur eine Minute.
Bestehender Account
Schon ein Account bei Google/GoogleMail? Keine Anmeldung erforderlich!
Mit Google-Account einloggen
Mit Google-Account einloggen
Noch kein Account? Hier anmelden.






