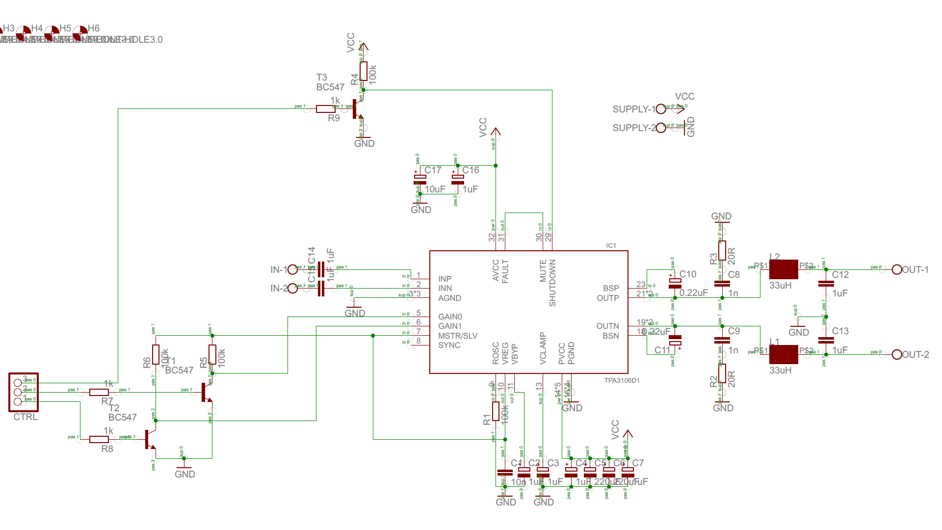
Hallo zusammen, ich bin leider völlig mit meinem Latein am Ende. Ich versuche seit 2 Tagen vergeblich eine 40W Endstufe mit einem TPA3106D1 in Betrieb zu nehmen. Ich hab mich bei der Schaltung eigentlich ziemlich genau ans Datenblatt, bzw. das Eval-Board von TI gehalten (meine Schaltung im Anhang). Gestern ist mir ein Chip an einem 4 Ohm Lautsprecher abgeraucht, ohne je einen Mucks von sich gegeben zu haben, obwohl im Datenblatt als minimale Last 4 Ohm angegeben sind. Heute hab ich dann einen neuen Amp draufgelötet und an 16 Ohm betrieben. Das hat auch ganz kurz funktioniert, d.h. es kam hinten die gleiche Musik raus, die ich vorne reingeschickt hab. Auch die Steuerung von Gain und Shutdown via uC hat genau das gemacht, was sie sollte. Dann hab ich den Amp aus- und wieder angemacht und seither geht nix mehr. Die Spannungen am Eingang passen alle (Vreg, Mute, Shutdown usw.). Aber zwischen Out- und Out+ liegen immer 12V (=Versorgungsspannung). Seltsamerweise liegt zwischen Out- und GND +12V und zwischen Out+ und GND 0V. Klar, dass der Lautsprecher so nicht arbeiten will. Ich versteh halt nicht, warum es kurz funktioniert hat und nun gar nix mehr geht. Kurzschlüsse sind mit ziemlicher Sicherheit keine auf der Platine. Stromaufnahme sieht auch vernünftig aus (ca. 0.8 A bei 12 V Betriebsspannung mit 16 Ohm Last). Hat jemand Erfahrungen mit dem IC? Bin für jede Anregung dankbar...
Ist das Power-Pad richtig gelötet mit Heißluft und auf GND gelegt?
Nico ... schrieb: > Ist das Power-Pad richtig gelötet mit Heißluft und auf GND gelegt? Ja, war es. Der Amp hatte eine Macke. Hab einen neuen draufgemacht und jetzt gehts. =) Trotzdem danke.
Jetzt doch nochmal ich... Wie gesagt, gestern Abend hat mit dem neuen Chip alles einwandfrei funktioniert (an 12 Ohm Last). Hab die Schaltung mehrmals an und ausgeschaltet, alles prima. Dann heute an ner anderen Box (16 Ohm) probiert und - zack - , wieder das gleiche Problem. Zwischen Out+ und Out- liegen 12V an und nix tut sich mehr... Kann das mit der Polung vom Lautsprecher zusammenhängen? Oder mit dem Lautsprecher an sich? Eigentlich ist die Impedanz ja weit genug im sicheren Bereich (wie gesagt, angegeben sind 4 Ohm als minimale Last)... Das gibts doch nicht... :(
Da scheint einiges Falsch zu sein. Zeig mal das Layout
Elf von Dreizehn schrieb: > Da scheint einiges Falsch zu sein. Zeig mal das Layout Oh oh, das hört sich nicht gut an... :-/ Schaltplan ist im ersten Post, Layout ist hier dabei... Top und Bottom sind komplett mit Masse belegt (dafür die Durchkontaktierungen, bzw. Bohrungen). In der Mitte ist deshalb so viel Platz freigelassen, weil ich nicht wusste, wie warm der Amp wird und ich evtl. einen Kühlkörper montieren wollte. Kann es denn auch damit zusammenhängen, dass ich an einigen Stellen Elkos verwende, an denen TI normale Keramikkondensatoren im Schaltplan hat?
Normale Elkos statt Kerkos zu erstzen kann problematisch werden weil Kerkos viel schneller sind. Wenn es speziell ausgewählte low ESR Elkos sind kann das noch gehen. Prinzipiell sind aber alle deine Elkos für eine effektive Pufferung viel zu weit vom IC weg. Das Ergebnis wäre ohne die Töpfe vermutlich das Selbe wie jetzt auch. Kann gut sein dass da irgendwas schwingt und sonst für einen Quatsch mit dem IC macht.
Zwei Ideen habe ich noch: 1. schlechte Trennung von AGND und PGND (Empfehlung steht in der Beschreibung vom EVM) 2. hat das IC einen differentiellen Eingang. Verwendest du auch ein symmetrisches Signal oder ein Single-Ended? In dem Fall kommt eine andere Beschaltung zum Einsatz (Negativer Eingang gegen Masse). Vielleicht floatet dein Eingangssignal zu stark. Steht auch im Datenblatt und beim EVM beschrieben (Jumper J10)
1. Kondensatoren viel zu weit weg. 2. Thermal Pad: Zitat: "Connect to AGND and PGND – should be star point for both grounds. Internal resistive connection to AGND and PGND. Thermal vias on the PCB should connect this pad to a large copper area on an internal or bottom layer for the best thermal performance. The Thermal Pad must be soldered to the PCB for mechanical reliability." 3. Nicht alle PGND angeschlossen?
Sehe ich was nicht oder sind deine GND-Pads alle nicht angeschlossen? Die Durchkontaktierungen zum PowerPad sehen auch komisch aus oder ist das nur ein Darstellungsfehler!? Die Pufferkondensatoren sind wirklich sehr schlecht angeordnet, wie meine Vorposter schon sagten!
Hi, erst mal danke für die vielen Antworten! T-Brox schrieb: > Normale Elkos statt Kerkos zu erstzen kann problematisch werden weil > Kerkos viel schneller sind. Wenn es speziell ausgewählte low ESR Elkos > sind kann das noch gehen. Also low ESR Elkos hab ich nur für die beiden dicken 220uF verwendet (wie auch im EVM angegeben). Wo ist die Geschwindigkeit der Kondensatoren denn von Belang? Hauptsächlich bei den Filtern oder auch bei den Pufferkondensatoren? T-Brox schrieb: > Prinzipiell sind aber alle deine Elkos für eine effektive Pufferung viel > zu weit vom IC weg. Das Ergebnis wäre ohne die Töpfe vermutlich das > Selbe wie jetzt auch. Kann gut sein dass da irgendwas schwingt und sonst > für einen Quatsch mit dem IC macht. Was ändert sich denn, wenn die Pufferkondensatoren näher am IC sind? Bzw. warum sollte man darauf achten? Ist eine reine Verständnisfrage... T-Brox schrieb: > 1. schlechte Trennung von AGND und PGND (Empfehlung steht in der > Beschreibung vom EVM) Ohje, ich muss gestehen, dass ich das zwar gelesen hab, aber nicht ganz verstanden hab. Weshalb ist es wichtig AGND und PGND zu trennen? Und wie ist das gemeint, mit der "single point connection"? Die Masse, die von der Spannungsversorgung kommt ist PGND. Diese kann ich nicht einfach an AGND anschließen, sondern muss AGND ausschließlich über das Thermal Pad mit GND verbinden? Korrekt? T-Brox schrieb: > 2. hat das IC einen differentiellen Eingang. Verwendest du auch ein > symmetrisches Signal oder ein Single-Ended? In dem Fall kommt eine > andere Beschaltung zum Einsatz (Negativer Eingang gegen Masse). > Vielleicht floatet dein Eingangssignal zu stark. > Steht auch im Datenblatt und beim EVM beschrieben (Jumper J10) Habe mit verschiedenen Quellen beides versucht. Aber nochmal zur Sicherheit, bei Single Ended wird der negative Eingang über den Koppelkondensator auf Masse gelegt? Oder direkt? Nico ... schrieb: > Sehe ich was nicht oder sind deine GND-Pads alle nicht angeschlossen? > Die Durchkontaktierungen zum PowerPad sehen auch komisch aus oder ist > das nur ein Darstellungsfehler!? Doch, die sollten eigentlich alle angeschlossen sein. Wie gesagt, Top ist komplett Massefläche. Die Durchkontaktierungen auf die abgeschlossenen Bottom Flächen sind im Eagle Layout teils als Bohrungen, teils als Via dargestellt (bei C7, zwischen C18 und C19 usw.). Der Pin oben links ist nicht angeschlossen (SYNC Eingang ist Ausgang, wird nicht verwendet weil Amp Master ist (MSTR/SLV ist high)). Die Durchkontaktierungen zum Powerpad sind 1 mm Bohrungen, in denen Kupferstäbe stecken. Die sind auf der Top-Seite mit der Massefläche verlötet. Auf der Bottom-Seite sitzt der Chip. Haben wir im Reflowofen gemacht, sollte also korrekt angeschlossen sein. Letzte Frage noch: Bei den Spulen bin ich mir nicht so sicher, ob ich da die richtigen verwende. Ich hab die L-07HCP 33 beim R. bestellt. Haben 33uF, aber können nur 1,5 A. Wie gesagt, bei einer 12 Ohm Last hat der Amp immer so zw. 0.8 - 1 A gezogen. Sollte also doch funktionieren?
Im AGND sind die sensiblen, kleinen analogen Signale. Im PGND toben die
hohen Ströme mit steilen Schaltflanken. Diese verursachen im
Zweifelsfall sehr hohe Störungen. Am Pad erfolgt die räumliche Trennung
("links Signal, rechts Leistung") und sorgt trotzdem für ein gemeinsames
Bezugspotenzial. Der Single Point Anschluss in Richtung Spannungsquelle
sorgt dafür, dass du darüber keine Masseschleifen erzeugst.
Bei Single-Ended Signalen liegt der negative Eingang über einen
Koppelkondensator auf Masse und der negative Anschluss des Signals
direkt auf Masse.
Schnelle Kondensatoren gehören auf jeden Fall in die
Versorgungsleistungen, da sich ansonsten durch die hohen
Schaltfrequenzen Störungen über die Versorgungsleitungen ausbreiten
können. Daher sollten diese Verbindungen zwischen IC und Elko auch sehr
kurz und niederohmig sein (-> kleine Antenne).
Bei den Filtern ist es für die Verstärkerschaltung weniger kritisch,
eher für andere elektronische Geräte in der Nähe interessant.
Die Spule die du ausgewählt hast ist schon recht knapp. Bei 1A
"Sinusstrom" hast du ja schon 1,4A Spitzenstrom. Das ist etwas viel auf
Dauer denke ich. Bei 2,5A Sättigungsstrom ist es spätestens zu viel.
Oha, hier lernt man mehr als in jeder E-Technik Vorlesung... :) T-Brox schrieb: > Im AGND sind die sensiblen, kleinen analogen Signale. Im PGND toben die > hohen Ströme mit steilen Schaltflanken. Diese verursachen im > Zweifelsfall sehr hohe Störungen. Am Pad erfolgt die räumliche Trennung > ("links Signal, rechts Leistung") und sorgt trotzdem für ein gemeinsames > Bezugspotenzial. Der Single Point Anschluss in Richtung Spannungsquelle > sorgt dafür, dass du darüber keine Masseschleifen erzeugst. Eine letzte Frage noch: Mit welcher Masse ist in dem Fall die freie Fläche der Platine belegt? Am besten mit AGND, oder? D.h. dann würden von der Spannungsquelle fette Leiterbahnen an die PGND Pins und an das Pad gehen. Vom Pad gehts dann auf die Platinenfläche und damit auch auf AGND. Wenn das so richtig ist, mach ich mich mal dran ein neues Layout zu entwerfen, dass eure Hinweise berücksichtigt. Muss leider erst nochmal irgendwo Chips bestellen, weil ich mit dem letzten Versuch alle drei Samples verbraten habe :-/
Philipp B. schrieb: > Die Masse, die von > der Spannungsversorgung kommt ist PGND. Diese kann ich nicht einfach an > AGND anschließen, sondern muss AGND ausschließlich über das Thermal Pad > mit GND verbinden? Korrekt? Diese Aussage macht mich gerade stutzig. Laut dem Schaltplan hast du PGND und AGND verbunden. Sind diese verbunden oder nicht? Die Begründung für den Sternpunkt auf dem Masse-Pad wurde dir schon genannt. Womit verorgst du den Verstärker? Für den Anfang ist ein Netzteil mit Strombegrenzung oft hilfreich.
Tilo Lutz schrieb: > Diese Aussage macht mich gerade stutzig. Laut dem Schaltplan hast du > PGND und AGND verbunden. Sind diese verbunden oder nicht? > > Die Begründung für den Sternpunkt auf dem Masse-Pad wurde dir schon > genannt. > > Womit verorgst du den Verstärker? Für den Anfang ist ein Netzteil mit > Strombegrenzung oft hilfreich. Hä, ja, klar sind AGND und PGND verbunden. Allerdings nicht explizit über das Pad, sondern die Masse, die vom 12V Netzteil kommt geht einfach auf die Kupferfläche und alle Pins (AGND, PGND und das Pad) sind irgendwie mit der Massefläche verbunden, ohne dass es eine Trennung von AGND und PGND gibt. Ich dachte, genau das sei das Problem, dass PGND und AGND nur übers Pad verbunden werden dürfen. Oder hab ich jetzt was überhaupt nicht kapiert?!
Nein da hast du recht. Der Grund wurde auch schon gesagt. Die AGND Pins werden für den Signaleingang verwendet. Über diese Pins soll kein Strom fließen, weil dies sont Störungen am Eingang verursachen würde. Kaputt gehen sollte er aber davon eigentlich nicht.
Nein, für kaputt sollte das eigentlich nicht reichen. Netzteil mit Strombegrenzung ist schon mal ein guter Anfang, alles weitere geht nur mit entsprechender Messtechnik (Oszilloskop, etc.). "Freie Fläche" einfach mit Masse belegen kann klappen, muss aber nicht. Zum Beispiel würde ich wirklich dafür sorgen, dass die beiden Masseteile auch räumlich voneinander getrennt bleiben. Also wirklich - jetzt bildlich gesprochen - nur "links von IC" die Signalmasse und rechts die Leistungsmasse. Wenn die beiden Bereiche mit zu langer Grenze direkt nah nebeneinander liegen, erhöht sich die kapazitive Kopplung und die Störungen kommen wieder leichter in den sensiblen Teil rüber. Weniger ist da tatsächlich manchmal mehr ...
Hm... aber wie ist das denn mit der Wärmeabfuhr? Weil das Pad ist ja über die Durchkontaktierungen mit der rückseitigen Massefläche verbunden um die Wärme abzuführen. Diese Fläche ist ja dann komplett mit dem Mix aus PGND und AGND belegt, oder? Wie kann man das trennen?
Philipp B. schrieb: > Weil das Pad ist ja > über die Durchkontaktierungen mit der rückseitigen Massefläche verbunden > um die Wärme abzuführen. Diese Fläche ist ja dann komplett mit dem Mix > aus PGND und AGND belegt, oder? Wie kann man das trennen? In dem Du aus Deiner einen großen Massefläche zwei machst, eine unter PGND, eine unter SGND.
Oh. So trivial. Okay. Naja, eigentlich hats T-Brox ja genauso beschrieben. Dann versuch ich mal mein Glück... Sorry für die vielen Fragen und danke für eure hilfreichen Antworten!
Bitte melde dich an um einen Beitrag zu schreiben. Anmeldung ist kostenlos und dauert nur eine Minute.
Bestehender Account
Schon ein Account bei Google/GoogleMail? Keine Anmeldung erforderlich!
Mit Google-Account einloggen
Mit Google-Account einloggen
Noch kein Account? Hier anmelden.

