Hallo, vielleicht hat jemand eine Antwort zu meiner Problemstellung. Der OP HA-2540 wird leider ziemlich heiß. Woran könnte das liegen? Hier ein paar Hintergrundinfornamtionen: - Und zwar füttere ich den OP mit dem DAC Ausgang eines ATXmega128A1 auf einem STK600 Board. - Der OP ist als nicht-invertierender Verstärker mit einer Verstärkung von 20 aufgebaut. - Die Versorgungsspannung des OP ist +-15V. - Das Netzteil zeigt mir pro Versorgungsspannungspin 21mA Eingangsstrom an (laut Datenblatt TYP 20mA und MAX 25mA). - Ich habe 3 dieser OPs und die hohe Temperatur tritt bei allen auf Anfangs habe ich gedacht, dass das Netzteil zu hohe Spannungsspitzen hat. Aber jeweils 2 Kondensatoren für +15V und -15V haben nur wenig geholfen. Der Strom wurde etwas begrenzt, aber warm wird der OP dennoch. Dabei ist es übrigens egal, ob der Eingang des OP offen, oder am DAC hängt. Auch ist es egal, ob ich den Ausgang belaste, oder nicht. Gruß, Peter
Peter schrieb: > Der OP HA-2540 wird leider ziemlich heiß. > Woran könnte das liegen? Du hast statt eines Verstärkers einen Oszillator gebaut.
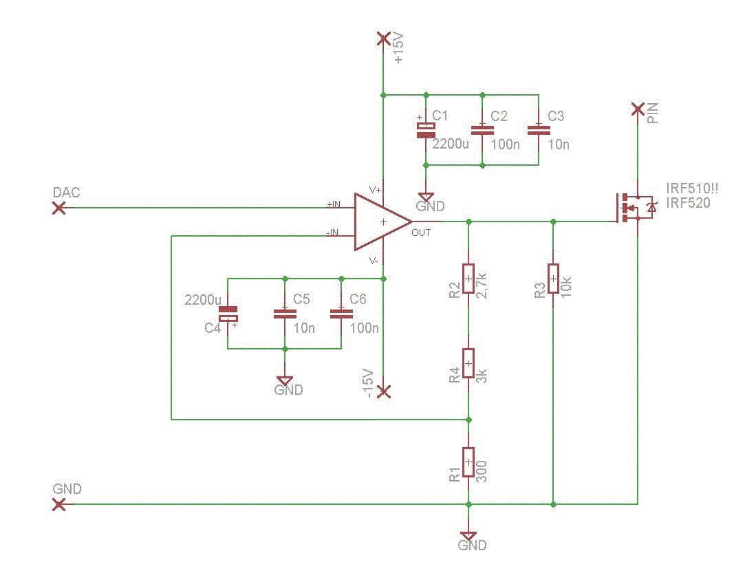
Schaltplan. Bild vom Aufbau (Bildformate beachten), Datenblatt. Sollen wir uns das aus den Finger saugen oder lieferst du etwas Infos. Schon mal ein Oszi angehängt? (Kommentar von Hinz)
Naja, die 0,6W bei einem thermischen Widerstand von Rth_JA von 75K/W bedeutet dass der Chip im Innern des Gehäuses 50°C wärmer als die Umgebungstemperatur wird ...
Hier sind Schaltplan und Datenblatt Oszi habe ich natürlich schon angehängt. Verstärkung funktionert. Signal sieht auch gut aus.
Die Frage, die sich mir stellt: Wofür brauchst Du in dieser Schaltung einen 400MHz Video-Verstärker? Das andere haben wir Dir ja schon erklärt, bei den Ruheströmen und den Spannungen muss der Verstärker warm werden.
Gregor B. schrieb: > Wofür brauchst Du in dieser Schaltung einen 400MHz Video-Verstärker? Weil ich ein paar 100kHz schnell sein will und das bei voller Ausgangsspannung. Da macht der lange keine 400MHz mehr. Außerdem war er gerade im Schrank.
Peter schrieb: > Auch ist es egal, ob ich den Ausgang belaste, oder nicht. Ist mit Ausgang der OPV-Ausgang gemeint oder der Ausgangspin des MOSFET? Wenn MOSFET dran: Note 15 im Datenblatt des OPV verlangt CLoad <10pF, versuch mal einen R in Reihe zum Gate. Nur mal aus Neugier, welchen Zusammenhang willst du eigentlich zwischen dem DAC-Ausgang und dem Drain des IRF erreichen? Arno
Arno H. schrieb: > Ist mit Ausgang der OPV-Ausgang gemeint oder der Ausgangspin des MOSFET? Mit Ausgang war der Ausgang des OPs gemeint. Arno H. schrieb: > Wenn MOSFET dran: Note 15 im Datenblatt des OPV verlangt CLoad <10pF, > versuch mal einen R in Reihe zum Gate. Ja das mit Cl < 10pF ist mir bekannt. Das Gate des IRF liegt leider darüber. Arno H. schrieb: > Nur mal aus Neugier, welchen Zusammenhang willst du eigentlich zwischen > dem DAC-Ausgang und dem Drain des IRF erreichen? Die ganze Schaltung soll zur Steuerung einer Power-LED dienen. Die Idee ist, mit dem DAC das Gate des IRF so zu steuern, dass ich an der LED verschiedene Amplitudenstufen erzeuge. Das funktioniert auch alles ganz gut, sogar bei Frequenzen >100kHz. Damit, dass der OP warm wird, habe ich mich jetzt abgefunden. Ich dachte nur immer, dass ein OP nicht warm wird.
Bitte melde dich an um einen Beitrag zu schreiben. Anmeldung ist kostenlos und dauert nur eine Minute.
Bestehender Account
Schon ein Account bei Google/GoogleMail? Keine Anmeldung erforderlich!
Mit Google-Account einloggen
Mit Google-Account einloggen
Noch kein Account? Hier anmelden.
