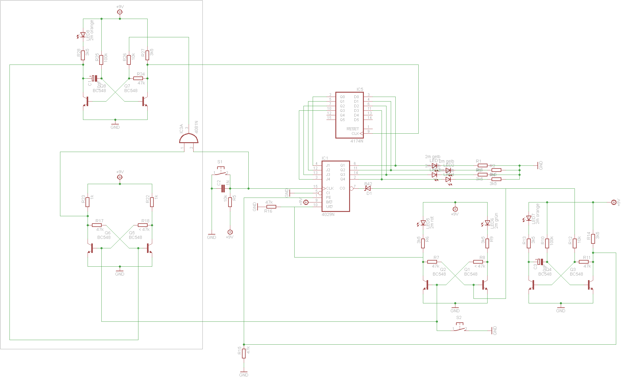
Hallo, kennt hier jemand eine einfachere Möglichkeit hier den Clock des 4174 (Hex D Flip-Flop) für 50 bis 100 Nanosekunden zu schalten damit die angelegten Werte übernommen werden, mit der Kippstufe bin ich eigentlich nicht zufrieden. Auch was die Schaltung im allgemeinen angeht bin ich an Verbesserungsvorschlägen interessiert. Zur Funktion Taster S1 > Zählt den 4029 (UP/DOWN COUNTER) im Binärmodus herunter bis Null erreicht ist. Bei erreichen von Null wird wider hochgezählt. Taster S2 wenn aufwärts gezählt wird > Lädt Bitmuster aus Flip-Flop und zählt wider herunter. Taster S1 und vorheriges geladenes Bitmuster > Bitmuster un FlipFlop speichern. ( decrement ) Die Schaltung läuft soweit, bis auf den ungetesteten eingerahmten Teil links.
Für sowas nimmt man heute einen uC, da kann man Tod und Teufel reinprogrammieren, incl. Entprellung.
Ja, das ist mir bewußt. Mit einem uC wäre ich auch schon lange fertig, es ging darum es ohne aufzubauen. So eine "alte" Schaltung hat sehr viel mehr Charme außerdem lagen bei mir noch ein paar alte Ic's herum.
Bastler schrieb: > So eine "alte" Schaltung hat sehr viel > mehr Charme außerdem lagen bei mir noch ein paar alte Ic's herum. Dann könnte man auch noch ein bisschen tiefer graben und die Schaltung mit ein paar ECC83 aufbauen. Designmäßig macht das mehr her.
Nett, aber das ist mir zu alt ;) Die Schaltung sollte transportabel sein, hatte vergessen zu erwähnen das sie mit einem 9v Block läuft, sowie Bezahlbar.
Wie wäre es, alles in CMOS zu bauen? Spart Strom. Nur µA erforderlich. Hier mal etwas aus meiner Mottenkiste, vielleicht was für dich. Toggle - Ein-Aus über Taster mit zuverlässiger Entprellung. Letztlich ein RS Flipflop. Bei Verwendung eines 4093 auch fremdschaltbar, wenn man jeweils den zweiten Eingang hierzu verwendet. Nunja, Verzögerung (DELAY) auch ein alter Hut.
Schönen Dank, das war eine gute Idee. Hatte zum Glück noch einen in der Bastelkiste herumfliegen.
Bitte melde dich an um einen Beitrag zu schreiben. Anmeldung ist kostenlos und dauert nur eine Minute.
Bestehender Account
Schon ein Account bei Google/GoogleMail? Keine Anmeldung erforderlich!
Mit Google-Account einloggen
Mit Google-Account einloggen
Noch kein Account? Hier anmelden.


