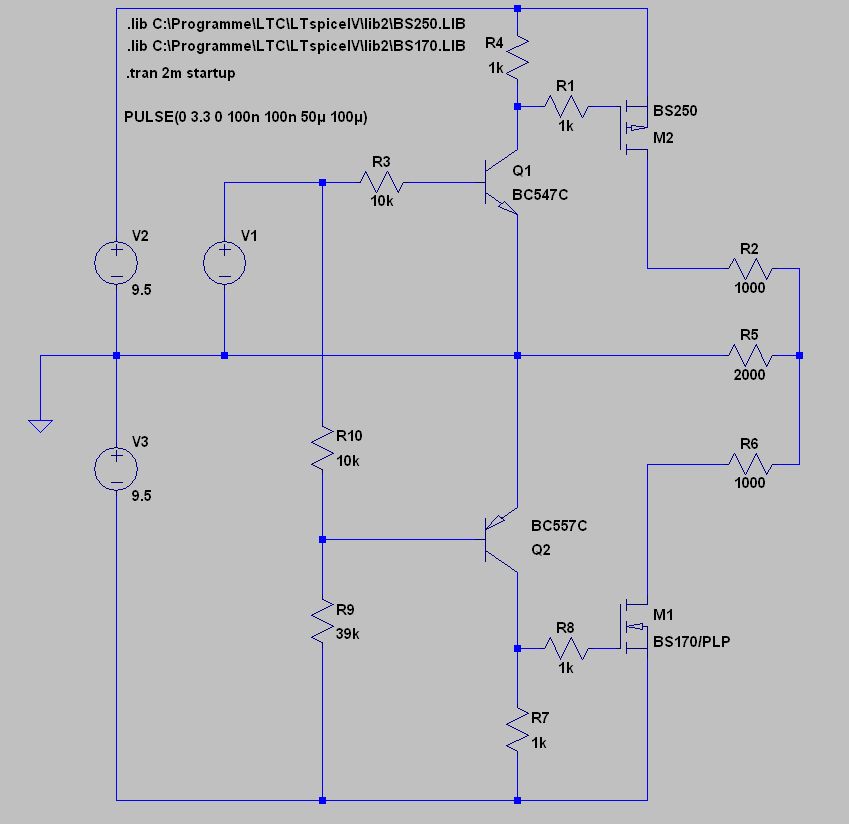
Es werden zwei Spannungen (+/- 9,5 V) mit einem Innenwiderstand von 1 KOhm abwechselnd auf einen 2 KOhm "Verbraucher" R5 gelegt. V1 ist ein Mikrocontrollerpin, der alle 50 µs seinen Pegel von 0 auf 3,3 und zurück ändernd. Störend ist, dass alle 50 µs für ca. 300 ns beide MOS-Transistoren leiten sind. Kann man die Schaltung im Anhang verbessern?
> Kann man die Schaltung im Anhang verbessern?
Man kann die Zeit verkürzen in der die beiden Fets an sind. Dazu R1 und
R8 weglassen und die Ansteuerung der BCs niederohmiger machen.
Aber ist denn am Ausgang wirklich RailToRail-Verhalten nötig? Was muss
die Schaltung denn tatsächlich leisten?
R10 durch 2 serielle Dioden erstzen oder besser durch Transistor mit 2 x Widerständen von Kollektor zur Basis und von Basis zu Emitter. Dimensionierung so, dass am Transistor ca. 1,4V abfallen.
ArnoR schrieb: > Man kann die Zeit verkürzen in der die beiden Fets an sind. Dazu R1 und > R8 weglassen und die Ansteuerung der BCs niederohmiger machen. Super, die Zeit schrumpft damit auf 30 ns.
Richtig macht man es, indem man einen Halbbrückentreiber mit Totzeit verwendet. IR2110 glaub ich ist so einer. Ingo
Alex schrieb: > oder besser durch Transistor mit 2 x > Widerständen von Kollektor zur Basis und von Basis zu Emitter. > Dimensionierung so, dass am Transistor ca. 1,4V abfallen. Keine Verbesserung.
Ingo schrieb: > Richtig macht man es, indem man einen Halbbrückentreiber mit Totzeit > verwendet. IR2110 glaub ich ist so einer. Ist es möglich die Totzeit in die obige Schaltung einzubauen? Vielleicht zwei Portpins mehmen, und erst den einen Pin ab- und dann den anderen zuschalten?
Die Schaltung gemäß 'Figure 1' könnte in die richtige Richtung gehen: http://www.irf.com/technical-info/designtp/dt92-2.pdf
Die Signale konstant verzögern, solange der Auszustand nicht stört. Ansonsten vorspannen, damit die zwei Einschaltzustände "elektrisch" auseinandergezogen werden. Am einfachsten mit ein paar Dioden zwischen den Basen, rund um R10, der Transistoren. Schau mal nach wie das seit vielen Jahren beim Audioverstärker, dort zur Klirrverringerung, gemacht wird.
Bitte melde dich an um einen Beitrag zu schreiben. Anmeldung ist kostenlos und dauert nur eine Minute.
Bestehender Account
Schon ein Account bei Google/GoogleMail? Keine Anmeldung erforderlich!
Mit Google-Account einloggen
Mit Google-Account einloggen
Noch kein Account? Hier anmelden.
