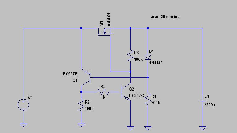
Kann mir jemand sagen, wo der Thread der Idealen Diode (siehe Anhang) verblieben ist? Gesucht habe ich bis jetzt nach "Ideale", "Diode", "NPN", "PNP", "MOS", ..., und diversen Kombinationen, jedoch nichts gefunden. Bin mir aber sicher, dass die Schaltung hier besprochen wurde.
