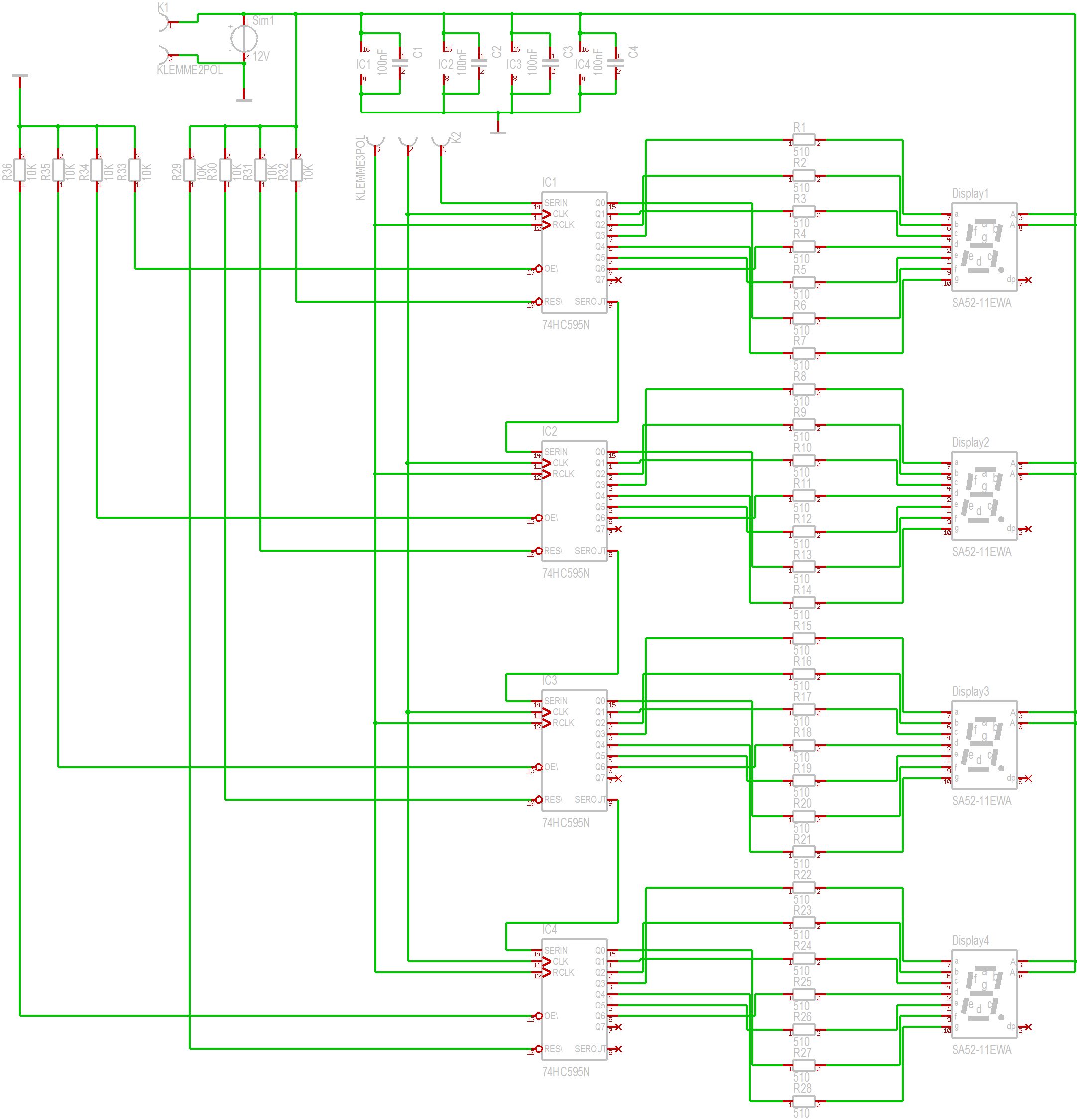
Schönen guten Abend, da es leider schon einige Zeit her ist als ich die letzte Platine zeichnete, und das Gedächtnis bisschen schwächelt, muss ich hier mal kurz nachfragen ob die Beschaltung wie im Schaltplan zu sehen ist stimmt. Speziell gehts dadrum: 7 Segmentanzeige: Pin 5 (dp) nicht benötigit, somit auf die Anode legen oder offen lassen? M74HC595N: Pin 13 (OE/): Mit oder ohne 10k Widerstand auf GND? (gezeichnet mit Widerstand) Pin 10 (Res/): Mit oder ohne 10k Widerstand auf Vdd? (gezeichnet mit Widerstand) Pin 7 (Q7) nicht vewendet, offen lassen oder auf GND? IC4 Pin 9 (Serout) nicht verwendet, offen lassen oder auf GND? Eigentlich ganz einfache fragen, und glaube auch dass ichs richtig gezeichnet habe xD, aber bevor ich die Platine ätze frage ich doch lieber nochmals nach. Vielen Dank schonmal im Voraus für die, die sich dafür kurz Zeit nehmen. Mit freundlichen Grüßen Hofei
Johannes H. schrieb: > Pin 5 (dp) nicht benötigit, somit auf die Anode legen oder offen lassen? offen lassen > Pin 13 (OE/): Mit oder ohne 10k Widerstand auf GND? (gezeichnet mit > Widerstand) Direkt auf Masse > Pin 10 (Res/): Mit oder ohne 10k Widerstand auf Vdd? (gezeichnet mit > Widerstand) Mit Widerstand auf Vdd, allerdings kannst du die Anzeigen dann nicht zurückstellen. Evtl. also doch alle zusammen auf einen Port geben. > Pin 7 (Q7) nicht vewendet, offen lassen oder auf GND? > IC4 Pin 9 (Serout) nicht verwendet, offen lassen oder auf GND? Offen lassen. Du möchtest sicherlich keine Ausgänge kurzschliessen.
Johannes H. schrieb: > Pin 5 (dp) nicht benötigit, somit auf die Anode legen oder offen lassen? Das ist bei einer LED schlicht egal. > Pin 13 (OE/): Mit oder ohne 10k Widerstand auf GND? Ja. (**) > Pin 10 (Res/): Mit oder ohne 10k Widerstand auf Vdd? Ja. (**) > Pin 7 (Q7) nicht vewendet, offen lassen oder auf GND? Q7 ist ein Ausgang. Den lässt du besser offen. > IC4 Pin 9 (Serout) nicht verwendet, offen lassen oder auf GND? Ist auch ein Ausgang --> offen lassen. Fazit: Eingänge auf definierten Pegel legen (auch eine Transistorbasis ist ein Eingang). Und Ausgänge einfach offen lassen. (**) Besser ist es, einen Widerstand zu nehmen, denn dann kann man evtl. mal einfacher was "dazubasteln" oder "umbauen"... > glaube auch dass ichs richtig gezeichnet habe Der Schaltplan sieht durch die winzigklitzeklitzekleinen und unr eg elm äßi g en Abstände recht unleserlich und unübersichtlich aus... Abhilfe: mit Bussen kann man Leitungen zusammenfassen, und sonst läuft jede Leitung im 1/10 Zoll Raster im Schaltplan.
Hallo, was ist das für eine eigenwillige Beschaltung der 7Segment-Anzeigen? EIN Vorwiderstand für die ganze Anzeige?? Jedes Segment bekommt einen Widerstand, und die Anode geht direkt an Plus. Bei der jetzigen Beschaltung wird die Anzeige umso dunkler, je mehr Segmente angesteuert werden ... :-(
Matthias Sch. schrieb: >> Pin 7 (Q7) nicht vewendet, offen lassen oder auf GND? >> IC4 Pin 9 (Serout) nicht verwendet, offen lassen oder auf GND? > Offen lassen. Du möchtest sicherlich keine Ausgänge kurzschliessen. ok, bisschen falsch formuliert, ein Widerstand wär da schon noch dazwischen gewesen ;) ... Matthias Sch. schrieb: >> Pin 10 (Res/): Mit oder ohne 10k Widerstand auf Vdd? (gezeichnet mit >> Widerstand) > Mit Widerstand auf Vdd, allerdings kannst du die Anzeigen dann nicht > zurückstellen. Evtl. also doch alle zusammen auf einen Port geben. Würd ich persönlich auch für sinnvoller halten, da das ganze aber für einen Freund von mir wird, und er dies nicht so haben will, soll er es so kriegen wie er es will xD Lothar Miller schrieb: > Fazit: Eingänge auf definierten Pegel legen (auch eine Transistorbasis > ist ein Eingang). Und Ausgänge einfach offen lassen. Danke für den Hinweis, hatte irgendwas im Hinterkopf, dass ich mal ein Problem hatte weil ich einen Ausgang offen ließ, langsam dämmerts aber wieder, dass dieses Problem mit einem OPV bestand... Lothar Miller schrieb: > Abhilfe: mit Bussen kann man Leitungen zusammenfassen, und sonst läuft > jede Leitung im 1/10 Zoll Raster im Schaltplan. Werd ich mich absofort daran versuchen zu halten Vielen Dank euch beiden für die schnelle Hilfe, Schaltplan wurde schon abgeändert :) Mit freundlichen Grüßen Hofei
Johannes H. schrieb: >>> Pin 10 (Res/): Mit oder ohne 10k Widerstand auf Vdd? (gezeichnet mit >>> Widerstand) >> Mit Widerstand auf Vdd, allerdings kannst du die Anzeigen dann nicht >> zurückstellen. Evtl. also doch alle zusammen auf einen Port geben. > > Würd ich persönlich auch für sinnvoller halten, Wozu? Das ist ein Schieberegister. Sobald die Software die nächsten Daten reinschreibst, wandern die aktuell vorhandenen sowieso links raus. Kein Mensch braucht diese Reset Möglichkeit in Wirklichkeit. Der einzige Fall, wo der relevant ist, ist beim Einschalten der Schaltung. Da kann man erst mal einen Reset machen, indem man den Reset mit einem RC-Glied etwas verzögert kommen lässt, so dass das IC erst mal alles resettet. Ist aber so wild auch wieder nicht. Denn ein paar ms später ist der µC sowieso hoch und taktet erst mal die Schieberegister auf 0 durch. Und kurz darauf geht dann sowieso die Anzeigeschleife los.
Guten Abend, hat jetzt zwar etwas länger gedauert, kam immer wieder was dazwischen... Aber im Anhang nochmals die Überarbeitete (STRG+A -> Delate) Fassung. Müsste nun so passen?! Danke im Voraus Mit freundlichen Grüßen Hofei
Bitte melde dich an um einen Beitrag zu schreiben. Anmeldung ist kostenlos und dauert nur eine Minute.
Bestehender Account
Schon ein Account bei Google/GoogleMail? Keine Anmeldung erforderlich!
Mit Google-Account einloggen
Mit Google-Account einloggen
Noch kein Account? Hier anmelden.

