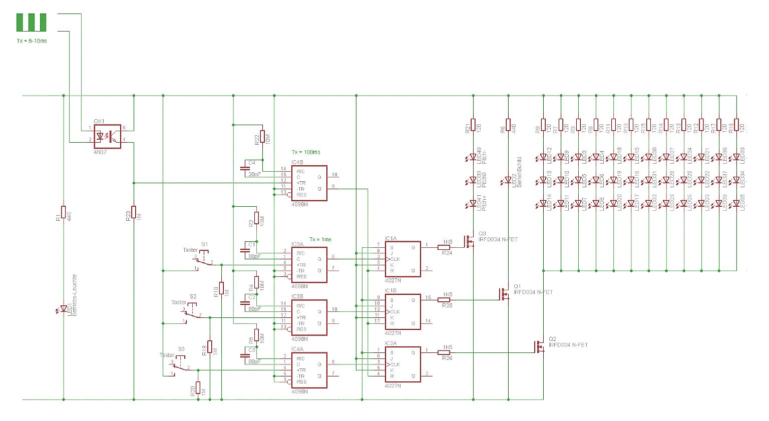
Hallo Zusammen :) Habe mich mal dran gemacht an das Modding eines Technics SL1200MK2 (Plattenspieler fuer die die's nicht wissen :) ) gemacht und wollte da einige visuelle Mods installieren, sprich LEDs Um das ganze durchzuziehn habe ich mir mal den Schaltplan des MK2 reingezogen und auch von anderen erahrenern Modden sagen lassen dass die Speisung nicht ausreichend ist fuer eine umfassendere LED installation. Deshalb habe ich ein 12V Netzteil zugelegt welches ich zusaetzlich verbauen werde. Ist ein Kleinst-Netzteil mit 12V / 420mA Max 5W. Darauf aufbauend habe ich mir mein Wissen aus der Lehrzeit als Elektroniker wieder hervorgekramt und mal eine Schaltung zusammengeflickt.. ist schon 15 Jahre her und ich wollte mir einfach mal eine ander Meinung einholen ob man das so wie ichs zusammengestrickt habe durchziehen kann. Grundsätzlich soll die Schaltung mittels (als T-FlipFlop gebrauchte) JK-FlipFlops 3 verschiedene LED kreise zum leuchten/erloeschen bringen. Die Taster (entprellt) sorgen fuer den Clock und die MOS-FETs (N-Kanal) am Ausgang der FlipFlops dienen als Schalter fuer die LED-Schaltkreise. Erschwerend kam hinzu dass ich die Schaltung an-/aus-schalten wollte mit dem anderen bestehenden Stromkreis des MK2. Das hab ich mir so ueberlegt dass mittels eingebautem OptoKoppler (mit Foto-Transistor) ,welchen ich als ersatz fuer eine der ueberfluessigen LED's des alten stromkreises benutze, die Vcc des Digitalstromkreises schalte. Die 5 (bzw 5.1Vcc) moechte ich mittels Z-Diode stabilhalten. Jetzt die ganz einfache und banale Frage... Geht das so wie ich mir das vorstelle ? (siehe anhang schaltplan) Vielen Dank schon im Voraus Greets Thom
Der schöne Plattenspieler... wuhäää. 1. Wenn du CMOS Flipflops nimmst, kannst du dir das ganze 5 Volt Gedöns sparen und alles mit 12 Volt speisen. 2. 300k als Gatewiderstände sind sehr hoch, nimm lieber was in der 470R-2k2 Richtung. Die Widerstände vom Gate nach Masse kannst du dir bei CMOS Flipflops sparen, da deren Ausgänge bei low wirklich auf 0 Volt gehen. 3. Die LED des Optokoppler wird mit dem Einschalter lediglich kurzgeschlossen? Ist wahrscheinlich anders gemeint, oder? Was soll nach dem Einschalten passieren? Wenn du möchtest, das die LEDs erstmal gelöscht sind (Reset), dann bau eine Schaltung, die nach dem Aktivieren des Optokopplers nur einen kurzen Puls auf die Reset Eingänge gibt, sonst bleiben die Flipflops für immer im Reset. (ein Monoflop kann so etwas). Das CD4027 enthält zwei J/K Master Flipflops in einem Gehäuse.
Matthias Sch. schrieb: > Der schöne Plattenspieler... wuhäää. Nein nein das sieht nur ganz schlimm aufm Schaltplan aus... aber ist weniger als es ist.. wart ich such dir kurz ein Bild raus :) .. bin selber DJ und hab 4 von denen hehe .. mach da noch mehr dran.. nen C8 Netzbuchse, Stereo Cinch Goldanschluesse und Erdung in Cinchmasse integriert (damit ich die Kabel mal entfernen kann und Kabelsalat aufgeraeumt ist), Gehaeuse neu lackieren beim Automech und so :) Nur beispielbilder.. hat mich inspiriert hehe .. die 36 LEDs ganz rechts sind fuer die unter-teller beleuchtung.. da brauchts einige dass das Licht homogen und aus einem stueck erscheint .. darum :) und das serienschild wird graviert auf Plexiglas und eingebaut Serienschild off http://www.12x0.de/project/data/master66.jpg serienschild on http://www.12x0.de/project/data/master80.jpg > 1. Wenn du CMOS Flipflops nimmst, kannst du dir das ganze 5 Volt Gedöns > sparen und alles mit 12 Volt speisen. Da war doch noch was.. CMOS.. genau .. lichtaufgeh :) .. werd ich mir genau anschaun danke fuer den Tip!! > 2. 300k als Gatewiderstände sind sehr hoch, nimm lieber was in der > 470R-2k2 Richtung. Die Widerstände vom Gate nach Masse kannst du dir bei > CMOS Flipflops sparen, da deren Ausgänge bei low wirklich auf 0 Volt > gehen. ahh ok .. hab eben den gate-strom genommen und hochgerechnet mit 3.4V Vgs darum komm ich auf so hohe... hab da wohl was nimmer ganz in meinen zellen gespeichert von frueher :) > 3. Die LED des Optokoppler wird mit dem Einschalter lediglich > kurzgeschlossen? Ist wahrscheinlich anders gemeint, oder? nein dass ist nur symbolisch.. du weisst ja dass beim drehschalter am MK2 hats 4 LED drin (.. ich wollte (um die galvanische trennung beider getrennten stromkreise zu gewaehrleisten) eine dieser 4 LED im drehschalter entfernen (kommen eh neue farben rein.. nein nicht pink hehe) und durch die InputLED des Optokopplers ersetzen.. der schaltet dann im 12V Stromkreis die schaltung erst ein.. die (zukuenftige) CMOS schaltung soll ja nicht laufen bevor das geraet eingeschaltet ist. > Was soll nach dem Einschalten passieren? 1. Turntable einschalten => schaltet 12V fremdstromkreis (meine schaltung) ein 2. Alle Ausgaenge (Q) der FF sind Low => FET nicht offen, LED dunkel 3. Taster druecken => schaltet entsprechende LEDs ein 4. Taster druecken => schaltet entsprechende LEDs wieder aus (Togglebetrieb) 5. Turntable ausschalten => Schaltet 12V fremdstromkreis (meine schaltung) wieder aus > Wenn du möchtest, das die LEDs > erstmal gelöscht sind (Reset), dann bau eine Schaltung, die nach dem > Aktivieren des Optokopplers nur einen kurzen Puls auf die Reset Eingänge > gibt, sonst bleiben die Flipflops für immer im Reset. (ein Monoflop kann > so etwas). > Das CD4027 enthält zwei J/K Master Flipflops in einem Gehäuse. Das ist genau noch das was mir im kopf rumgeschwirt ist und nicht in die haende weitergeleitet wurde... wollte fragen wie das mit den zustaenden am flip flop steht wenn man die schaltung unter spannung nimmt.. du meinst also ein monoflop vor die 3 FF (Reset auf Low kurzzeitig) schafft klare verhaeltnisse mit den ausgaengen.. Ach jetzt kommt mir grad noch in den sinn.. die 4 LED im schalter sind gepulsed.. damit sie die pitchgeschwindigkeit auf dem teller anzeigen koennen.. also ist die sache mit der LED/Optokoppler hinfaellig.. **strich zieh** hast du grad spontan eine Idee wie ich von nem fremden Stromkreis meinen 12V Stromkreis "steuern" bzw "einschalten/ausschalten" kann ? gibts da was gscheites... Relais wird glaub zu haarig was den strom anbelangt.. drum hab ich eben zuerst auf den optokoppler gesetzt.. zuerst habich sogar ueber ein PhotoMOS nachstudiert..
Matthias Sch. schrieb: > Der schöne Plattenspieler... wuhäää. DAS habe ich mir auch gerade gedacht. Kann mir überhaupt nicht vorstellen, dass das gut aussieht. TO: Wo/wie willst Du die LEDs denn anbringen? Willst Du etwa Löcher in das Chassis bohren?! Grüße Markus (ich werde meinen 1210er niemals-nie-nicht-modden) EDIT: Ahh ok, ich sehe, Du willst also die Lücke zwischen Plattenteller und dem Chassis leuchten lassen?! Nagut, das sieht ja noch ganz gut aus :-)
Markus M. schrieb: > TO: Wo/wie willst Du die LEDs denn anbringen? Willst Du etwa Löcher in > das Chassis bohren?! http://www.12x0.de/project/data/master43.jpg so siehts aus wenn der Teller weg ist http://www.12x0.de/project/data/master29.jpg und so siehts im groben aus.. das is der plastikdeckel der die schaltung schuetzt direkt unter dem teller .. ich mach den Turntable schwarz matt lackiert und nehm gruene LED .. aber nid so furzdiffuse LED... 60'000 mcd Gruene klare LED .. das zieht und dann siehts auch nid so zerstueckelt aus hehe ist quasi ne indirekte beleuchtung.. und das serienschild sieht nur total grell aus ist es aber nicht :)
Thom schrieb: > hast du grad spontan eine Idee wie ich von nem fremden Stromkreis meinen > 12V Stromkreis "steuern" bzw "einschalten/ausschalten" kann ? gibts da > was gscheites... Wenn du auf CMOS umsteigst, musst du eigentlich nur dafür sorgen, das bei ausgeschaltetem Plattenspieler die LEDs auch aus sind, der Reststrom in den CMOS Flipflops bewegt sich bei ein paar uA(!). Du kannst den Optokoppler schon so lassen und damit einen retriggerbaren Monoflop starten, der bei Pulsen am Eingang (vom OK) den Reset der Flipflops freigibt und bei fehlenden Pulsen den Reset aktiviert. CD4528 oder CD4538 sind solche Monoflops. Da wieder 2 in einem Gehäuse sind, findet sich für das zweite vllt. noch eine Aufgabe, z.B. Einschaltverzögerung oder so.
Matthias Sch. schrieb: > Wenn du auf CMOS umsteigst, musst du eigentlich nur dafür sorgen, das > bei ausgeschaltetem Plattenspieler die LEDs auch aus sind, Das sind sie definitiv.. die sind so im Plattenspieler verbaut :) > der Reststrom in den CMOS Flipflops bewegt sich bei ein paar uA(!). Du kannst > den Optokoppler schon so lassen und damit einen retriggerbaren Monoflop > starten, der bei Pulsen am Eingang (vom OK) den Reset der Flipflops > freigibt und bei fehlenden Pulsen den Reset aktiviert. > CD4528 oder CD4538 sind solche Monoflops. Da wieder 2 in einem Gehäuse > sind, findet sich für das zweite vllt. noch eine Aufgabe, z.B. > Einschaltverzögerung oder so. Gute idee.. hab sie grad mal in die Schaltung reingepflanzt.. hab aber nen CD4098 verbaut.. macht glaub kaum unterschiede ausser dass die 45er viel genauer und fuer meinen Zweck zu genau wohl sind :) .. ausserdem hab ich grad 2 verbaut da die JK Flipflops entgegen einiger Datenblaetter und Haendler MasterSlave und keine "herkoemmlichen" JKs sind .. hab die FFs einfach mit MonoFlops vorne dran zusammengekoppelt (im retriggermodus) Fran.sch schrieb: > Übrigens wirst du noch Q2 braten mit dem Kurzschluss bei LED 15/16/17 > und R10. Stimmt.. das ist aber nur ein schoenheitsfehler im Schaltplan.. nicht bewusst geplant :) So hab mal den Plan neu gezeichnet .. mal guggen ob das funzt.. kanns erst so in 2 monaten machen da wir umziehn auf ende Februar und kaum zeit fuer sowas noch bleibt momentan hehe :)
Nimm statt der 10M Widerstände lieber kleinere im 100k-1M Bereich und erhöhe statt dessen die C in den nF Bereich, die Betriebssicherheit wird es dir danken. Ansonsten könnte das so doch klappen. Also dann bis in 2 Monaten....
Matthias Sch. schrieb: > Nimm statt der 10M Widerstände lieber kleinere im 100k-1M Bereich und > erhöhe statt dessen die C in den nF Bereich, die Betriebssicherheit wird > es dir danken. Ansonsten könnte das so doch klappen. Ok... fuer den 100ms Puls: Rx = 1M, Cx = 100nF und fuer den 1ms Puls: Rx = 100k, Cx = 25nF Laut Datenblatt vom 4098er das duerfte hoffentlich so funktionieren .. > Also dann bis in 2 Monaten.... genug zeit zum Print layouten und zeuchs bestellen :) .. mir schwirrt zum layouten noch was von der Lehrzeit im Kopf rum.. die Cx/Rx von den MFs sollte man ja so guts geht so nah wie moeglich beim IC platzieren oder hab ich das falsch im Kopf?.. wegen Leiterbahn-Kapazitaeten etc wuerds ja sonst die Werte verfaelschen.. nicht dass es extrem wichtig ist aber sollte ja nid grad vollkommen drueberschiessen.. danke vielmals fuer die Hilfe.. werd mich dann sicher melden mit Bildern zur schaltung/Plattenspieler etc :)
Thom schrieb: > mir schwirrt zum layouten noch was von der Lehrzeit im Kopf rum.. die > Cx/Rx von den MFs sollte man ja so guts geht so nah wie moeglich beim IC > platzieren oder hab ich das falsch im Kopf? Nee, das ist schon richtig so. Ach, übrigens, da fehlen natürlich noch Abblockkondensatoren für die Betriebsspannung. Also am besten am Betriebsspannungseingang einen 100uF Elko, und dann dicht an den CMOS je einen 100nF von Vcc nach Vss. Dann schalten irgendwelche Störimpulse nicht die Flipflops um oder triggern wahllos die Monos :-)
Bitte melde dich an um einen Beitrag zu schreiben. Anmeldung ist kostenlos und dauert nur eine Minute.
Bestehender Account
Schon ein Account bei Google/GoogleMail? Keine Anmeldung erforderlich!
Mit Google-Account einloggen
Mit Google-Account einloggen
Noch kein Account? Hier anmelden.

