Hi, ich habe hier ein defektes Netzteil wo die negativen 8V für die Spannungsversorgung der OPVs fehlen. Kann mir bitte mal jemand erklären wie diese -8V genau erzeugt werden ? Ich werde daraus nämlich überhaupt nicht schlau. Die Transistoren habe ich nachgemessen und scheinen ok zu sein. Die aktuellen Spannungen kann ich erst später nochmal messen und trage sie dann in das Schaltbild ein. Ausser "lass es", bin ich für jede Hilfe dankbar.
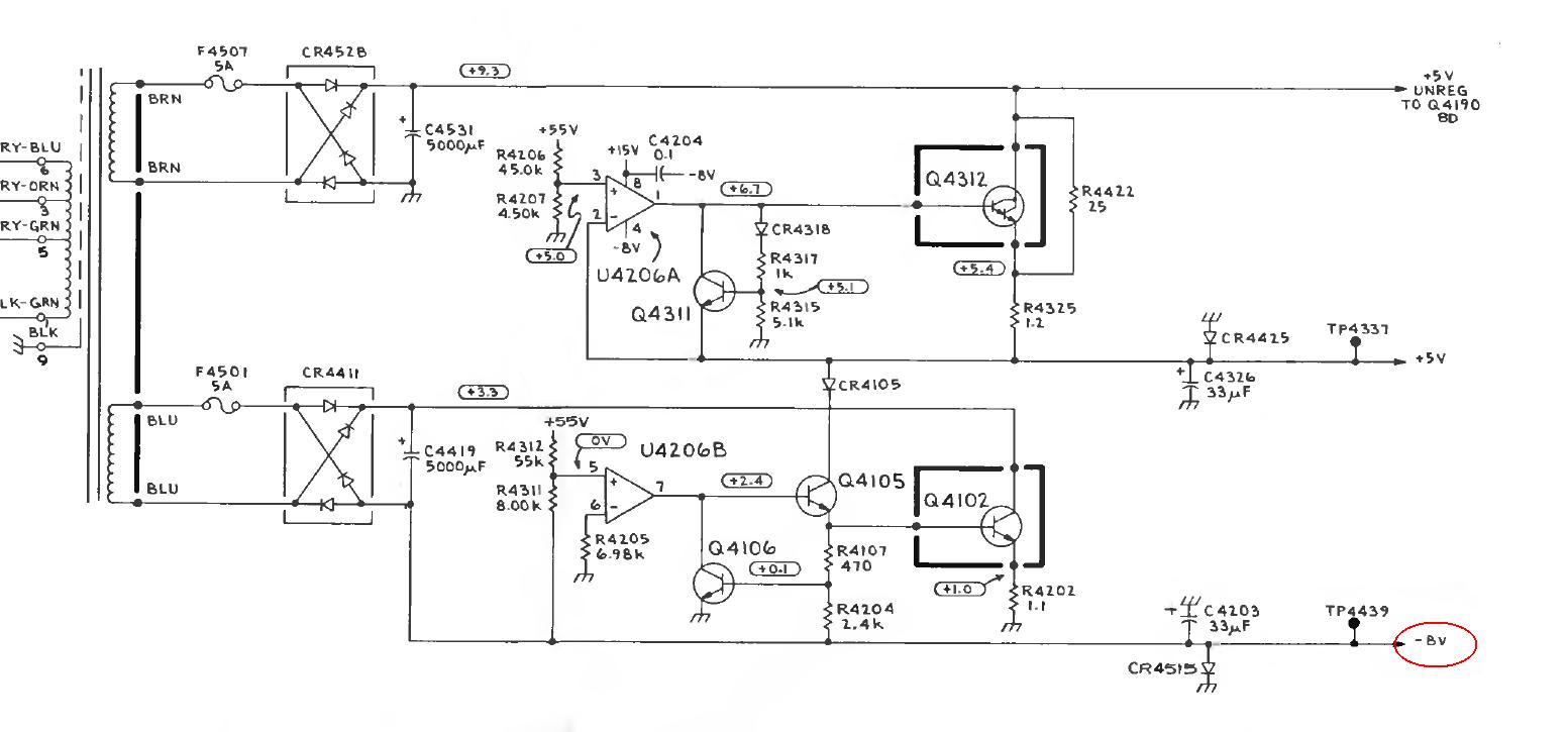
Gegenfrage: Da es offensichtlich die Standardnetzteilschaltung aus einem Tektronix Oszilloskop z.B. 7603 ;7613; etc. ist: Hast Du schon mal daran gedacht, dir dessen Servicemanual runterzuladen (bama.edebris.com/tek ...dort 7603) und dort die 2 seitige detaillierte Beschreibung des LV Netzteils und seiner Funktionsweise durchzulesen ? Das wäre mein tipp für Dich .-) In Kurzform: Die +55V sind die Referenzspannung für alle übrigen geregelten Spannungen im Gerät, und der 55k/8K Widerstandsteiler bildet mit dem OPV den Regler: Die Regelung ist dann im Gleichgewicht, wenn -8V ausgeregelt sind. Denn der OPV versucht die Spannungsdifferenz zwischen beiden Eingägnen auf null Volt zu regeln.
Die Spannung am Elko 4419 ist die Spannnungsquelle, die ungeregelte Spannung für die -8V der Pluspol dieser Spannungsquelle ist nicht mit der Masse verbunden, sondern über des steuerbaren "Widerstand" Q4102. Wenn Q gesperrt ist, ist die Spannungsquelle 4419 "einpolig abgetrennt und die Spannung (-8V Soll) ist Null. In der Mitte des Spannungsteilers R4311/ R4312 ist im Normalzustand des Regelkreises eine Spannung von Null Volt. Bei Abweichungen wird über den +Eingang des Op-Amp der Transistor Q4102 auf- bzw. zugesteuert. wenn -8V zu groß -> Pluseingang von Amp geht nach unten-> Q4102 wird aufgesteuert-> -8V bekommt mehr Spannung.
Max S. schrieb: > und dort die 2 seitige detaillierte Beschreibung des LV Netzteils und > seiner Funktionsweise durchzulesen ? Die habe ich, daraus ist ja der Auszug. Aber eine Beschreibung habe ich dort nicht gesehen. Das DJVU ist ja auch nicht gerade klein ;( Gucke ich aber gleich noch mal nach. Was ich nicht verstehe. Wie soll denn der OPV irgendwas regeln, wenn er keine Spannung hat ? Wenn ich das richtig verstehe regelt er ja seine eigenen -8V. Kappiere ich nicht. Danke schon mal für die Erklärungen, das muß ich mir nachher mal aufzeichnen und durchrechnen, ich denke das verstehe ich dann.
SWLer schrieb: > Wenn ich das richtig verstehe regelt er ja seine > eigenen -8V. Die -8v kommen direkt aus dem Gleichrichter, in der Leitung ist gar keine Regelung. Der Opamp regelt über Q4102 die Masse gegen die -8 Volt. Der Verdacht richtet sich auf besagten Q4102 und seine Ansteuerung. Über dem sollen ja so ca. 2,3 Volt liegen. Im schlimmsten Fall ist der Opamp futsch. Prüf auch mal, ob CR4105 auch noch ca. 4,3 Volt an den Kollektor von Q4105 liefert.
Das ist eigentlich ein .pdf File, und meiner Meinung nach eignet sich das Sevice Manual des 7613 dafür am besten - ab 3-27 (kap. 3, p. 27) und folgeseiten. Das 7603 hat die gleiche gute Beshcreibung erst aber höherer Seriennummer == späterer Ausgabe. Nimm also bitte das SM zum 7613. Der Wesentliche Punkt ist, das ohne -8v die Schaltung selbsttätig anläuft, d.h für den Start sind die -8V nicht nötig. Sofern diese -8V bei dir defekt ist: Der OPV ist der übliche Fehler. ein TL072, o.ä ist ein ebenfalls brauchbarer Ersatz. Beachte: noch häufiger ist aber C4419 defekt (totaler Kapazitätsverlust)
Beim PDF fehlten Teile im Schaltbild, deswegen das DJVU. Ich gucke aber gleich mal nach dem anderen PDF und lese mir das durch. Messungen mache ich dann auch gleich. Die 2,3V kommen aber auf keinen Fall aus dem OPV, das habe ich schon geprüft. Viele andere Spannungen stimmen auch nicht. Wie gesagt, die Transistoren scheinen ok, einfacher Steckentest. 100% kann ich das natürlich so nicht sagen. Danke erst einmal bis hierher.
SWLer schrieb: > Die 2,3V kommen aber auf keinen > > Fall aus dem OPV, das habe ich schon geprüft. Dann tausche jetzt den OPV aus, er ist sowieso in einer Steckfassung. Dann weißt du nach 3 Sekunden, ob es der richtige Weg ist .-) die Rohspannung an C4419 solltest Du natürlich direkt an diesem ELko auch nahcmessen, es sollten mehr als 10V sein.
Du Witzbold. Woher soll ich denn so schnell den passenden OPV nehmen ? Da muss ich erst mal wühlen ob ich was ähnliches finde, zur Not muss ich anflicken bis Ersatz da ist. Sonst muss ich bestellen, einen Elektronikladen gibt es hier erst 40km weiter. Aber mal ehrlich, diese alten Tek sind doch ein einziger Wackelkontakt.
SWLer schrieb: > Du Witzbold. Woher soll ich denn so schnell den passenden OPV nehmen ? Da in dem Scope mindestens 2 Stück identische OPV sind: Der nächste OP ist da 5 cm entfernt. > Da muss ich erst mal wühlen ob ich was ähnliches finde, zur Not muss ich > anflicken bis Ersatz da ist. TL 72, TL 82, 1458, etc. Nahezu jeder pinkompatible Doppel-OPV. Ziemlic hegal ob FET oder bipolar. Sagte ja schon, weiter oben: Paßt alles. > > Aber mal ehrlich, diese alten Tek sind doch ein einziger Wackelkontakt. nun, da wir nur raten dürfen was Du für ein Scope hast (465, 475, 475A, 7603, 7613,...): Dafür ist doch das Problem in kurzer Zeit eingegrenzt worden. Genauso gut könnte man sagen wenn Du 45 Jahre alt bist, bist Du ein einziges Problem voller Zipperlein und nur krank. Denn so alt sind dies Scopes inzwischen. Und ehrlich ich finde ich nicht das diese Scopes wackelig sind, die Teile sind grundsolide. Wenn sich natürlich 30 Jahre niemand drum gekümmert hat, das Teil irgendwo in der Firma rumgetan wurde, und dann billig und ungepflegt vom Flohmarkt erstanden: Muss man sich halt mal mehr Zeit nehmen und eine Grunddurchsicht machen. Das betrifft übrigens auch die Elkos die im -8V Zweig folgen -- kleine rote/braune Tantal-Perlkondensatoren. Schätze, das wird Deine nächste Baustelle. Betrifft übrigens alle LV-Spannungen, nicht nur -8v. Ob ein china-Scope nach 40 Jahren noch so solide und ohne Wackelkontakt arbeitet: Schaun mer mal.
Bitte melde dich an um einen Beitrag zu schreiben. Anmeldung ist kostenlos und dauert nur eine Minute.
Bestehender Account
Schon ein Account bei Google/GoogleMail? Keine Anmeldung erforderlich!
Mit Google-Account einloggen
Mit Google-Account einloggen
Noch kein Account? Hier anmelden.
