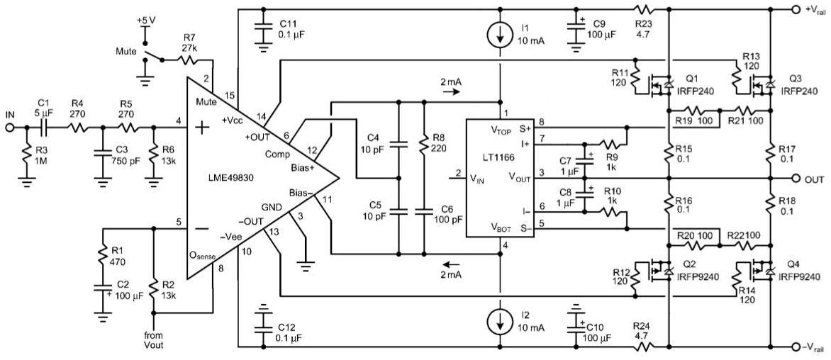
Hi zusammen, wie manche hier schon mitbekommen haben tüftle ich gerade an einem Mosfetamp mit automatischer BIAS Einstellung und Strombegrenzung. Da das hier meiner Meinung nach eine eigene Baustelle ist mache ich dafür einen neunen Thread auf. Nun habe ich gestern einen erneuten Versuchsaufbau gestartet (auf Lochraster), es ist ein echt sauberer Aufbau geworden und der Amp hat auch super funktioniert. Versorgungsspannung lag bei +/-60V, am Ausgang hatte ich eine Amplitude von 37V, Sinus 1kHz. Sound war auch super, alles bestens! Auch bei einem 1kHz Rechteck hat der Amp einen sauberen Rechteck ausgegeben (gut ohne Last aber ist ja schon mal was). Ruhestrom lag bei ca. 400mA (also 200mA je Fet). Nun wollte ich mit dem Oszi zwischen R19/R21 und dem Ausgang messen um zu sehen wie das Signal über die beiden 100Ohm Widerstände aussieht. Tastkopf ist auf 10:1 eingestellt, den GND Abgriff vom Tastkopf klemm ich auf den Ausgang vom Amp und mit der Spitze des Tastkopfes gehe ich zwischen R19 und R21. Es macht einen lauten Knall, der Ruhestrom geht in den Keller und der LME fängt an zu stinken. Es hat ein richtiges Loch durch den LME geschossen!! Das war natürlich extrem ärgerlich da man den Chip nicht einfach mal auf Lochraster austauschen kann… :( Ich habs dann mit viel Mühe trotzdem hinbekommen und der Amp läuft jetzt auch wieder, also alles außer dem LME ist heil geblieben. Ich trau mich seitdem schon fast gar nichts mehr zu messen :( Kann mir jemand erklären was ich falsch gemacht hab bzw. warum das passiert ist? Hat das was mit dem Oszi zu tun (Owon SDS6062)? Die Eingangsimpedanz liegt bei dem Gerät bei 1MOhm. Das Oszi hatte sonst keinerlei Verbindung zur Schaltung, Channel 2 war abgeklemmt. Vielen Dank, Bernhard
Bernhard W. schrieb: > den GND Abgriff vom Tastkopf klemm > ich auf den Ausgang vom Amp GND vom Oszi ist geerdet, also mit PE verbunden. Hatte deine Schaltung irgendeinen anderen Kontakt zum PE, z.B. übers Netzteil oder war ein PC angeschlossen?
Danke für die Antwort. Die Schaltung hing an einem TTI CPX400D Netzteil, die Outputs in Reihe geschaltet + (- +) -, die Pole in den Klammern waren mein GND. Der Erdanschluss des Netzteiles war an der Schaltung nicht angeschlossen. Das Signal kam von einem Hameg Funktionsgenerator aus der 8000er Modulserie und würde über einen Tastkopf an die Schaltung angeklemmt. GND des Tastkopfes auf GND der Schaltung. Alle Geräte hängen auf der selben Steckdosenleiste und alle Geräte haben einen Schukostecker (sind also geerdet).
Bernhard W. schrieb: > Ich trau mich seitdem schon fast gar nichts mehr zu messen Wenn du Differenzen irgendwo in der Schaltung messen möchest, kannst du besser zwei Eingangskanäle vom Oszi verwenden und das Oszi die Differenz anzeigen lassen. Masse vom Oszi kommt an die Schaltungsmasse.
> den GND Abgriff vom Tastkopf klemm ich auf den Ausgang vom Amp
Da solltest du dich nicht allzusehr wundern - s. Vorredner.
Auch der Chinese legt neuerdings den PE auf die Gerätemasse.
Bernd G. schrieb: > Da solltest du dich nicht allzusehr wundern - s. Vorredner. > > Auch der Chinese legt neuerdings den PE auf die Gerätemasse. D.h. der GND des Tastkopfes ist beim Owon Oszi mit PE verbunden?? Ok… Wenn ich mich recht entsinne habe ich auch zuerst die Spitze des Tastkopfes angeschlossen und dann die GND Klemme. Das würde es natürlich erklären. Ist das üblich mit dem PE auf dem Tastkopf? Wäre mir das mit einem prof. Oszi auch passiert?
Bernhard W. schrieb: > Das Signal kam von einem Hameg Funktionsgenerator aus der 8000er > Modulserie ohne jetzt in die Anleitung geguckt zu haben, ich würde wetten dessen GND ist geerdet. Also: OsziGND auf SchaltungsGND und für Differenzmessungen wie gesagt beide Kanäle nutzen.
Bernhard W. schrieb: > Ist das üblich mit dem PE auf dem Tastkopf? Ja, alles andere wäre lebensgefährlich! Stell dir mal vor du Mist an einer Schaltung die mit 230V verbunden ist und klemmst GND an die falsche Stelle! > Wäre mir das mit einem prof. > Oszi auch passiert? Ja.
Ok - Fall geklärt ich hab grad mal gemessen. Zwischen dem GND des Funktionsgenerators und dem GND des Oszis habe ich einen Widerstand von 0,3Ohm. Alle Geräte ausgeschaltet und außer der Steckdosenleiste keine Verbindung zueinander. Wieder was gelernt… Danke ! :)
Gerne. Masse vom PC ist übrigens auch geerdet! (Solange es kein Laptop ohne Erdung ist). (Und den Fehler den du gemacht hast machen viele ein mal, mich eingeschlossen...)
Alles klar, ich werde aus dem Fehler lernen und in Zukunft zwei Kanäle vom Oszi benutzen. Das heißt ja nun dass ich eigentlich nichts anderes gemacht hab als den Ausgang vom Amp kurzzuschließen, oder? Verwunderlich dass es dabei den LME zerhaut… Entweder ist der Steuerstrom für die Fets zu hoch geworden (unwahrscheinlich da der LME Chip kurzschlussfest ist) oder der LT1166 hat versucht den BIAS nachzuregeln und das hat den LME zerstört...
Bernhard W. schrieb: > Das heißt ja nun dass ich eigentlich nichts anderes gemacht hab als den > Ausgang vom Amp kurzzuschließen, oder? Dürfte so sein, ja. > Verwunderlich dass es dabei den LME zerhaut… Entweder ist der > Steuerstrom für die Fets zu hoch geworden (unwahrscheinlich da der LME > Chip kurzschlussfest ist) oder der LT1166 hat versucht den BIAS > nachzuregeln und das hat den LME zerstört... Da kann ich leider nichts zu sagen.
> Versorgungsspannung lag bei +/-60V > Ruhestrom lag bei ca. 400mA (also 200mA je Fet). 48W Ruheverlustleistung je Kanal, oh je. Willst du eine A-Endstufe? Den Ruhestrom würde ich auf etwa 1/4 oder 1/5 reduzieren. Selbst wenn dadurch die Verzerrungen minimal ansteigen sollten, hören wirst du das nicht.
ArnoR schrieb: > 48W Ruheverlustleistung je Kanal, oh je. Willst du eine A-Endstufe? Den > Ruhestrom würde ich auf etwa 1/4 oder 1/5 reduzieren. Selbst wenn > dadurch die Verzerrungen minimal ansteigen sollten, hören wirst du das > nicht. Das ist richtig, der Ruhestrom ist noch zu hoch. Ich werde sowieso für die Strombegrenzung größere Source Widestände einlöten dann sinkt auch der Ruhestrom. 0,22 oder vielleicht sogar 0,33 Ohm sind da besser geeignet.
Manche Dinge mögen es absolut nicht wenn man mit dem Oszi darin herumstochert. Dazu gehören auch manche Sperrwandler. Auch wenn man ein 1kV festen Oszi-Eingang hat. Bei diese TopSwitch-SNTs zB. endet das Messen am geschalteten Ende der Primärwicklung gerne mal mit einer Explosion des TopSwitch-IC.
So eine Explosion beim IC gibt es recht gerne bei einem Latchup. Dazu reicht ggf. schon eine Statische Aufladung oder die Ladung im Klasse Y Kondensator falls das Oszilloskop nicht geerdet ist.
> So eine Explosion beim IC gibt es
Herumfliegende Teile sind manchmal sehr ungesund und eitern schlecht
wieder heraus. Ein Stück Plexiglas in der Flugbahn könnte sehr nützlich
sein bei solchen Experimenten 8-)
oszi40 schrieb: > Herumfliegende Teile sind manchmal sehr ungesund und eitern schlecht > wieder heraus. Vor allem aus den Augen :-; oszi40 schrieb: > Ein Stück Plexiglas in der Flugbahn könnte sehr nützlich > sein bei solchen Experimenten 8-) Oder wenigstens eine Schutzbrille Zur sicheren Messung wäre noch zu sagen: Wie oben schon gesagt, ein 2Kanal Oszi kann direkt die Differenz aus zwei Kanälen anzeigen. Es gibt auch Differentialtastköpfe (teuer) damit geht das auch, sie haben keine geerdeten Ground. Es gibt Trenntrafos, aber WICHTIG! in deinem Fall müssten dann alle Geräte des Aufbaus (ausser dem Oszi) über den Trenntrafo laufen (Generator und Verstärker) und das ist äusserst unschön weil der Generator seine Masse auf dem Gehäuse liegen hat. Aus dem Grund darf auch NIEMALS das Oszi selbst über einen Trenntrafo angeschlossen werden, denn dann könnte je nachdem wo du deine Oszimasse in der Schaltung anklemmst das ganze Oszigehäuse auf gefährlichem Potential liegen.
Bitte melde dich an um einen Beitrag zu schreiben. Anmeldung ist kostenlos und dauert nur eine Minute.
Bestehender Account
Schon ein Account bei Google/GoogleMail? Keine Anmeldung erforderlich!
Mit Google-Account einloggen
Mit Google-Account einloggen
Noch kein Account? Hier anmelden.
